Нейросеть

Влияние температуры на линейные размеры стоматологических восков: теоретические и практические аспекты (Курсовая)

Нейросеть для курсовой работы Гарантия уникальности Строго по ГОСТу Высочайшее качество Поддержка 24/7

Курсовая работа посвящена исследованию изменений линейных размеров стоматологических восков в зависимости от температуры. В работе рассматриваются физические свойства воска, его применение в стоматологии и влияние температурных колебаний на процесс моделирования. Особое внимание уделяется практическим аспектам, методам измерения и анализу полученных данных.

Проблема:

В стоматологической практике точность изготовления конструкций во многом зависит от стабильности размеров восковых моделей. Недостаточно изучено влияние температурных факторов на изменение размеров воска, что может приводить к неточностям в конечном результате.

Актуальность:

Актуальность исследования обусловлена необходимостью повышения точности изготовления стоматологических конструкций. Существующие данные о влиянии температуры на воск ограничены и требуют уточнения. Результаты исследования позволят усовершенствовать методы моделирования и уменьшить погрешности, возникающие при работе с воском.

Цель:

Определить влияние температуры на линейные размеры стоматологических восков, выявить закономерности и разработать рекомендации для повышения точности моделирования.

Задачи:

  • Изучить физические свойства стоматологических восков и факторы, влияющие на их размеры.
  • Проанализировать методы измерения линейных размеров воска.
  • Провести экспериментальное исследование изменений линейных размеров различных видов стоматологического воска при разных температурах.
  • Проанализировать полученные данные и выявить закономерности.
  • Разработать практические рекомендации по работе с воском в зависимости от температуры.
  • Оценить практическую значимость полученных результатов.

Результаты:

Ожидается получение данных о влиянии температуры на линейные размеры различных типов стоматологического воска. Будут разработаны практические рекомендации, которые могут быть использованы для повышения точности моделирования в стоматологической практике, что приведет к улучшению качества изготавливаемых конструкций.

Наименование образовательного учреждения

Курсовая

на тему

Влияние температуры на линейные размеры стоматологических восков: теоретические и практические аспекты

Выполнил: ФИО

Руководитель: ФИО

Содержание

  • Введение 1
  • Физико-химические свойства стоматологических восков и их классификация 2
    • - Состав, структура и основные свойства стоматологических восков 2.1
    • - Классификация стоматологических восков (по назначению, составу) 2.2
    • - Факторы, влияющие на стабильность размеров восковых моделей 2.3
  • Теоретические основы температурных изменений материалов 3
    • - Тепловое расширение: физические основы и принципы 3.1
    • - Фазовые переходы воска и их влияние на размеры 3.2
    • - Методы измерения и анализа температурных деформаций 3.3
  • Материалы и методы исследования 4
    • - Характеристика используемых стоматологических восков 4.1
    • - Методика измерения линейных размеров воска при различных температурах 4.2
    • - Статистическая обработка результатов 4.3
  • Результаты исследования и их обсуждение 5
    • - Представление результатов эксперимента 5.1
    • - Анализ полученных данных и выявление закономерностей 5.2
    • - Сравнение результатов с данными других исследований 5.3
  • Заключение 6
  • Список литературы 7

Введение

Содержимое раздела

Введение обосновывает актуальность выбранной темы, подчеркивая важность точности изготовления стоматологических конструкций и влияние температурных факторов на используемые материалы. В разделе будет представлен обзор литературы по теме, определены цели и задачи исследования, а также сформулирована научная новизна и практическая значимость работы. Будут освещены методы и подходы, использованные в исследовании.

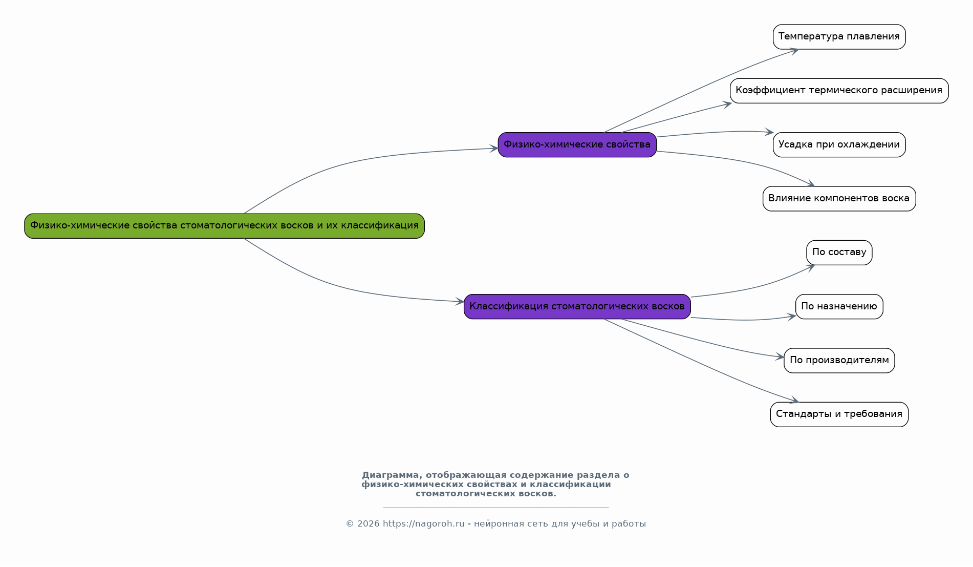
Физико-химические свойства стоматологических восков и их классификация

Содержимое раздела

В данном разделе рассматриваются основные физико-химические свойства стоматологических восков, такие как температура плавления, коэффициент термического расширения, усадка при охлаждении и др. Будет представлена подробная классификация стоматологических восков по составу, назначению и производителям. Особое внимание уделяется влиянию различных компонентов воска на его свойства и поведение при изменении температуры. Также будут рассмотрены стандарты и требования, предъявляемые к стоматологическим воскам.

    Состав, структура и основные свойства стоматологических восков

    Содержимое раздела

    В этом подразделе будет подробно рассмотрен состав стоматологических восков, включая натуральные и синтетические компоненты. Будут описаны их структура и влияние на физико-химические свойства воска. Особое внимание будет уделено температурам плавления, усадки и термическому расширению, а также их влиянию на точность моделирования. Рассмотрение современных материалов и их характеристик.

    Классификация стоматологических восков (по назначению, составу)

    Содержимое раздела

    Данный подраздел посвящен классификации стоматологических восков различных типов. Рассматриваются воски для моделирования каркасов, базисов, прикусных валиков и другие. Будет представлена подробная классификация по назначению, составу и производителям. Особое внимание будет уделено различиям в свойствах, влияющих на процесс моделирования и соответствие требованиям стандартов.

    Факторы, влияющие на стабильность размеров восковых моделей

    Содержимое раздела

    В этом разделе будут рассмотрены факторы, влияющие на стабильность размеров восковых моделей, включая температуру окружающей среды, давление, скорость охлаждения и время выдержки. Будет проанализировано влияние каждого фактора на деформацию воска и точность моделирования. Особое внимание будет уделено методам контроля и коррекции изменений размеров.

Теоретические основы температурных изменений материалов

Содержимое раздела

Раздел посвящен теоретическим основам влияния температуры на материалы, особенно на те, что используются в стоматологии. Будут рассмотрены основные принципы термодинамики, теплопередачи и теплового расширения. Особое внимание уделяется физическим процессам, происходящим в воске при изменении температуры, таким как фазовые переходы и изменение молекулярной структуры. Будут представлены формулы и расчеты для определения величины температурных деформаций.

    Тепловое расширение: физические основы и принципы

    Содержимое раздела

    Подраздел посвящен физическим основам теплового расширения материалов, включая твердые тела, жидкости и газы. Будут описаны механизмы температурного расширения, связанные с изменением межмолекулярных расстояний и колебаниями атомов. Представлены основные формулы, используемые для расчета теплового расширения, и рассмотрены факторы, влияющие на его величину, такие как коэффициент теплового расширения.

    Фазовые переходы воска и их влияние на размеры

    Содержимое раздела

    В данном подразделе подробно рассматриваются фазовые переходы воска, такие как плавление и кристаллизация, и их влияние на изменение размеров. Описываются процессы, происходящие на молекулярном уровне, а также факторы, влияющие на скорость и полноту фазовых переходов. Особое внимание уделяется влиянию температуры на эти процессы и их значимости для стоматологического моделирования.

    Методы измерения и анализа температурных деформаций

    Содержимое раздела

    В данном подразделе рассматриваются методы измерения температурных деформаций материалов, включая использование различных измерительных приборов и датчиков, таких как датчики деформации и лазерные интерферометры. Будут представлены методы статистического анализа данных, позволяющие оценить погрешности измерений и выявить закономерности. Особое внимание уделено специфике измерения деформаций воска.

Материалы и методы исследования

Содержимое раздела

В данном разделе подробно описываются материалы, использованные для проведения экспериментальных исследований, включая типы стоматологических восков, оборудование и инструменты. Также будет представлено описание разработанной методики измерений, включающей контроль температуры, методы измерения линейных размеров и статистической обработки результатов. Описаны этапы проведения экспериментов и критерии оценки точности.

    Характеристика используемых стоматологических восков

    Содержимое раздела

    В этом подразделе дается детальное описание стоматологических восков, которые были использованы в эксперименте, включая их состав, производителей и основные характеристики. Будет представлена информация о физико-химических свойствах каждого воска, таких как температура плавления, плотность и коэффициент термического расширения. Подробное описание образцов и их подготовка.

    Методика измерения линейных размеров воска при различных температурах

    Содержимое раздела

    В этом подразделе подробно описывается методика проведения измерений линейных размеров воска при различных температурных режимах. Включает описание используемого оборудования, такого как термостаты, измерительные приборы и датчики. Описываются методы контроля температуры, подготовка образцов, методы измерения, погрешности и методы обработки данных, направленные на получение достоверных результатов.

    Статистическая обработка результатов

    Содержимое раздела

    В данном подразделе описываются методы статистической обработки полученных данных, включая определение средних значений, стандартных отклонений, а также методы проверки гипотез и корреляционного анализа. Будут описаны инструменты и программное обеспечение для статистической обработки, а также представлены критерии оценки точности и достоверности полученных результатов, для создания выводов.

Результаты исследования и их обсуждение

Содержимое раздела

В этом разделе представлены результаты экспериментальных исследований влияния температуры на линейные размеры стоматологических восков. Данные будут представлены в виде таблиц, графиков и диаграмм, демонстрирующих зависимости изменения размеров от температуры для различных типов воска. Проводится детальный анализ полученных результатов, сравнение их с теоретическими данными и данными других исследований.

    Представление результатов эксперимента

    Содержимое раздела

    В этом подразделе будут представлены результаты экспериментальных исследований в форме таблиц, графиков и диаграмм. Будут продемонстрированы зависимости изменения линейных размеров воска от температуры для каждого типа используемого воска. Особое внимание будет уделено визуальному представлению данных для облегчения их анализа и понимания.

    Анализ полученных данных и выявление закономерностей

    Содержимое раздела

    В данном подразделе будет проведен детальный анализ полученных экспериментальных данных. Будут выявлены общие закономерности и особенности поведения различных типов стоматологических восков при изменении температуры. Проводится статистическая обработка данных для определения значимости наблюдаемых изменений и корреляции между температурой и линейными размерами.

    Сравнение результатов с данными других исследований

    Содержимое раздела

    Данный подраздел посвящен сравнению полученных экспериментальных данных с результатами других научных исследований, посвященных влиянию температуры на стоматологические воски. Будет проведен сравнительный анализ для подтверждения достоверности полученных данных и выявления возможных расхождений, их причин и важности для практического применения. Обсуждаются научные выводы.

Заключение

Содержимое раздела

В заключении обобщаются основные результаты исследования, подтверждающие влияние температуры на линейные размеры стоматологических восков. Подводятся итоги работы, делаются выводы о достижении поставленных целей и задач. Оценивается практическая значимость полученных результатов и их вклад в стоматологическую практику. Даются рекомендации по дальнейшим исследованиям и практическому применению полученных данных.

Список литературы

Содержимое раздела

Список использованной литературы включает в себя библиографическое описание научных статей, книг и других источников, использованных в курсовой работе. Форматирование списка соответствует требованиям ГОСТ. Источники расположены в алфавитном порядке или по порядку цитирования в тексте работы.

Получи Такую Курсовую

До 90% уникальность
Готовый файл Word
Оформление по ГОСТ
Список источников по ГОСТ
Таблицы и схемы
Презентация

Создать Курсовая на любую тему за 5 минут

Создать

#6124157