Нейросеть

Волонтерство и благотворительность: анализ форм помогающего поведения в современном обществе (Курсовая)

Нейросеть для курсовой работы Гарантия уникальности Строго по ГОСТу Высочайшее качество Поддержка 24/7

Курсовая работа посвящена исследованию волонтерства и благотворительности, как ключевых форм социальной активности в современном мире. Рассматриваются различные аспекты, включая мотивацию, формы участия и влияние на общество. Особое внимание уделяется анализу тенденций и проблем, связанных с развитием данных направлений.

Проблема:

В современном обществе наблюдается рост волонтерской и благотворительной деятельности, однако недостаточно изучены мотивы участия и эффективность различных форм помощи. Существует необходимость в систематизации и анализе существующих практик для повышения их результативности и устойчивости.

Актуальность:

Актуальность исследования определяется возрастающей ролью волонтерства и благотворительности в решении социальных проблем и формировании гражданского общества. Необходим анализ текущих тенденций, обобщение опыта и выработка рекомендаций для улучшения эффективности этих направлений деятельности. Данная работа вносит вклад в понимание механизмов социальной солидарности и поддержки.

Цель:

Определить формы и особенности волонтерства и благотворительности в современном обществе, выявить факторы, влияющие на их развитие, и предложить рекомендации по повышению эффективности.

Задачи:

  • Проанализировать теоретические основы волонтерства и благотворительности.
  • Изучить мотивацию участников и выявить основные формы помогающего поведения.
  • Исследовать влияние волонтерства и благотворительности на социальное развитие.
  • Проанализировать опыт организаций, занимающихся волонтерской и благотворительной деятельностью.
  • Определить проблемы и перспективы развития волонтерства и благотворительности.
  • Разработать рекомендации по повышению эффективности волонтерской и благотворительной деятельности.

Результаты:

Ожидается, что данное исследование позволит получить новые знания о формах помогающего поведения, выявить основные тенденции и проблемы в сфере волонтерства и благотворительности, а также разработать практические рекомендации для повышения их эффективности и устойчивости.

Наименование образовательного учреждения

Курсовая

на тему

Волонтерство и благотворительность: анализ форм помогающего поведения в современном обществе

Выполнил: ФИО

Руководитель: ФИО

Содержание

  • Введение 1
  • Теоретические основы волонтерства и благотворительности 2
    • - Понятие и сущность волонтерства и благотворительности 2.1
    • - История развития волонтерского движения и благотворительности 2.2
    • - Мотивация и факторы, влияющие на участие в волонтерской и благотворительной деятельности 2.3
  • Формы и виды волонтерства и благотворительности в современном обществе 3
    • - Традиционные формы волонтерства и благотворительности 3.1
    • - Новые формы волонтерства и благотворительности: онлайн-волонтерство, краудфандинг 3.2
    • - Влияние волонтерства и благотворительности на социальное развитие 3.3
  • Анализ деятельности волонтерских и благотворительных организаций 4
    • - Кейс-стади: Анализ деятельности конкретной волонтерской организации 4.1
    • - Кейс-стади: Анализ деятельности конкретной благотворительной организации 4.2
    • - Сравнительный анализ деятельности волонтерских и благотворительных организаций 4.3
  • Проблемы и перспективы развития волонтерства и благотворительности в России 5
    • - Проблемы и вызовы, стоящие перед волонтерскими и благотворительными организациями 5.1
    • - Государственная поддержка и регулирование волонтерской и благотворительной деятельности 5.2
    • - Перспективы развития волонтерства и благотворительности в России 5.3
  • Заключение 6
  • Список литературы 7

Введение

Содержимое раздела

Введение служит для обоснования выбора темы, определения актуальности исследования, его цели и задач. В нем формулируются научная проблема, объект и предмет исследования, а также раскрывается степень изученности вопроса. Описывается методология исследования и указывается теоретическая и практическая значимость работы. Также в введении указывается структура курсовой работы.

Теоретические основы волонтерства и благотворительности

Содержимое раздела

Этот раздел посвящен изучению теоретических аспектов волонтерства и благотворительности. Рассматриваются основные понятия, история развития, подходы к классификации форм помощи. Анализируются мотивации, движущие участниками волонтерской и благотворительной деятельности, а также их роль в обществе. Изучаются различные теоретические подходы к анализу помогающего поведения.

    Понятие и сущность волонтерства и благотворительности

    Содержимое раздела

    Рассматриваются основные определения волонтерства и благотворительности, их отличия и взаимосвязи. Анализируются различные подходы к определению данных понятий, выделяются ключевые признаки и характеристики. Этот подраздел закладывает основу для дальнейшего анализа.

    История развития волонтерского движения и благотворительности

    Содержимое раздела

    Прослеживается эволюция волонтерского движения и благотворительности от древних времен до современности. Анализируются исторические этапы развития, ключевые события и факторы, повлиявшие на формирование и изменение форм помощи. Выявляются основные тенденции и закономерности.

    Мотивация и факторы, влияющие на участие в волонтерской и благотворительной деятельности

    Содержимое раздела

    Изучаются основные мотивы и факторы, побуждающие людей участвовать в волонтерской и благотворительной деятельности. Анализируются психологические, социальные и культурные аспекты мотивации. Рассматривается влияние различных факторов на выбор форм участия.

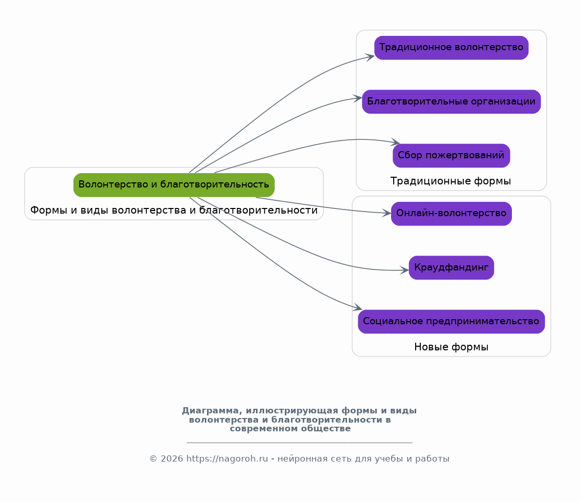
Формы и виды волонтерства и благотворительности в современном обществе

Содержимое раздела

В данном разделе проводится анализ различных форм и видов волонтерской и благотворительной деятельности, существующих в современном обществе. Рассматриваются как традиционные, так и новые формы помощи, такие как онлайн-волонтерство и краудфандинг. Анализируются особенности каждой формы и оценивается их вклад в решение социальных проблем. Особое внимание уделяется влиянию цифровых технологий.

    Традиционные формы волонтерства и благотворительности

    Содержимое раздела

    Рассматриваются классические формы волонтерства и благотворительности, такие как работа в организациях, помощь пожилым людям, организация сбора средств. Анализируются основные характеристики и особенности этих форм. Оценивается их роль в современном обществе.

    Новые формы волонтерства и благотворительности: онлайн-волонтерство, краудфандинг

    Содержимое раздела

    Изучаются современные формы волонтерства и благотворительности, связанные с использованием информационных технологий. Анализируются особенности онлайн-волонтерства, краудфандинга и других цифровых форм помощи. Оценивается их эффективность и влияние на общество.

    Влияние волонтерства и благотворительности на социальное развитие

    Содержимое раздела

    Анализируется влияние волонтерской и благотворительной деятельности на различные аспекты социального развития, такие как улучшение качества жизни, формирование гражданского общества и решение социальных проблем. Оценивается вклад волонтеров и благотворителей в развитие общества.

Анализ деятельности волонтерских и благотворительных организаций

Содержимое раздела

Раздел посвящен анализу конкретных примеров деятельности волонтерских и благотворительных организаций. Рассматриваются различные аспекты их работы: цели, задачи, основные направления деятельности, методы работы, целевая аудитория и достигнутые результаты. Анализируется эффективность различных подходов и выявляются лучшие практики. Будет проведено сравнение нескольких организаций.

    Кейс-стади: Анализ деятельности конкретной волонтерской организации

    Содержимое раздела

    Детальное изучение деятельности одной конкретной волонтерской организации. Анализ ее целей, задач, методик работы, целевой аудитории и достигнутых результатов. Выявление сильных и слабых сторон, а также перспектив развития.

    Кейс-стади: Анализ деятельности конкретной благотворительной организации

    Содержимое раздела

    Детальное изучение деятельности одной конкретной благотворительной организации. Анализ ее целей, задач, методик работы, целевой аудитории и достигнутых результатов. Выявление сильных и слабых сторон, а также перспектив развития.

    Сравнительный анализ деятельности волонтерских и благотворительных организаций

    Содержимое раздела

    Сравнение нескольких волонтерских и благотворительных организаций по различным критериям, таким как цели, методы работы, эффективность и охват. Выявление лучших практик и оценка их применимости в других условиях. Определение общих проблем и перспектив развития.

Проблемы и перспективы развития волонтерства и благотворительности в России

Содержимое раздела

В этом разделе анализируются текущие проблемы, с которыми сталкиваются волонтерские и благотворительные организации в России. Рассматриваются факторы, препятствующие развитию волонтерства и благотворительности, такие как финансирование, законодательство, отсутствие квалифицированных кадров. Определяются перспективы развития, направления, в которых необходимо двигаться.

    Проблемы и вызовы, стоящие перед волонтерскими и благотворительными организациями

    Содержимое раздела

    Анализируются основные проблемы и вызовы, с которыми сталкиваются волонтерские и благотворительные организации в России. Рассматриваются вопросы финансирования, привлечения волонтеров, взаимодействия с государственными органами и общественностью. Выявляются узкие места и факторы, сдерживающие развитие.

    Государственная поддержка и регулирование волонтерской и благотворительной деятельности

    Содержимое раздела

    Изучается роль государства в поддержке и регулировании волонтерской и благотворительной деятельности. Анализируются существующие законодательные акты, программы поддержки и механизмы взаимодействия с организациями. Оценивается эффективность государственного регулирования.

    Перспективы развития волонтерства и благотворительности в России

    Содержимое раздела

    Определяются основные направления и перспективы развития волонтерства и благотворительности в России. Рассматриваются возможности расширения волонтерского движения, привлечения новых участников и улучшения взаимодействия между организациями и обществом. Формулируются рекомендации.

Заключение

Содержимое раздела

В заключении подводятся итоги исследования, обобщаются основные выводы, полученные в ходе работы. Формулируются ответы на поставленные в начале работы вопросы, подтверждаются или опровергаются выдвинутые гипотезы. Оценивается достижение цели исследования и выполнение поставленных задач, а также определяется практическая значимость полученных результатов.

Список литературы

Содержимое раздела

В данном разделе приводится список использованной литературы, включая публикации, интернет-ресурсы, нормативные акты и другие источники, использованные в процессе написания курсовой работы. Список оформляется в соответствии с требованиями к оформлению списка литературы.

Получи Такую Курсовую

До 90% уникальность
Готовый файл Word
Оформление по ГОСТ
Список источников по ГОСТ
Таблицы и схемы
Презентация

Создать Курсовая на любую тему за 5 минут

Создать

#5616331