Нейросеть

Воспитательная система школы: Структурно-функциональный анализ и методы реализации (Курсовая)

Нейросеть для курсовой работы Гарантия уникальности Строго по ГОСТу Высочайшее качество Поддержка 24/7

Курсовая работа посвящена всестороннему изучению воспитательной системы современной школы, ее структуре и применяемым методам. Рассматриваются теоретические основы воспитания, принципы организации воспитательной деятельности и роль различных субъектов образовательного процесса. Особое внимание уделяется практическим аспектам реализации воспитательных программ и оценке их эффективности.

Проблема:

Существует необходимость систематизации теоретических знаний и практических подходов к организации воспитательной работы в школе, что позволит повысить ее эффективность и актуальность в современных условиях. Отсутствует единый, универсальный подход к формированию воспитательной системы, учитывающий все многообразие факторов, влияющих на процесс воспитания.

Актуальность:

Данное исследование актуально в связи с возрастающей ролью школы в формировании личности ребенка и необходимостью адаптации воспитательных практик к современным вызовам. Работа вносит вклад в понимание структуры воспитательной системы, что позволит разрабатывать и внедрять более эффективные воспитательные программы. Кроме того, данное исследование помогает выделить ключевые методы и технологии воспитания, способствующие гармоничному развитию личности школьника.

Цель:

Целью курсовой работы является комплексный анализ структуры и методов воспитательной системы школы, выявление ее сильных и слабых сторон, а также разработка рекомендаций по оптимизации воспитательного процесса.

Задачи:

  • Изучить теоретические основы воспитания и принципы построения воспитательной системы школы.
  • Проанализировать структуру воспитательной системы, выделив ее основные компоненты и взаимосвязи.
  • Рассмотреть основные методы и формы воспитательной работы.
  • Оценить эффективность различных методов воспитания на практике.
  • Разработать рекомендации по совершенствованию воспитательной системы школы.
  • Проанализировать опыт внедрения инновационных подходов в воспитательной работе.

Результаты:

В результате исследования будут получены систематизированные знания о структуре и методах воспитательной системы школы, а также разработаны конкретные рекомендации по повышению ее эффективности. Полученные данные могут быть использованы для разработки и реализации воспитательных программ, а также для повышения квалификации педагогических работников.

Наименование образовательного учреждения

Курсовая

на тему

Воспитательная система школы: Структурно-функциональный анализ и методы реализации

Выполнил: ФИО

Руководитель: ФИО

Содержание

  • Введение 1
  • Теоретические основы воспитательной системы школы 2
    • - Основные понятия и термины воспитания 2.1
    • - Принципы и подходы к организации воспитательной работы 2.2
    • - Нормативно-правовое регулирование воспитательной деятельности 2.3
  • Структура и компоненты воспитательной системы школы 3
    • - Основные компоненты воспитательной системы 3.1
    • - Роль субъектов воспитательного процесса 3.2
    • - Взаимосвязи между компонентами и субъектами 3.3
  • Анализ методов и форм воспитательной работы в школе 4
    • - Методы воспитания: анализ, оценка эффективности 4.1
    • - Формы воспитательной работы: анализ, примеры 4.2
    • - Инновационные подходы к воспитательной работе 4.3
  • Практическое исследование эффективности воспитательной системы 5
    • - Методы и организация практического исследования 5.1
    • - Анализ результатов исследования 5.2
    • - Рекомендации по совершенствованию воспитательной системы 5.3
  • Заключение 6
  • Список литературы 7

Введение

Содержимое раздела

Введение представляет собой важный раздел, который служит основой для понимания всей работы. В нем определяется актуальность выбранной темы, обосновывается ее научная и практическая значимость. Далее формулируется проблема исследования, определяются его цели и задачи. Также в введении указываются объект и предмет исследования, методологическая основа и структура курсовой работы. Важно четко обозначить структуру работы которая будет рассмотрена в последующих главах, для лучшего понимания прочитанного материала.

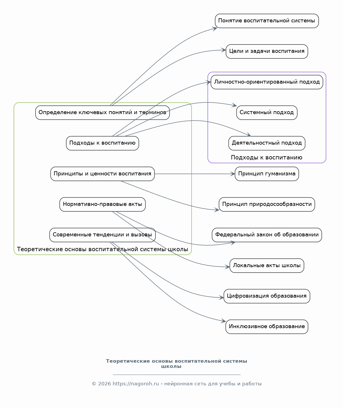
Теоретические основы воспитательной системы школы

Содержимое раздела

Данный раздел посвящен изучению теоретической базы воспитательной системы, начиная с определения ключевых понятий и терминов. Рассматриваются различные подходы к воспитанию, представленные в педагогической науке, анализируются основные принципы и ценности, лежащие в основе воспитательного процесса. Также рассматриваются нормативно-правовые акты, регулирующие воспитательную деятельность в образовательных учреждениях, и их влияние на формирование воспитательной системы школы. Кроме того, анализируются современные тенденции и вызовы в области воспитания.

    Основные понятия и термины воспитания

    Содержимое раздела

    В данном подпункте будут рассмотрены ключевые понятия, используемые в сфере воспитания, такие как: воспитание, образование, социализация, личность, ценности и т.д. Будет произведен анализ различных подходов к определению и пониманию данных терминов, что позволит сформировать единую терминологическую основу для дальнейшего исследования. Также будет проведена классификация основных видов и направлений воспитания в контексте школьного образования.

    Принципы и подходы к организации воспитательной работы

    Содержимое раздела

    В этом подпункте будут проанализированы основные принципы, на которых строится воспитательная работа в школе, такие как: гуманизм, личностный подход, системность и т.д. Будут рассмотрены различные подходы к организации воспитательного процесса, включая деятельностный, компетентностный и системный подходы. Особое внимание будет уделено учету возрастных особенностей учащихся при выборе подходов и методов воспитания.

    Нормативно-правовое регулирование воспитательной деятельности

    Содержимое раздела

    Данный подпункт посвящен анализу нормативно-правовой базы, регулирующей воспитательную деятельность в школе. Будут рассмотрены основные законодательные акты, определяющие цели, задачи и содержание воспитания, а также права и обязанности участников образовательного процесса. Также будет проанализировано влияние нормативных документов на формирование воспитательной системы школы и ее соответствие современным требованиям.

Структура и компоненты воспитательной системы школы

Содержимое раздела

В данном разделе будет проанализирована структура воспитательной системы школы, выделены ее основные компоненты и рассмотрены взаимосвязи между ними. Будет изучена роль различных субъектов воспитательного процесса, таких как учителя, родители, учащиеся и общественные организации. Особое внимание будет уделено анализу функций и задач каждого компонента системы, а также механизмам их взаимодействия. В разделе будет рассмотрена специфика построения воспитательных систем в различных типах образовательных учреждений.

    Основные компоненты воспитательной системы

    Содержимое раздела

    В данном подпункте будет произведен детальный анализ основных компонентов воспитательной системы: цели и задачи, содержание воспитания, методы и формы воспитательной работы, субъекты воспитательного процесса, условия реализации воспитательной деятельности. Будет рассмотрена взаимосвязь между компонентами и их влияние на эффективность воспитательного процесса. Особое внимание будет уделено структурированию этих компонентов.

    Роль субъектов воспитательного процесса

    Содержимое раздела

    В данном подпункте будет рассмотрена роль каждого субъекта воспитательного процесса: учителя, родители, учащиеся, администрация школы и общественные организации. Будут проанализированы их функции, задачи и ответственность в воспитательном процессе. Будет изучено взаимодействие между субъектами и его влияние на формирование воспитательной среды в школе. Будет рассмотрено влияние каждого субъекта.

    Взаимосвязи между компонентами и субъектами

    Содержимое раздела

    В данном подпункте будет проанализировано взаимодействие между компонентами и субъектами воспитательной системы. Будут рассмотрены механизмы координации и взаимодействия, обеспечивающие целостность воспитательного процесса. Будет изучено влияние этих взаимосвязей на достижение поставленных целей воспитания и формирование гармонично развитой личности школьника. Будут определены ключевые точки взаимодействия.

Анализ методов и форм воспитательной работы в школе

Содержимое раздела

В данном разделе будет проведен анализ различных методов и форм воспитательной работы, применяемых в школьной практике. Будут рассмотрены основные методы воспитания, такие как убеждение, пример, поощрение и наказание, а также их эффективность в решении конкретных воспитательных задач. Также будет проведен анализ форм воспитательной работы, включая классные часы, внеурочные мероприятия, работу с родителями и социальные проекты. Будет выделено несколько методов и форм, которые будут являться наиболее эффективными.

    Методы воспитания: анализ, оценка эффективности

    Содержимое раздела

    В данном подпункте будут подробно рассмотрены основные методы воспитания, такие как: метод убеждения, метод примера, метод поощрения и наказания, метод организации деятельности и формирования опыта. Будет проведен анализ эффективности каждого метода в контексте решения конкретных воспитательных задач и достижения поставленных целей. Особое внимание будет уделено критическому анализу применения методов.

    Формы воспитательной работы: анализ, примеры

    Содержимое раздела

    В данном подпункте будут рассмотрены различные формы воспитательной работы, применяемые в школьной практике, такие как: классные часы, внеурочные мероприятия, работа с родителями, социальные проекты, праздники, конкурсы и соревнования. Будут представлены примеры реализации данных форм работы и проанализирована их эффективность в формировании различных компетенций учащихся, а так же их вовлеченность в учебный процесс.

    Инновационные подходы к воспитательной работе

    Содержимое раздела

    В данном подпункте будут рассмотрены современные и инновационные подходы к воспитательной работе, такие как: проектная деятельность, интерактивные формы, использование информационных технологий в воспитании, создание воспитательной среды, методы работы с одаренными детьми и детьми с ограниченными возможностями здоровья. Будет проанализирована их эффективность и перспективы использования. Эти методы могут помочь в решении сложных задач.

Практическое исследование эффективности воспитательной системы

Содержимое раздела

В данном разделе будет проведено практическое исследование для оценки эффективности воспитательной системы конкретной школы (или нескольких школ). Будут представлены методы исследования, такие как анкетирование, наблюдение, анализ документации и интервьюирование. Будет проанализированы результаты исследования, выявлены сильные и слабые стороны воспитательной системы, а также представлены статистические данные и графики для наглядности. Также будут предложены рекомендации по улучшению воспитательной системы.

    Методы и организация практического исследования

    Содержимое раздела

    В данном подпункте будут подробно описаны методы, используемые в практическом исследовании: анкетирование, наблюдение, анализ документации (планы воспитательной работы, отчеты, характеристики учащихся), интервьюирование (учителей, учащихся, родителей). Будет представлена организация исследования: выбор школы, определение выборки, этапы проведения исследования. Будут описаны все этапы исследования.

    Анализ результатов исследования

    Содержимое раздела

    В данном подпункте будут проанализированы данные, полученные в результате исследования: результаты анкетирования, наблюдения и интервью. Будут выявлены сильные и слабые стороны воспитательной системы конкретной школы. Будут представлены статистические данные, графики и таблицы для наглядности. Будет проведена интерпретация полученных результатов и сформулированы основные выводы.

    Рекомендации по совершенствованию воспитательной системы

    Содержимое раздела

    В данном подпункте будут предложены конкретные рекомендации по совершенствованию воспитательной системы школы, основанные на результатах проведенного исследования. Будут разработаны предложения по оптимизации структуры, методов и форм воспитательной работы, улучшению взаимодействия между участниками образовательного процесса и повышению эффективности воспитательного процесса. Будут предложены конкретные шаги.

Заключение

Содержимое раздела

В заключении подводятся итоги проведенного исследования, обобщаются основные выводы и результаты, достигнутые в ходе работы. Формулируются ответы на поставленные в начале работы вопросы и подтверждается или опровергается выдвинутая гипотеза. Оценивается вклад исследования в разработку проблемы и обозначаются перспективы дальнейших исследований в данной области. Указывается практическая значимость исследования и его роль в совершенствовании воспитательной системы.

Список литературы

Содержимое раздела

Список литературы включает в себя перечень всех использованных источников, начиная от книг и научных статей до нормативных документов и электронных ресурсов. Информация о каждом источнике должна быть представлена в соответствии с действующими стандартами библиографического описания. Список литературы является важной частью любой научной работы, так как он подтверждает достоверность использованных данных и позволяет оценить широту охвата изучаемой проблемы.

Получи Такую Курсовую

До 90% уникальность
Готовый файл Word
Оформление по ГОСТ
Список источников по ГОСТ
Таблицы и схемы
Презентация

Создать Курсовая на любую тему за 5 минут

Создать

#5640647