Нейросеть

Должностная инструкция менеджера по качеству испытательной лаборатории (ГОСТ 17025)

Нейросеть для должностной инструкции Гарантия уникальности Строго по ГОСТу Высочайшее качество Поддержка 24/7

Настоящая должностная инструкция определяет права, обязанности и ответственность менеджера по качеству испытательной лаборатории, аккредитованной по ГОСТ 17025. Документ предназначен для использования отделом HR, руководителями лабораторий и самим сотрудником в целях регламентации трудовой деятельности и обеспечения соответствия требованиям нормативной документации. Внедрение данной инструкции способствует повышению качества проводимых испытаний, минимизации рисков при прохождении аккредитации и внешних аудитов, а также обеспечивает четкое понимание каждым сотрудником своих функций и зон ответственности. Для работодателя это снижение операционных рисков, повышение репутации и конкурентоспособности. Для сотрудника – четкое определение задач и возможностей для профессионального роста.

Концепция:

Инструкция решает проблему недостаточной регламентации деятельности менеджера по качеству в испытательной лаборатории, что может приводить к ошибкам и несоответствиям требованиям ГОСТ 17025. Она обеспечивает стандартизацию процессов управления качеством и усиление контроля за соблюдением нормативных требований.

Результат инструкции:

Документ предоставляет полный перечень функциональных обязанностей, прав и ответственности менеджера по качеству, а также требования к его квалификации. Результатом внедрения является оптимизация работы лаборатории, повышение достоверности результатов испытаний и соответствие международным стандартам.

Решаемые риски:

Отсутствие чётко прописанной должностной инструкции создаёт риск несоблюдения требований ГОСТ 17025, что может привести к приостановке аккредитации и потере доверия со стороны клиентов. Неопределенность в обязанностях может привести к дублированию функций и снижению эффективности работы персонала.

Актуальность:

Согласно требованиям законодательства РФ и ГОСТ 17025, испытательные лаборатории обязаны иметь документированные процедуры, описывающие деятельность персонала. Наличие должностной инструкции является ключевым элементом системы управления качеством и необходимым условием для успешного прохождения аккредитации.

Цель:

Основная цель инструкции – стандартизация деятельности менеджера по качеству, обеспечение постоянного контроля за соответствием процессов требованиям ГОСТ 17025 и повышение эффективности системы управления качеством в лаборатории. Документ направлен на снижение рисков, связанных с проведением испытаний.

Аудитория документа:

Данный документ предназначен для использования сотрудниками отдела HR при оформлении трудовых отношений, руководителями лаборатории для оценки работы сотрудника, самим менеджером по качеству для понимания своих обязанностей и юристами для проверки соответствия нормативным требованиям. Инструкция также полезна при проведении внутренних и внешних аудитов.

Основные задачи:

  • Обеспечение функционирования системы менеджмента качества лаборатории.
  • Организация и проведение внутренних аудитов по ГОСТ 17025.
  • Разработка и пересмотр документации по качеству.
  • Участие в проведении мероприятий по устранению несоответствий.
  • Контроль за соблюдением требований метрологического обеспечения.

Взаимодействие с другими должностями:

Руководитель лаборатории обеспечивает необходимые ресурсы для выполнения менеджером по качеству его обязанностей и утверждает документацию по качеству, разработанную им. Взаимодействие осуществляется посредством совещаний и предоставления отчетов.

Инженер по качеству оказывает методическую помощь менеджеру по качеству в проведении аудитов и разработке документации. Взаимодействие включает совместное планирование, проведение и анализ результатов.

Метролог обеспечивает корректность метрологического обеспечения испытаний, предоставляя информацию менеджеру по качеству для контроля и оценки. Взаимодействие осуществляется через предоставление отчетов и участие в совместных совещаниях.

Бухгалтер предоставляет сведения о затратах на обеспечение качества и метрологическое обеспечение лаборатории, необходимые для планирования бюджета и оценки эффективности. Взаимодействие происходит через запросы и предоставление финансовой отчетности.

Необходимые ресурсы и документы:

В качестве ресурсов для подготовки и поддержания инструкции используются: локальные нормативные акты организации, Трудовой кодекс РФ, стандарт ГОСТ 17025-2017, регламенты управления качеством, шаблоны документов и форм.

Наименование компании

Должностная инструкция менеджера по качеству испытательной лаборатории (ГОСТ 17025)

Утвердил: ФИО

Содержание

  • Общие положения 1
  • Функциональные обязанности 2
  • Права 3
  • Ответственность 4
  • Взаимодействие 5
  • Требования к квалификации 6
  • Условия работы 7
  • Порядок оценки эффективности 8
  • Заключение 9
  • Список нормативных документов 10

Общие положения

Содержимое раздела

Этот раздел определяет место менеджера по качеству в структуре организации, его подчиненность, цели и задачи его деятельности, а также общие требования к исполнению должностных обязанностей, регламентируя общее понимание его роли в организации.

Функциональные обязанности

Содержимое раздела

В данном разделе детально описываются конкретные обязанности менеджера по качеству, включая планирование, организацию, контроль и анализ деятельности лаборатории в части управления качеством, обеспечивая четкое понимание его рабочих задач.

Права

Содержимое раздела

В этом разделе перечисляются права менеджера по качеству, необходимые для эффективного выполнения его функциональных обязанностей, такие как право запрашивать информацию, проводить проверки и вносить предложения по улучшению процессов.

Ответственность

Содержимое раздела

Здесь определена степень ответственности менеджера по качеству за невыполнение или ненадлежащее выполнение своих обязанностей, а также за последствия принятых решений. Описываются виды ответственности (дисциплинарная, материальная и т.д.).

Взаимодействие

Содержимое раздела

В этом разделе описываются взаимодействия менеджера по качеству с другими отделами и сотрудниками организации, такие как обмен информацией, участие в совещаниях и совместное решение проблем. Определяются каналы коммуникаций.

Требования к квалификации

Содержимое раздела

Перечисляются требования к образованию, опыту работы, знаниям и навыкам, которыми должен обладать менеджер по качеству для успешного выполнения своих обязанностей, включая знание ГОСТ 17025 и других нормативных документов.

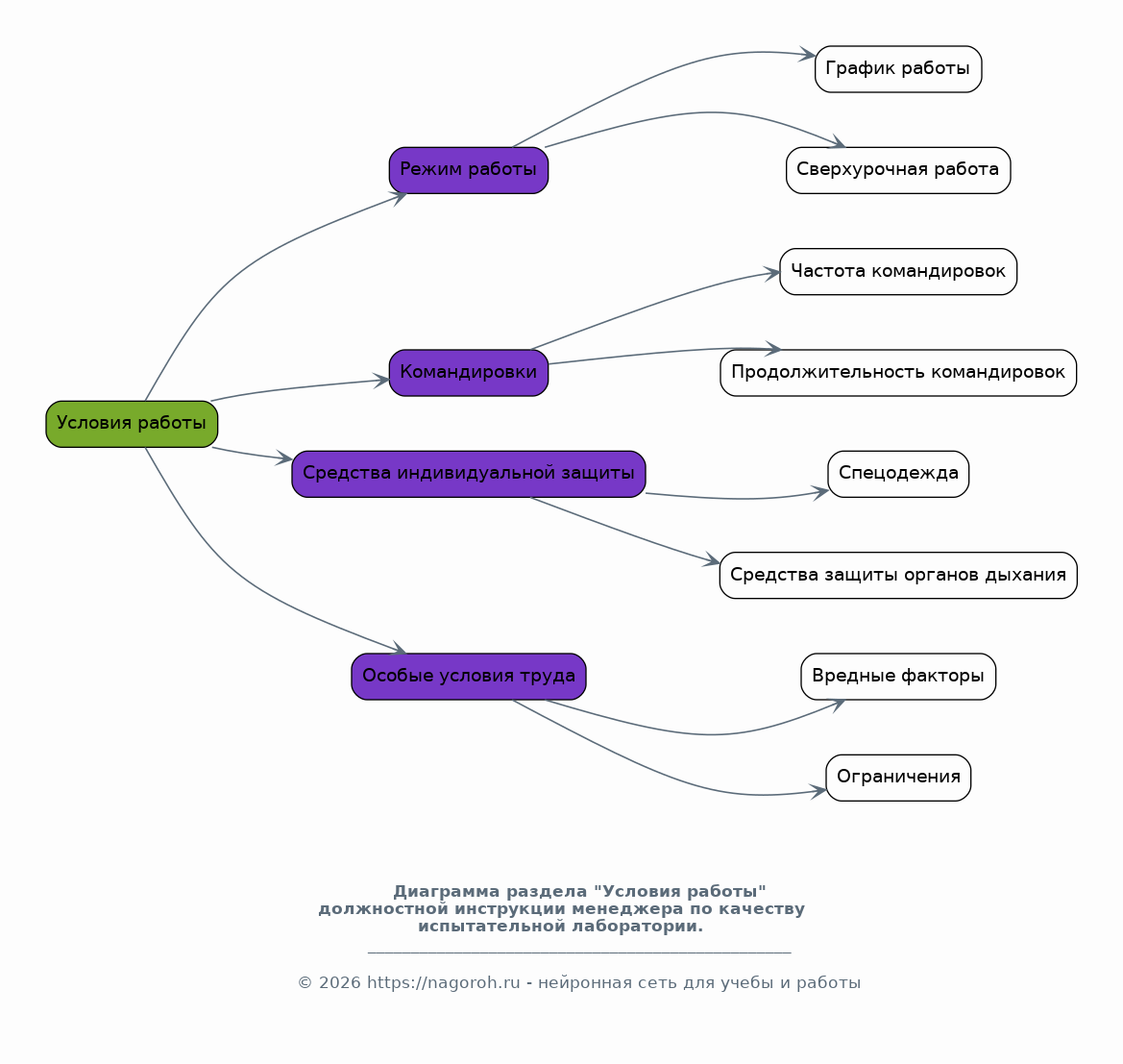
Условия работы

Содержимое раздела

Описываются условия работы менеджера по качеству, такие как режим работы, график работы, командировки, необходимые средства индивидуальной защиты и другие аспекты, влияющие на его трудовую деятельность. Указание на особые условия труда.

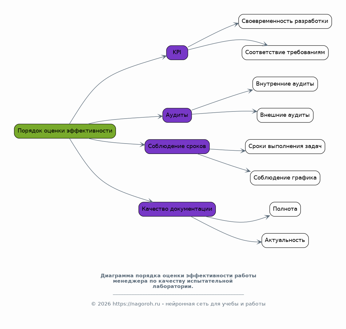
Порядок оценки эффективности

Содержимое раздела

В этом разделе описываются критерии и методы оценки эффективности работы менеджера по качеству, включая соблюдение сроков выполнения задач, качество разработанной документации и результаты проведенных аудитов. Может включать KPI.

Заключение

Содержимое раздела

Данный раздел содержит общие выводы и рекомендации по применению должностной инструкции, подчеркивая важность соблюдения требований и постоянного совершенствования системы управления качеством. Обобщение ключевых моментов.

Список нормативных документов

Содержимое раздела

Перечисляются нормативные документы, используемые менеджером по качеству в своей работе, такие как ГОСТ 17025, локальные нормативные акты организации и другие стандарты и регламенты, регламентирующие проводящиеся испытания.

Получи Такую должностную инструкцию

Готовый файл Word
Функции и обязанности
Соответствие ТК РФ
Понятность и доступность
Снижение рисков споров
Практическая ценность
Презентация

Создать Должностная инструкция на любую тему за 5 минут

Создать

#3230566