Нейросеть

Административное право Республики Молдова: Теоретические основы и практическое применение (Доклад)

Нейросеть для создания доклада Гарантия уникальности Строго по ГОСТу Высочайшее качество Поддержка 24/7

Данный доклад представляет собой комплексный анализ административного права в Республике Молдова, рассматривая его эволюцию, источники, принципы и ключевые институты. Особое внимание уделяется структуре органов государственного управления, их компетенции и взаимоотношениям с гражданами и другими субъектами административного права. В работе исследуются актуальные проблемы административной ответственности, административного судопроизводства и совершенствования административных процедур. Целью исследования является выявление основных тенденций развития административного права в Молдове и формирование предложений по его дальнейшей оптимизации, способствующих повышению эффективности государственного управления и защите прав граждан. Доклад предназначен для студентов, аспирантов юридических специальностей и практических работников, задействованных в сфере государственного управления.

Идея:

Доклад посвящен всестороннему анализу административного права Республики Молдова, его места в системе права и роли в регулировании общественных отношений. Акцент делается на проблемных аспектах правового регулирования и путях их решения для повышения эффективности административной деятельности.

Актуальность:

Изучение административного права Республики Молдова является актуальным в контексте продолжающейся реформы государственного управления и интеграции страны в европейское правовое пространство. Совершенствование административного законодательства и практики его применения необходимо для обеспечения верховенства закона, защиты прав граждан и создания благоприятного инвестиционного климата.

Оглавление:

Введение

Источники административного права Республики Молдова

Принципы административного права Республики Молдова

Органы государственного управления Республики Молдова и их компетенция

Административные процедуры и административные акты

Административная ответственность в Республике Молдова

Административное судопроизводство в Республике Молдова

Заключение

Список литературы

Наименование образовательного учреждения

Доклад

на тему

Административное право Республики Молдова: Теоретические основы и практическое применение

Выполнил: ФИО

Руководитель: ФИО

Содержание

  • Введение 1
  • Источники административного права Республики Молдова 2
  • Принципы административного права Республики Молдова 3
  • Органы государственного управления Республики Молдова и их компетенция 4
  • Административные процедуры и административные акты 5
  • Административная ответственность в Республике Молдова 6
  • Административное судопроизводство в Республике Молдова 7
  • Заключение 8
  • Список литературы 9

Введение

Содержимое раздела

В данном разделе будет представлено общее представление об административном праве как самостоятельной отрасли права, ее предмете, методе и системе. Обосновывается актуальность исследования административного права Республики Молдова в современных условиях. Также будут рассмотрены цели и задачи доклада, а также методологическая основа исследования, включающая анализ законодательства, судебной практики и доктринальных источников. Введение подготовит читателя к детальному изучению основных институтов административного права в Молдове и позволит понять место данного исследования в контексте развития правовой системы страны.

Источники административного права Республики Молдова

Содержимое раздела

В этом разделе будут подробно проанализированы источники административного права Республики Молдова, включая Конституцию, законы, указы Президента, постановления Правительства и другие нормативные акты. Особое внимание будет уделено иерархии источников и принципам их толкования. Будет рассмотрена практика применения международных договоров, ратифицированных Республикой Молдова, в сфере административного права, а также влияние европейского законодательства на национальное правовое регулирование. Анализ источников позволит выявить пробелы и противоречия в правовом регулировании и определить направления его совершенствования.

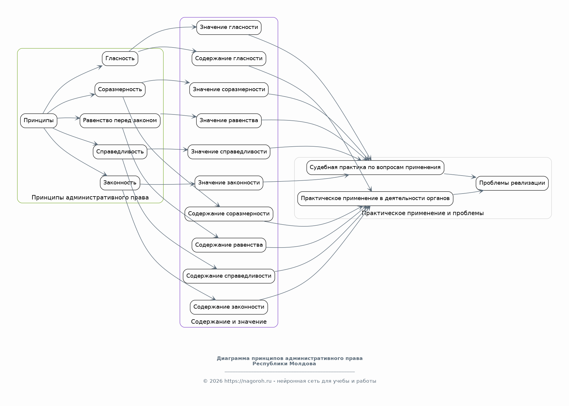
Принципы административного права Республики Молдова

Содержимое раздела

Данный раздел посвящен анализу основных принципов административного права Республики Молдова, таких как законность, справедливость, равенство перед законом, соразмерность и гласность. Рассматривается их содержание, значение и практическое применение в деятельности органов государственного управления. Будет проанализирована судебная практика по вопросам применения административно-правовых принципов, и выявлены проблемы их реализации в реальной жизни. Исследование принципов административного права позволит определить критерии оценки законности и обоснованности административных актов и действий.

Органы государственного управления Республики Молдова и их компетенция

Содержимое раздела

В данном разделе будет представлена структура органов государственного управления Республики Молдова, включая Президент, Правительство, министерства, ведомства и местные органы власти. Анализируется компетенция каждого органа, порядок ее определения и ограничения. Будет рассмотрена система организации и деятельности органов государственного управления, а также вопросы координации их работы. Исследование компетенции органов государственного управления необходимо для обеспечения эффективного функционирования государственного механизма и защиты прав граждан.

Административные процедуры и административные акты

Содержимое раздела

В данном разделе будут рассмотрены основные административные процедуры, такие как выдача разрешений, лицензий, предоставление государственных услуг и оформление документов. Анализируется порядок их осуществления, права и обязанности участников, а также сроки рассмотрения заявлений и жалоб. Будет изучено понятие и виды административных актов, требования к их содержанию и формам. Особое внимание будет уделено вопросам обжалования административных актов и действий (бездействия) в судебном порядке. Исследование административных процедур и актов необходимо для обеспечения прозрачности и доступности государственного управления.

Административная ответственность в Республике Молдова

Содержимое раздела

В данном разделе будут проанализированы правовые основы административной ответственности в Республики Молдова. Рассматриваются виды административных правонарушений, меры административной ответственности и порядок их применения. Будет дана характеристика процедуры привлечения к административной ответственности, права и обязанности лиц, привлекаемых к ответственности, и порядок обжалования постановлений по делам об административных правонарушениях. Исследование административной ответственности призвано обеспечить соблюдение законности и предупреждение правонарушений в сфере государственного управления.

Административное судопроизводство в Республике Молдова

Содержимое раздела

В данном разделе будет подробно рассмотрена система административных судов в Республике Молдова, их компетенция и порядок рассмотрения дел. Анализируется процесс подачи административного иска, рассмотрения дела по существу, вынесения решения и его исполнения. Будут изучены особенности административного судопроизводства, такие как упрощенный порядок рассмотрения дел, возможность привлечения экспертов и свидетелей, а также применение принципа состязательности. Исследование административного судопроизводства необходимо для обеспечения эффективной защиты прав граждан и организаций от незаконных действий (бездействия) органов государственного управления.

Заключение

Содержимое раздела

В заключении будут обобщены основные результаты исследования, сделаны выводы о состоянии административного права в Республике Молдова и перспективах его развития. Будут сформулированы предложения по совершенствованию законодательства и практики его применения, направленные на повышение эффективности государственного управления и защиту прав граждан. Оценка достигнутых результатов и определение дальнейших направлений исследования. Подчеркивается важность постоянного мониторинга и анализа изменений в административном праве для обеспечения его соответствия современным требованиям.

Список литературы

Содержимое раздела

В данном разделе будет представлен полный перечень использованных источников, включая законодательные акты, научные монографии, статьи, судебные решения и материалы конференций. Список литературы оформлен в соответствии с действующими требованиями. Достоверность и актуальность представленных источников обеспечивают научную обоснованность и обоснованность выводов, сделанных в докладе. Использование качественных источников является важным условием для проведения качественного научного исследования.

Получи Такой Доклад

До 90% уникальность
Готовый файл Word
Оформление по ГОСТ
Список источников по ГОСТ
Таблицы и схемы
Презентация

Создать Доклад на любую тему за 5 минут

Создать

#5472603