Нейросеть

Аккультурация и инкультурация: теоретические основы и практические аспекты культурной адаптации (Доклад)

Нейросеть для создания доклада Гарантия уникальности Строго по ГОСТу Высочайшее качество Поддержка 24/7

Данный доклад посвящен исследованию процессов аккультурации и инкультурации, ключевым механизмам культурной адаптации индивидов и групп в условиях межкультурного взаимодействия. В работе рассматриваются теоретические концепции, объясняющие эти процессы, а также практические примеры их проявления в различных социокультурных контекстах. Особое внимание уделяется анализу факторов, влияющих на успешность адаптации, и стратегиям, способствующим эффективной интеграции в новую культурную среду. Представленный анализ позволит лучше понимать сложности межкультурной коммуникации и разрабатывать подходы для снижения барьеров в процессе культурной адаптации.

Идея:

Доклад направлен на углубленное изучение механизмов аккультурации и инкультурации как ключевых элементов культурной адаптации. Цель — предоставить систематизированное представление о влиянии этих процессов на формирование личности и социальные взаимодействия.

Актуальность:

Изучение аккультурации и инкультурации актуально в современном мире, характеризующемся усилением миграционных процессов и ростом межкультурных контактов. Понимание этих процессов способствует формированию толерантности, снижению конфликтов и повышению эффективности взаимодействия между представителями разных культур.

Оглавление:

Введение

Теоретические основы аккультурации

Инкультурация как процесс освоения культуры

Взаимосвязь аккультурации и инкультурации

Факторы, влияющие на процесс аккультурации

Практические примеры аккультурации и инкультурации

Проблемы и вызовы культурной адаптации

Заключение

Список литературы

Наименование образовательного учреждения

Доклад

на тему

Аккультурация и инкультурация: теоретические основы и практические аспекты культурной адаптации

Выполнил: ФИО

Руководитель: ФИО

Содержание

  • Введение 1
  • Теоретические основы аккультурации 2
  • Инкультурация как процесс освоения культуры 3
  • Взаимосвязь аккультурации и инкультурации 4
  • Факторы, влияющие на процесс аккультурации 5
  • Практические примеры аккультурации и инкультурации 6
  • Проблемы и вызовы культурной адаптации 7
  • Заключение 8
  • Список литературы 9

Введение

Содержимое раздела

Введение задает общую рамку исследования, определяя ключевые понятия «аккультурация» и «инкультурация», раскрывая их взаимосвязь и роль в контексте культурной адаптации. В данном разделе обосновывается актуальность темы, указываются цели и задачи исследования, а также обозначается структура доклада. Представлен краткий обзор методологии, используемой для анализа теоретических источников и практических кейсов, что позволяет слушателям ориентироваться в представленном материале. Обозначение структуры доклада поможет слушателям более эффективно воспринимать информацию.

Теоретические основы аккультурации

Содержимое раздела

Этот раздел углубляется в теоретические концепции аккультурации, рассматривая различные модели и подходы к ее пониманию. Анализируются труды таких исследователей, как Джон Берри, и рассматриваются различные стратегии аккультурации: интеграция, ассимиляция, сепарация и маргинализация. Обсуждаются факторы, влияющие на процесс аккультурации, включая психологические, социальные и культурные аспекты. Раскрываются типологии аккультурации, что нужно для понимания многообразия адаптационных стратегий и их последствий для индивидов и сообществ.

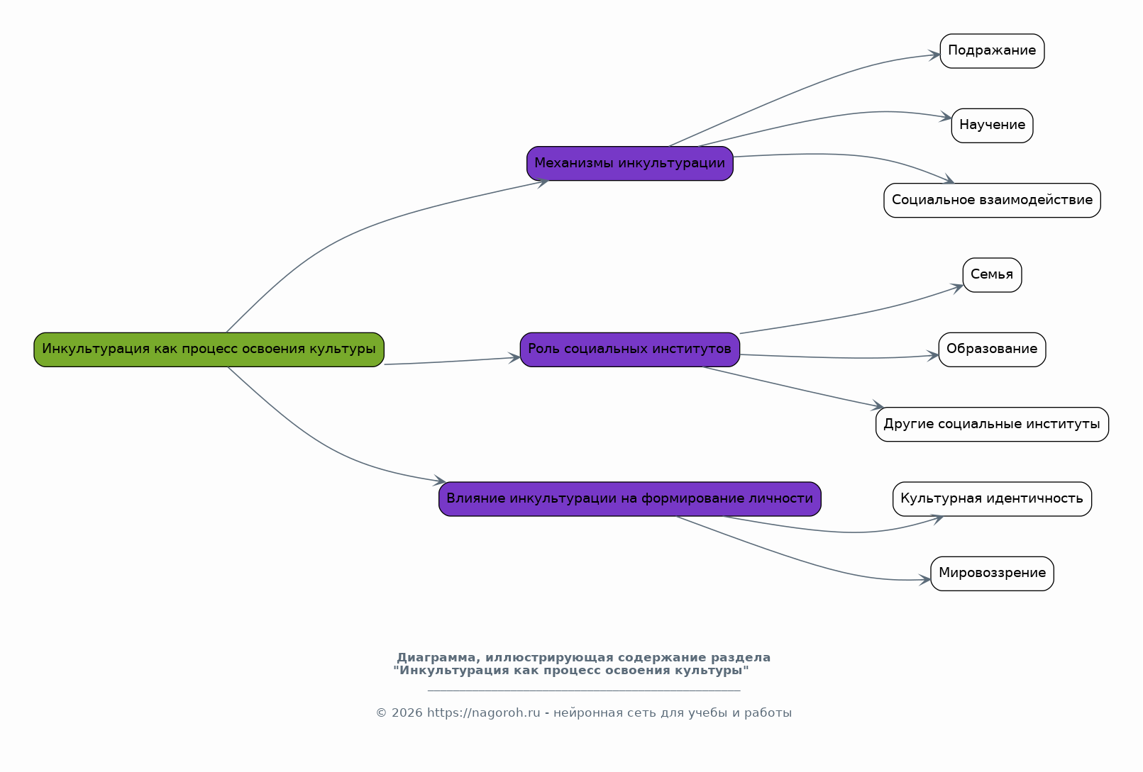
Инкультурация как процесс освоения культуры

Содержимое раздела

Рассматривается процесс инкультурации, то есть усвоение культурных норм, ценностей и паттернов поведения в рамках первичной социализации. Обсуждаются механизмы инкультурации, такие как подражание, научение и социальное взаимодействие. Анализируется роль семьи, образования и других социальных институтов в формировании культурной идентичности. Приводятся примеры влияния инкультурации на формирование личности и мировоззрения человека. Рассмотрение инкультурации обеспечивает понимание фундаментальных процессов формирования культурной идентичности.

Взаимосвязь аккультурации и инкультурации

Содержимое раздела

В этом разделе анализируется взаимосвязь между аккультурацией и инкультурацией, подчеркивая их взаимозависимость и взаимовлияние. Обсуждаются случаи, когда аккультурация может влиять на процесс инкультурации, и наоборот. Рассматривается роль этих процессов в формировании культурной идентичности в условиях межкультурного взаимодействия. Выявляются возможные конфликты между различными культурными нормами и ценностями и рассматриваются стратегии их разрешения. Анализ взаимосвязи между аккультурацией и инкультурацией помогает лучше понять сложные механизмы культурной адаптации.

Факторы, влияющие на процесс аккультурации

Содержимое раздела

Рассматриваются ключевые факторы, оказывающие влияние на процесс аккультурации, включая психологические характеристики личности, социокультурные условия и политические факторы. Анализируется роль культурного расстояния, языкового барьера и стереотипов в процессе адаптации. Обсуждается влияние миграционной политики, степени толерантности принимающего общества и доступности ресурсов на успешность аккультурации. Особое внимание уделяется влиянию социальных сетей и СМИ на формирование восприятия новой культуры.

Практические примеры аккультурации и инкультурации

Содержимое раздела

Представлены практические примеры процессов аккультурации и инкультурации в различных культурных контекстах, таких как миграция, этнические меньшинства и международные студенты. Анализируются стратегии адаптации, используемые различными группами, и их влияние на социальную интеграцию. Рассматриваются кейсы успешной и неуспешной аккультурации, выявляются факторы, которые способствуют или препятствуют успешной адаптации. Эти примеры помогают понять, как теоретические концепции проявляются в реальной жизни и как можно улучшить процессы адаптации.

Проблемы и вызовы культурной адаптации

Содержимое раздела

Этот раздел посвящен рассмотрению основных проблем и вызовов, возникающих в процессе культурной адаптации, таких как культурный шок, дискриминация и социальная изоляция. Анализируются стратегии преодоления этих трудностей и повышения психологического благополучия. Обсуждается роль образования, культурных центров и социальных служб в поддержке процесса адаптации. Рассматриваются вопросы межкультурного диалога и взаимопонимания, а также роль государства в создании благоприятной среды для культурной адаптации. Понимание этих проблем необходимо для разработки эффективных стратегий поддержки.

Заключение

Содержимое раздела

В заключении обобщаются основные выводы исследования, подчеркивается значимость аккультурации и инкультурации для понимания процессов культурной адаптации в современном мире. Оценивается эффективность рассмотренных стратегий адаптации и предлагаются рекомендации для улучшения межкультурного взаимодействия. Подводятся итоги исследования, указываются перспективы дальнейших исследований в этой области. В заключении дается общая оценка проделанной работы, подчеркивается ее вклад в понимание сложных механизмов культурной адаптации.

Список литературы

Содержимое раздела

В данном разделе представлен список использованной литературы, включая научные статьи, монографии и другие источники, использованные при подготовке доклада. Этот список является важной частью любой научной работы, поскольку он позволяет читателю проверить достоверность информации, представленной в докладе. Все источники оформлены в соответствии с академическими стандартами. Список литературы необходим для подтверждения использованных данных и расширения кругозора читателей.

Получи Такой Доклад

До 90% уникальность
Готовый файл Word
Оформление по ГОСТ
Список источников по ГОСТ
Таблицы и схемы
Презентация

Создать Доклад на любую тему за 5 минут

Создать

#6092850