Нейросеть

Алан Тьюринг: Фундаментальный вклад в развитие информатики и вычислительной техники (Доклад)

Нейросеть для создания доклада Гарантия уникальности Строго по ГОСТу Высочайшее качество Поддержка 24/7

Данный доклад посвящен выдающемуся ученому Алану Тьюрингу и его неоценимому вкладу в развитие науки и техники, в особенности в области информатики и вычислительной техники. Мы рассмотрим ключевые аспекты его работы, включая создание концепции универсальной вычислительной машины, известной как машина Тьюринга, которая заложила основы современной компьютерной науки. Доклад также анализирует его вклад в развитие криптографии, особенно в период Второй мировой войны, и его влияние на расшифровку немецких кодов. Кроме того, мы обсудим его новаторские идеи в области искусственного интеллекта и их долгосрочное значение для развития технологий.

Идея:

Цель данного исследования — представить обзор ключевых достижений Алана Тьюринга, подчеркивая их значимость для современного мира. Доклад нацелен на демонстрацию его интеллектуального наследия и его влияние на различные сферы науки и техники.

Актуальность:

Изучение наследия Алана Тьюринга остается актуальным в свете стремительного развития информационных технологий и искусственного интеллекта. Его работы обеспечили теоретическую базу для многих современных технологических прорывов, от разработки компьютерных программ до анализа больших данных. Понимание его вклада помогает лучше осознать текущие тенденции в науке и технике и предвидеть будущие направления развития.

Оглавление:

Введение

Биография Алана Тьюринга: Жизнь и научная деятельность

Концепция машины Тьюринга и ее значение

Вклад Тьюринга в криптографию: Взлом Enigma

Идеи Алана Тьюринга об искусственном интеллекте

Наследие Алана Тьюринга: Влияние на современную науку

Трагический конец и общественное признание

Список литературы

Наименование образовательного учреждения

Доклад

на тему

Алан Тьюринг: Фундаментальный вклад в развитие информатики и вычислительной техники

Выполнил: ФИО

Руководитель: ФИО

Содержание

  • Введение 1
  • Биография Алана Тьюринга: Жизнь и научная деятельность 2
  • Концепция машины Тьюринга и ее значение 3
  • Вклад Тьюринга в криптографию: Взлом Enigma 4
  • Идеи Алана Тьюринга об искусственном интеллекте 5
  • Наследие Алана Тьюринга: Влияние на современную науку 6
  • Трагический конец и общественное признание 7
  • Список литературы 8

Введение

Содержимое раздела

Вводная часть доклада, представляющая Алана Тьюринга как ключевую фигуру в истории науки и техники. Введение служит для определения основных целей исследования и его структуры. Здесь будет выделена актуальность изучения его вклада в контексте развития современных информационных технологий и искусственного интеллекта, а также обоснована важность анализа его наследия для понимания текущих направлений развития науки. Будут кратко освещены основные этапы его жизни и научной деятельности для формирования общего представления о личности Тьюринга и его влиянии.

Биография Алана Тьюринга: Жизнь и научная деятельность

Содержимое раздела

Этот раздел посвящен ключевым моментам жизни Алана Тьюринга, начиная с его детства и образования, и заканчивая его трагической смертью. Будут рассмотрены основные этапы его научной карьеры, включая работу в Кембриджском университете и его вклад в расшифровку кодов во время Второй мировой войны. Особое внимание будет уделено его личной жизни и тем обстоятельствам, которые повлияли на его научные изыскания и общественное признание. Кроме того, будет проанализировано его влияние на становление компьютерной науки.

Концепция машины Тьюринга и ее значение

Содержимое раздела

В этом разделе будет подробно рассмотрена концепция универсальной вычислительной машины, разработанной Аланом Тьюрингом. Будет объяснен принцип ее работы, математические основы и ее роль в развитии теоретической информатики. Особое внимание будет уделено значению машины Тьюринга как теоретической модели вычислительных процессов и ее влиянию на создание современных компьютеров и программного обеспечения. Будут рассмотрены различные модификации и расширения концепции машины Тьюринга.

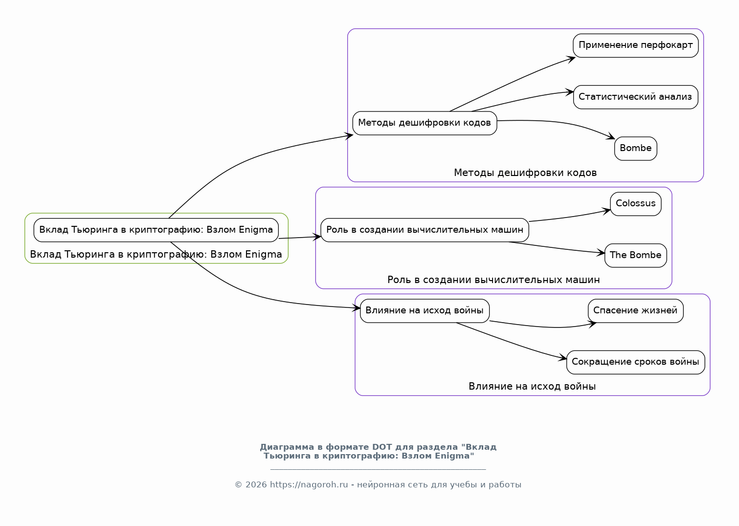
Вклад Тьюринга в криптографию: Взлом Enigma

Содержимое раздела

Данный раздел посвящен вкладу Алана Тьюринга в криптографию, в частности, его работе по взлому немецкой шифровальной машины Enigma во время Второй мировой войны. Будут рассмотрены разработанные им методы дешифровки кодов, его роль в создании вычислительных машин для этой цели, а также влияние его работы на исход войны. Будет проанализировано, как его достижения повлияли на развитие современной криптографии и информационной безопасности. Также будет оценена важность его работы для союзников.

Идеи Алана Тьюринга об искусственном интеллекте

Содержимое раздела

Этот раздел посвящен новаторским идеям Алана Тьюринга в области искусственного интеллекта. Будет рассмотрен его знаменитый тест Тьюринга, который стал основой для оценки способности машин к интеллектуальному поведению. Будет проанализировано его видение развития искусственного интеллекта и его влияние на современные исследования в этой области. Отдельное внимание будет уделено его работам по машинному обучению и их влиянию на современные технологии. Также будет рассмотрено, насколько актуальны его идеи сегодня.

Наследие Алана Тьюринга: Влияние на современную науку

Содержимое раздела

В этом разделе будет проанализировано наследие Алана Тьюринга и его влияние на современную науку и технологии. Будут рассмотрены его работы и их значимость для различных областей, таких как информатика, вычислительная техника, криптография и искусственный интеллект. Будет освещена его роль в создании и развитии современных компьютерных технологий. Также будет оценено его влияние на развитие этих сфер. Кроме того, будут рассмотрены современные подходы, развитые на основе его идей.

Трагический конец и общественное признание

Содержимое раздела

Этот раздел посвящен трагическому концу жизни Алана Тьюринга и его посмертному признанию. Будут рассмотрены обстоятельства его смерти, а также оценка его вклада в науку обществом. Будет проанализировано, как его работы были переосмыслены и признаны спустя годы после его смерти, а также как история его жизни повлияла на развитие науки и моральные аспекты. Рассмотрится то, как его вклад отразился в последующих исследованиях. Также будут рассмотрены современные способы увековечивания его памяти.

Список литературы

Содержимое раздела

В этом разделе представлен список использованной литературы и источников, на основе которых был подготовлен доклад. Список будет включать научные статьи, книги, документальные фильмы и другие материалы, подтверждающие информацию, представленную в докладе. Это включает в себя академические работы Тьюринга и исследования, посвященные его жизни и работе. Данный раздел служит для подтверждения достоверности представленной информации и позволяет читателю ознакомиться с дополнительными материалами по теме.

Получи Такой Доклад

До 90% уникальность
Готовый файл Word
Оформление по ГОСТ
Список источников по ГОСТ
Таблицы и схемы
Презентация

Создать Доклад на любую тему за 5 минут

Создать

#5473505