Нейросеть

Алгоритм действий медицинской сестры приемного отделения гинекологического профиля при поступлении пациенток: клинико-организационный аспект (Доклад)

Нейросеть для создания доклада Гарантия уникальности Строго по ГОСТу Высочайшее качество Поддержка 24/7

Данный доклад посвящен разработке и представлению унифицированного алгоритма действий медицинской сестры приемного покоя в гинекологии. Рассмотрены ключевые этапы ведения пациенток, начиная от момента поступления и заканчивая первичной оценкой состояния. Особое внимание уделено стандартизации процедур и обеспечению безопасности как для пациенток, так и для медицинского персонала. Представлены практические рекомендации по оптимизации работы приемного отделения, направленные на повышение качества оказания медицинской помощи.

Идея:

Разработка и внедрение четкого алгоритма действий медицинской сестры в приемном отделении гинекологии. Это позволит повысить эффективность работы, снизить риск ошибок и улучшить качество оказания медицинской помощи.

Актуальность:

Актуальность темы обусловлена необходимостью оптимизации работы медицинского персонала в условиях приемного отделения. Грамотный алгоритм действий медицинской сестры способствует своевременной диагностике и оказанию необходимой помощи, что критически важно для пациенток с гинекологическими заболеваниями.

Оглавление:

Введение

Анализ текущей ситуации в приемных отделениях гинекологического профиля

Разработка алгоритма действий медицинской сестры: этапы и процедуры

Роль медицинской сестры в первичной диагностике и оказании неотложной помощи

Организация работы с документацией и информационными системами

Обучение и повышение квалификации медицинского персонала

Внедрение и оценка эффективности алгоритма действий

Заключение

Список литературы

Наименование образовательного учреждения

Доклад

на тему

Алгоритм действий медицинской сестры приемного отделения гинекологического профиля при поступлении пациенток: клинико-организационный аспект

Выполнил: ФИО

Руководитель: ФИО

Содержание

  • Введение 1
  • Анализ текущей ситуации в приемных отделениях гинекологического профиля 2
  • Разработка алгоритма действий медицинской сестры: этапы и процедуры 3
  • Роль медицинской сестры в первичной диагностике и оказании неотложной помощи 4
  • Организация работы с документацией и информационными системами 5
  • Обучение и повышение квалификации медицинского персонала 6
  • Внедрение и оценка эффективности алгоритма действий 7
  • Заключение 8
  • Список литературы 9

Введение

Содержимое раздела

В данном разделе представлено обоснование актуальности темы, связанной с разработкой и внедрением алгоритма действий медицинской сестры в условиях приемного отделения гинекологического профиля. Рассматриваются основные проблемы, возникающие при поступлении пациенток, такие как нехватка времени, недостаточная информированность и риск ошибок. Подчеркивается важность стандартизации процедур и разработки четких инструкций для медицинского персонала, направленных на повышение качества оказываемой медицинской помощи. Описывается структура доклада и его цели.

Анализ текущей ситуации в приемных отделениях гинекологического профиля

Содержимое раздела

В данном разделе будет проведен анализ текущей ситуации в приемных отделениях гинекологического профиля, включая оценку организации работы, распределение обязанностей медицинского персонала и используемые протоколы. Будут выявлены основные недостатки и проблемные точки, такие как недостаточная систематизация действий, отсутствие четких инструкций и недостаточное обучение персонала. Рассмотрены факторы, влияющие на эффективность работы приемного отделения, а также представлены данные статистики по обращаемости пациенток и частоте ошибок в диагностике и лечении.

Разработка алгоритма действий медицинской сестры: этапы и процедуры

Содержимое раздела

Этот раздел посвящен детальному описанию разработанного алгоритма действий медицинской сестры приемного отделения в гинекологии. Будут представлены конкретные этапы и процедуры, начиная от приема пациентки и сбора анамнеза до проведения первичного осмотра, оценки состояния и направления на дополнительные обследования. Описаны стандарты работы медицинской сестры, включая порядок работы с документацией, взаимодействие с врачами и другими специалистами. Особое внимание уделяется вопросам безопасности пациентов и соблюдению этических норм.

Роль медицинской сестры в первичной диагностике и оказании неотложной помощи

Содержимое раздела

В данном разделе рассматривается роль медицинской сестры в проведении первичной диагностики и оказании неотложной помощи пациенткам в условиях приемного отделения гинекологического профиля. Будут описаны основные признаки неотложных состояний и действия медицинской сестры при их выявлении, включая оценку жизненно важных функций, проведение необходимых манипуляций и вызов врача. Рассмотрены протоколы оказания первой помощи при различных состояниях, таких как кровотечения, боли в животе и другие критические состояния. Обсуждаются вопросы взаимодействия с врачами и другими специалистами.

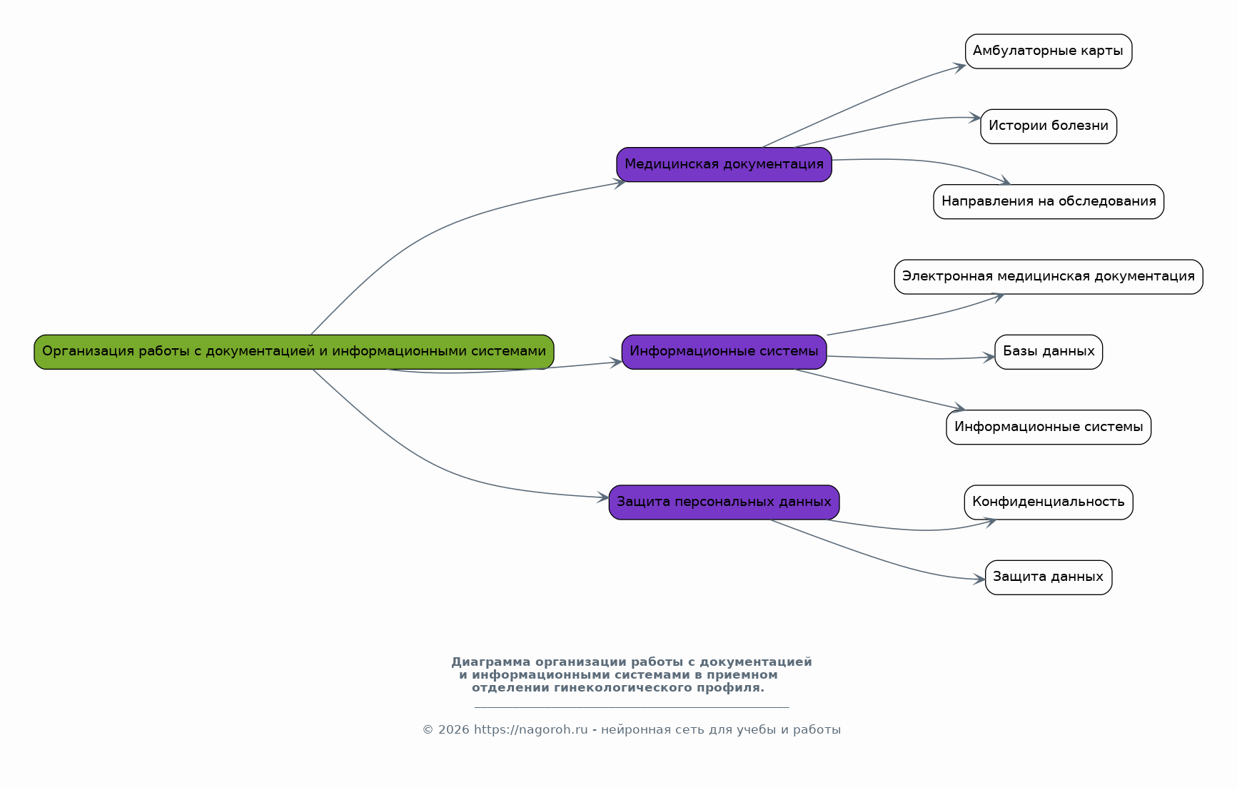
Организация работы с документацией и информационными системами

Содержимое раздела

В этом разделе будет представлен обзор организации работы с медицинской документацией и информационными системами в приемном отделении гинекологического профиля. Рассмотрены основные виды документов, используемых при приеме пациенток, включая амбулаторные карты, истории болезни и направления на обследования. Описаны принципы ведения электронной медицинской документации, порядок работы с базами данных и информационными системами, обеспечивающими хранение и обработку данных о пациентках. Подчеркивается важность соблюдения конфиденциальности и защиты персональных данных.

Обучение и повышение квалификации медицинского персонала

Содержимое раздела

В данном разделе рассматриваются вопросы обучения и повышения квалификации медицинского персонала приемного отделения гинекологического профиля. Будут представлены методы и формы обучения, включая лекции, семинары, тренинги и симуляционные занятия. Обсуждается необходимость регулярного повышения квалификации медицинских сестер для поддержания высокого уровня профессионализма и совершенствования навыков оказания медицинской помощи. Рассматриваются вопросы аттестации и оценки качества работы медицинского персонала, а также возможности для профессионального роста и развития.

Внедрение и оценка эффективности алгоритма действий

Содержимое раздела

В данном разделе обсуждаются вопросы, связанные с внедрением разработанного алгоритма действий медицинской сестры в практику приемного отделения гинекологического профиля. Представлены этапы внедрения, включая подготовку персонала, проведение инструктажа и контроль за выполнением алгоритма. Описаны методы оценки эффективности внедренного алгоритма, включая анализ показателей работы приемного отделения, оценку удовлетворенности пациенток и медицинского персонала, а также выявление проблемных зон и разработку корректирующих мероприятий. Рассматривается возможность адаптации алгоритма к конкретным условиям работы.

Заключение

Содержимое раздела

В заключении обобщаются основные результаты проведенного исследования и разработки алгоритма действий медицинской сестры. Подчеркивается важность внедрения данного алгоритма для повышения качества оказания медицинской помощи в приемном отделении гинекологического профиля. Формулируются выводы о практической значимости разработанного алгоритма и его потенциале для улучшения организации работы и снижения риска ошибок. Предлагаются рекомендации по дальнейшим исследованиям и усовершенствованию алгоритма

Список литературы

Содержимое раздела

В данном разделе представлен список использованной литературы, включая научные статьи, монографии, руководства и нормативные документы, которые были использованы при разработке алгоритма действий медицинской сестры приемного отделения гинекологического профиля. Список литературы составлен в соответствии с требованиями к оформлению научных работ и включает в себя полные библиографические данные каждого источника. Это обеспечивает возможность проверки и уточнения информации, представленной в докладе, а также позволяет читателям ознакомиться с другими исследованиями по данной теме.

Получи Такой Доклад

До 90% уникальность
Готовый файл Word
Оформление по ГОСТ
Список источников по ГОСТ
Таблицы и схемы
Презентация

Создать Доклад на любую тему за 5 минут

Создать

#5625633