Нейросеть

Алгоритмы и Исполнители: Фундаментальные Основы Информатики и Программирования для Начинающих (Доклад)

Нейросеть для создания доклада Гарантия уникальности Строго по ГОСТу Высочайшее качество Поддержка 24/7

Данный доклад посвящен изучению базовых алгоритмов и принципов работы исполнителей в контексте информатики. Мы рассмотрим ключевые понятия, такие как алгоритм, исполнитель, система команд, типы алгоритмов и способы их представления. Особое внимание будет уделено практическим примерам и задачам, адаптированным для начального уровня подготовки. Целью является формирование прочного фундамента знаний в области информатики и подготовка к дальнейшему изучению более сложных концепций.

Идея:

Предлагается систематизированное изложение базовых алгоритмических конструкций и принципов работы исполнителей. Акцент сделан на наглядности и доступности материала для учащихся, чтобы обеспечить понимание основных аспектов информатики.

Актуальность:

Изучение алгоритмов и исполнителей является краеугольным камнем в образовании по информатике и программированию. Понимание этих концепций критически важно для развития логического мышления и решения задач в различных областях.

Оглавление:

Введение

Понятие Алгоритма и Его Свойства

Исполнители и Системы Команд

Типы Алгоритмов: Линейные, Разветвляющиеся, Циклические

Представление Алгоритмов: Блок-схемы и Псевдокод

Примеры Алгоритмов и Их Реализация

Практические Задачи и Разбор Решений

Заключение

Наименование образовательного учреждения

Доклад

на тему

Алгоритмы и Исполнители: Фундаментальные Основы Информатики и Программирования для Начинающих

Выполнил: ФИО

Руководитель: ФИО

Содержание

  • Введение 1
  • Понятие Алгоритма и Его Свойства 2
  • Исполнители и Системы Команд 3
  • Типы Алгоритмов: Линейные, Разветвляющиеся, Циклические 4
  • Представление Алгоритмов: Блок-схемы и Псевдокод 5
  • Примеры Алгоритмов и Их Реализация 6
  • Практические Задачи и Разбор Решений 7
  • Заключение 8

Введение

Содержимое раздела

В этом разделе мы рассмотрим основные понятия, необходимые для понимания алгоритмов и исполнителей. Будут введены определения алгоритма как последовательности действий и исполнителя как сущности, способной выполнять эти действия. Мы также обсудим важность формализации алгоритмов и познакомимся с различными способами их представления. Данный раздел заложит фундамент для дальнейшего изучения более сложных аспектов темы и позволит слушателям ориентироваться в основных терминах и концепциях.

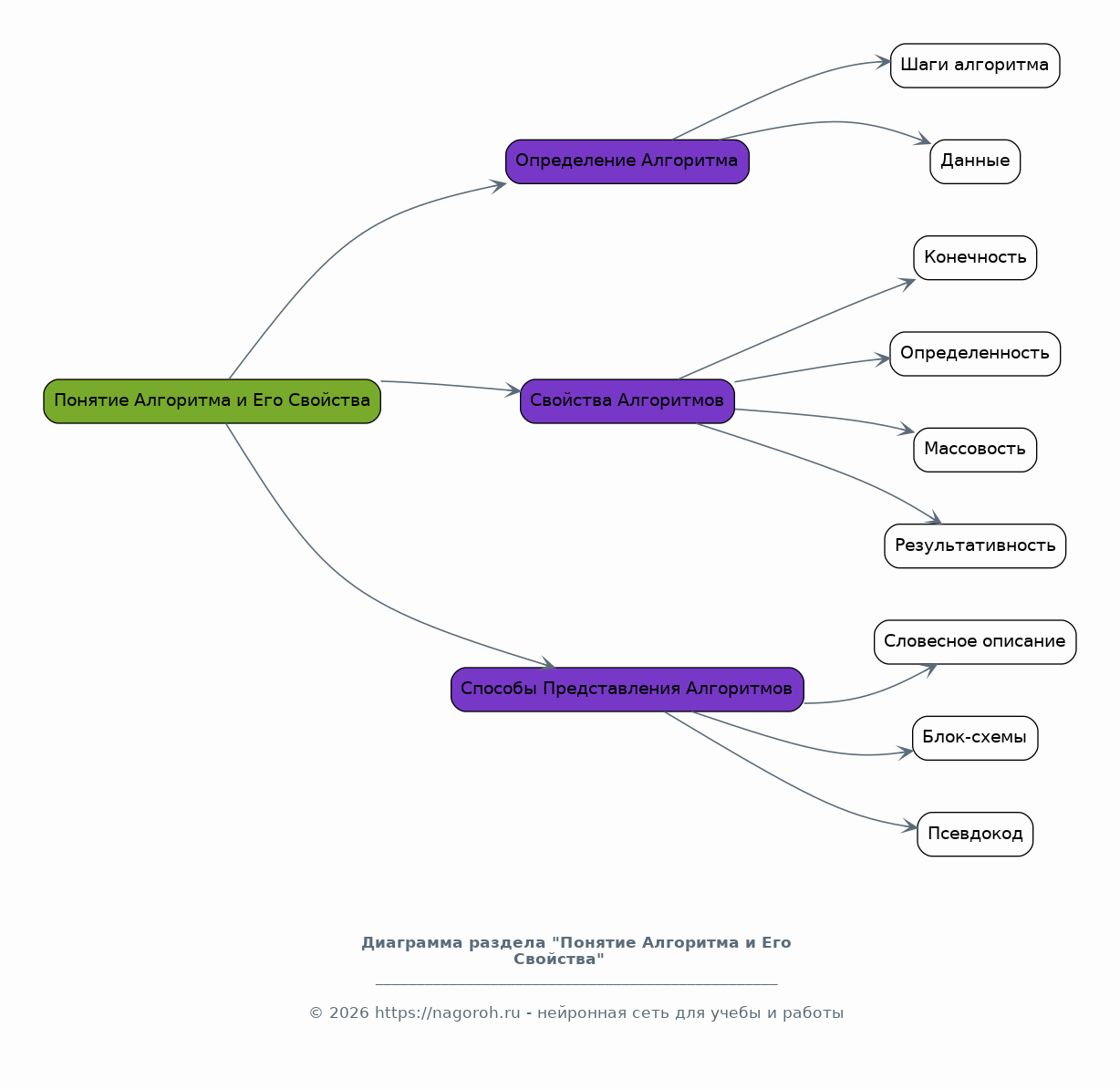
Понятие Алгоритма и Его Свойства

Содержимое раздела

В данном пункте мы подробно рассмотрим понятие алгоритма, его основные свойства, такие как конечность, определенность, массовость и результативность. Будут представлены примеры различных алгоритмов, иллюстрирующие эти свойства. Особое внимание будет уделено способам представления алгоритмов (словесное описание, блок-схемы, псевдокод), а также их преимуществам и недостаткам. Цель данного раздела – сформировать у слушателей четкое понимание того, что такое алгоритм и какими характеристиками он должен обладать.

Исполнители и Системы Команд

Содержимое раздела

Этот раздел посвящен изучению исполнителей, их возможностей и систем команд. Мы рассмотрим различные типы исполнителей (роботы, компьютеры, формальные исполнители) и то, как они взаимодействуют с алгоритмами. Будет проанализирована структура системы команд исполнителя и ее влияние на реализацию алгоритмов. Особое внимание будет уделено понятиям интерфейса исполнителя и его роли в процессе выполнения команд. Заключительной частью раздела станет практическое применение знаний для решения конкретных задач.

Типы Алгоритмов: Линейные, Разветвляющиеся, Циклические

Содержимое раздела

В этом разделе мы классифицируем различные типы алгоритмов, выделяя линейные, разветвляющиеся и циклические структуры. Будут представлены примеры каждого типа алгоритма, а также способы их реализации. Особое внимание будет уделено условным операторам (if-then-else) и циклам (for, while), как основным средствам реализации разветвлений и повторений. Мы также рассмотрим способы оптимизации алгоритмов для повышения их эффективности и производительности, что является важным аспектом при решении задач.

Представление Алгоритмов: Блок-схемы и Псевдокод

Содержимое раздела

В данном пункте мы рассмотрим различные способы представления алгоритмов, включая блок-схемы и псевдокод. Будут представлены правила построения блок-схем, а также примеры простых и сложных алгоритмов, представленных в графическом виде. Псевдокод будет рассмотрен как альтернативный способ представления алгоритмов, позволяющий описать логику действий без привязки к конкретному языку программирования. Практические задания помогут закрепить полученные знания и развить навыки создания и понимания алгоритмов.

Примеры Алгоритмов и Их Реализация

Содержимое раздела

В этом разделе мы рассмотрим конкретные примеры алгоритмов для решения различных задач, таких как сортировка, поиск, вычисление математических функций. Будет представлено несколько способов реализации каждого алгоритма и проанализированы их достоинства и недостатки. Особое внимание будет уделено практическим примерам решения задач на простых языках программирования. Цель данного раздела – продемонстрировать применение теоретических знаний на практике и научить слушателей разрабатывать алгоритмы для решения реальных проблем.

Практические Задачи и Разбор Решений

Содержимое раздела

В данном разделе будут предложены практические задачи для самостоятельного решения, направленные на закрепление изученного материала. Будут рассмотрены различные уровни сложности задач, от простых до более продвинутых. Преподаватель предоставит детальный разбор решений, объясняя логику работы алгоритмов и демонстрируя способы оптимизации. Этот этап поможет ученикам лучше усвоить полученные знания и подготовит их к решению более сложных задач в области информатики и программирования.

Заключение

Содержимое раздела

В заключение мы подведем итоги изученного материала, повторим основные понятия и обсудим перспективы дальнейшего изучения. Будут сформулированы главные выводы, сделанные в ходе доклада. Также будут даны рекомендации по дальнейшему изучению темы и ресурсы для самостоятельного обучения. Цель данного раздела – закрепить полученные знания и вдохновить слушателей на дальнейшее развитие в области информатики и программирования.

Получи Такой Доклад

До 90% уникальность
Готовый файл Word
Оформление по ГОСТ
Список источников по ГОСТ
Таблицы и схемы
Презентация

Создать Доклад на любую тему за 5 минут

Создать

#6091928