Нейросеть

Анализ деятельности перерабатывающего предприятия АО «Сад-Гигант»: Обзор и перспективы (Доклад)

Нейросеть для создания доклада Гарантия уникальности Строго по ГОСТу Высочайшее качество Поддержка 24/7

Данное исследование посвящено комплексному анализу деятельности перерабатывающего предприятия АО «Сад-Гигант». В рамках доклада будут рассмотрены основные аспекты производственной деятельности, экономические показатели эффективности и стратегии развития предприятия. Особое внимание уделяется анализу текущих проблем и перспектив роста, с учетом современных вызовов и тенденций в агропромышленном комплексе. Исследование направлено на выявление сильных сторон предприятия и разработку рекомендаций по повышению его конкурентоспособности.

Идея:

Целью данного доклада является проведение всестороннего анализа деятельности АО «Сад-Гигант» для выявления потенциала роста и оптимизации бизнес-процессов. В результате исследования будут предложены конкретные рекомендации по улучшению показателей эффективности и повышению устойчивости предприятия.

Актуальность:

Актуальность данного исследования обусловлена необходимостью повышения эффективности и конкурентоспособности предприятий агропромышленного комплекса в современных экономических условиях. Анализ деятельности АО «Сад-Гигант» позволит выявить лучшие практики и предложить пути повышения операционной эффективности и достижения устойчивого развития.

Оглавление:

Введение

Обзор деятельности АО «Сад-Гигант»: история и структура

Анализ производственных процессов и технологий переработки

Экономический анализ: финансовые показатели и эффективность

Маркетинговая стратегия и анализ рынка

Оценка рисков и устойчивое развитие

Рекомендации по улучшению деятельности

Заключение

Список литературы

Наименование образовательного учреждения

Доклад

на тему

Анализ деятельности перерабатывающего предприятия АО «Сад-Гигант»: Обзор и перспективы

Выполнил: ФИО

Руководитель: ФИО

Содержание

  • Введение 1
  • Обзор деятельности АО «Сад-Гигант»: история и структура 2
  • Анализ производственных процессов и технологий переработки 3
  • Экономический анализ: финансовые показатели и эффективность 4
  • Маркетинговая стратегия и анализ рынка 5
  • Оценка рисков и устойчивое развитие 6
  • Рекомендации по улучшению деятельности 7
  • Заключение 8
  • Список литературы 9

Введение

Содержимое раздела

Введение представляет собой важный раздел, который служит отправной точкой для всего доклада. В нем будут обоснованы актуальность, цели и задачи исследования деятельности АО «Сад-Гигант». Также будет представлена краткая характеристика предприятия, включая его место на рынке и основные виды деятельности. Введение задаст структуру доклада и поможет сформировать общее представление о предмете исследования, а также обозначит методы и подходы, используемые в анализе.

Обзор деятельности АО «Сад-Гигант»: история и структура

Содержимое раздела

Этот раздел посвящен детальному обзору деятельности АО «Сад-Гигант», начиная с его основания и прослеживая этапы развития. Будет рассмотрена организационная структура предприятия, включая подразделения, их функции и взаимосвязи. Особое внимание будет уделено ключевым этапам развития, значимым событиям и достижениям АО «Сад-Гигант», а также текущей структуре управления и ее влиянию на операционную деятельность, и ее соответствие современным требованиям.

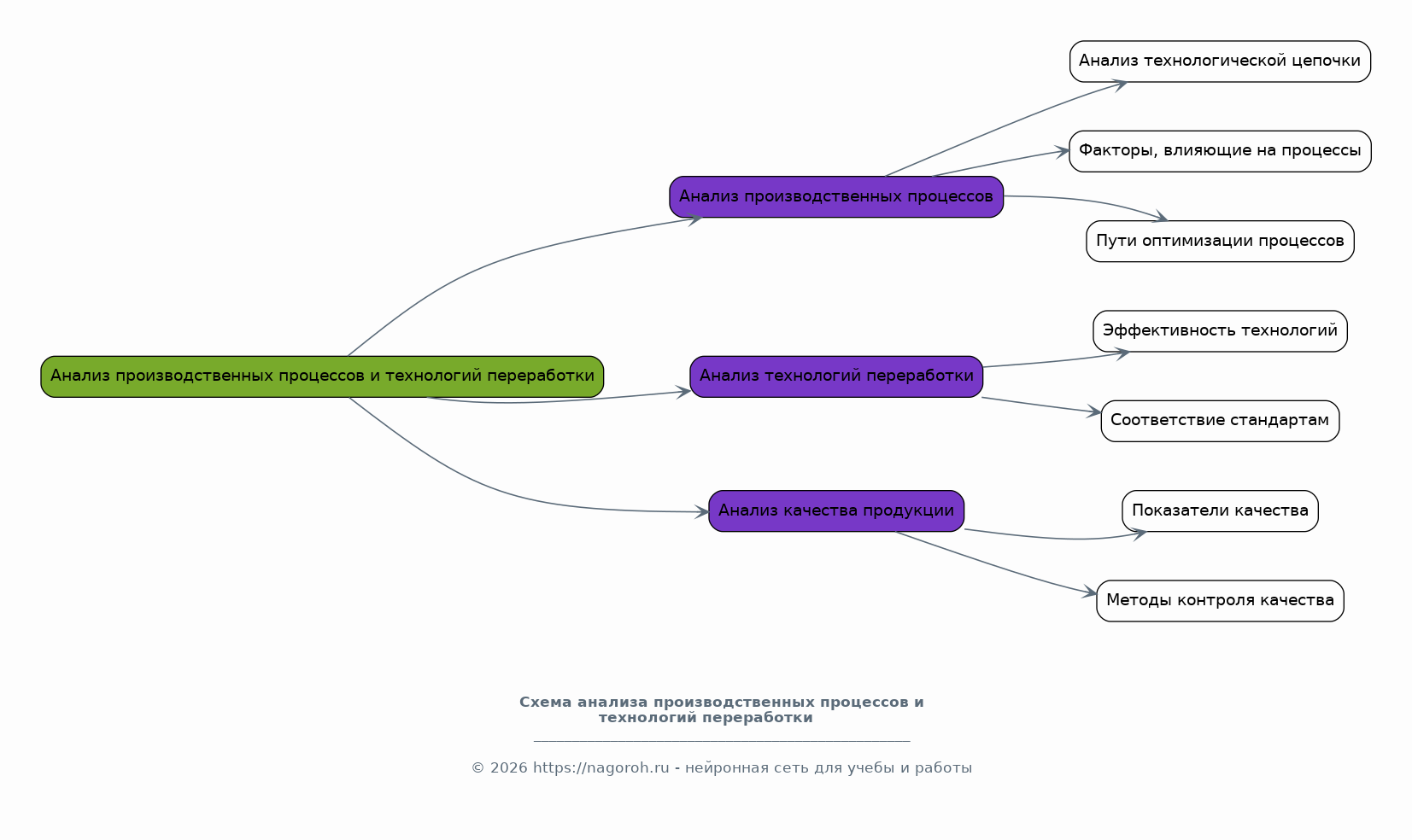
Анализ производственных процессов и технологий переработки

Содержимое раздела

В данном разделе будет проведен детальный анализ производственных процессов, используемых в АО «Сад-Гигант». Будут рассмотрены применяемые технологии переработки, их эффективность и соответствие современным стандартам. Особое внимание будет уделено анализу технологической цепочки, начиная от получения сырья и заканчивая выпуском готовой продукции. Также будут проанализированы показатели качества продукции, факторы, влияющие на производственные процессы, и пути их оптимизации для повышения эффективности.

Экономический анализ: финансовые показатели и эффективность

Содержимое раздела

Этот раздел посвящен анализу экономических показателей деятельности АО «Сад-Гигант». Будет проведен анализ финансовых результатов, таких как выручка, прибыль, рентабельность и ликвидность. Также будет исследована структура затрат, эффективность использования ресурсов и факторы, влияющие на финансовое состояние предприятия. Особое внимание будет уделено оценке финансовой устойчивости АО «Сад-Гигант» и выявлению потенциальных рисков и возможностей для повышения экономической эффективности.

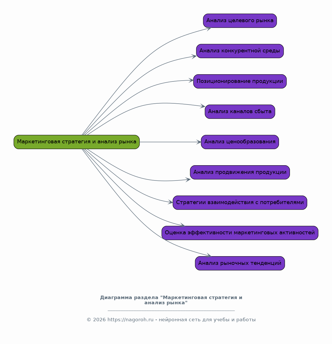
Маркетинговая стратегия и анализ рынка

Содержимое раздела

В этом разделе будет рассмотрена маркетинговая стратегия АО «Сад-Гигант». Будет проведен анализ целевого рынка, конкурентной среды и позиционирования продукции. Особое внимание будет уделено анализу каналов сбыта, ценообразования и продвижения продукции. Также будут рассмотрены стратегии взаимодействия с потребителями и методы оценки эффективности маркетинговых активностей. Анализ позволит оценить перспективы развития предприятия с учетом рыночных тенденций.

Оценка рисков и устойчивое развитие

Содержимое раздела

Данный раздел посвящен оценке рисков, связанных с деятельностью АО «Сад-Гигант», включая производственные, экономические и рыночные риски. Будут рассмотрены стратегии управления рисками и методы их минимизации. Особое внимание будет уделено вопросам устойчивого развития, включая экологическую ответственность и социальную значимость предприятия. Анализ позволит выработать рекомендации по повышению устойчивости и конкурентоспособности предприятия в долгосрочной перспективе.

Рекомендации по улучшению деятельности

Содержимое раздела

В этом разделе будут представлены конкретные рекомендации по улучшению деятельности АО «Сад-Гигант», основанные на результатах проведенного анализа. Рекомендации будут охватывать различные аспекты, включая оптимизацию производственных процессов, повышение экономической эффективности, улучшение маркетинговой стратегии и управление рисками. Особое внимание будет уделено практической применимости рекомендаций и их потенциальному влиянию на будущую деятельность предприятия. Предлагаемые изменения должны быть понятны и выполнимы.

Заключение

Содержимое раздела

В заключении будут подведены итоги проведенного исследования, обобщены основные выводы и результаты анализа деятельности АО «Сад-Гигант». Будет дана оценка достигнутых целей и задач исследования, а также обозначены перспективы дальнейшего развития предприятия. Особое внимание будет уделено значимости проведенного анализа для повышения эффективности производственной деятельности и экономических показателей предприятия. В заключении будут сформулированы основные направления для дальнейших исследований и улучшений.

Список литературы

Содержимое раздела

В данном разделе будет представлен список использованных источников, включая научные статьи, монографии, нормативные документы и статистические данные. Список литературы будет составлен в соответствии с требованиями к оформлению научных работ. Особое внимание будет уделено полноте и релевантности представленных источников для обеспечения достоверности и обоснованности результатов исследования. Раздел позволит читателю ознакомиться с использованной базой и убедиться в надежности данных.

Получи Такой Доклад

До 90% уникальность
Готовый файл Word
Оформление по ГОСТ
Список источников по ГОСТ
Таблицы и схемы
Презентация

Создать Доклад на любую тему за 5 минут

Создать

#6116649