Нейросеть

Анализ динамики и прогнозирование интенсивности преступности в Российской Федерации на 2025 год (Доклад)

Нейросеть для создания доклада Гарантия уникальности Строго по ГОСТу Высочайшее качество Поддержка 24/7

Данный доклад представляет собой комплексное исследование, направленное на анализ и прогнозирование уровня преступности в России в 2025 году. В работе будут рассмотрены основные тенденции преступности, наблюдаемые в стране, включая изменения в структуре преступлений и их географическом распределении. Особое внимание уделяется выявлению факторов, влияющих на динамику преступности, таких как социально-экономические условия, миграция и эффективность правоохранительных органов. Прогнозирование интенсивности преступности будет осуществлено с использованием современных статистических методов и моделей.

Идея:

Основная идея доклада заключается в предоставлении объективного анализа текущей ситуации с преступностью и разработке прогнозов на будущее. Это позволит сформировать обоснованные рекомендации для органов государственной власти и общественности.

Актуальность:

Актуальность исследования обусловлена необходимостью понимания текущей криминогенной обстановки в стране и разработки эффективных мер по борьбе с преступностью. Результаты доклада могут быть использованы для принятия стратегических решений в области обеспечения безопасности граждан и профилактики правонарушений.

Оглавление:

Введение

Обзор статистических данных о преступности в России за последние 5 лет

Факторы, влияющие на уровень преступности в России

Методология прогнозирования преступности

Прогнозирование уровня преступности в России на 2025 год

Рекомендации по профилактике преступности

Обсуждение результатов и их интерпретация

Список литературы

Наименование образовательного учреждения

Доклад

на тему

Анализ динамики и прогнозирование интенсивности преступности в Российской Федерации на 2025 год

Выполнил: ФИО

Руководитель: ФИО

Содержание

  • Введение 1
  • Обзор статистических данных о преступности в России за последние 5 лет 2
  • Факторы, влияющие на уровень преступности в России 3
  • Методология прогнозирования преступности 4
  • Прогнозирование уровня преступности в России на 2025 год 5
  • Рекомендации по профилактике преступности 6
  • Обсуждение результатов и их интерпретация 7
  • Список литературы 8

Введение

Содержимое раздела

В данном разделе будет представлен общий обзор темы исследования и обоснование ее актуальности. Описывается методология исследования, включая используемые методы сбора и анализа данных. Определяются цели и задачи исследования, а также структура доклада. Будут рассмотрены ключевые термины и понятия, необходимые для понимания дальнейшего материала, а также обозначены основные источники информации и их роль в исследовании.

Обзор статистических данных о преступности в России за последние 5 лет

Содержимое раздела

Этот раздел посвящен анализу статистических данных о преступности в России за период с 2020 по 2024 год. Будут рассмотрены основные виды преступлений, такие как кражи, грабежи, убийства, преступления в сфере экономики и киберпреступность. Анализируется динамика преступности по регионам, выявляются наиболее криминогенные регионы и факторы, влияющие на уровень преступности в различных субъектах Российской Федерации. Также рассматриваются изменения в структуре преступности и их влияние на общую картину.

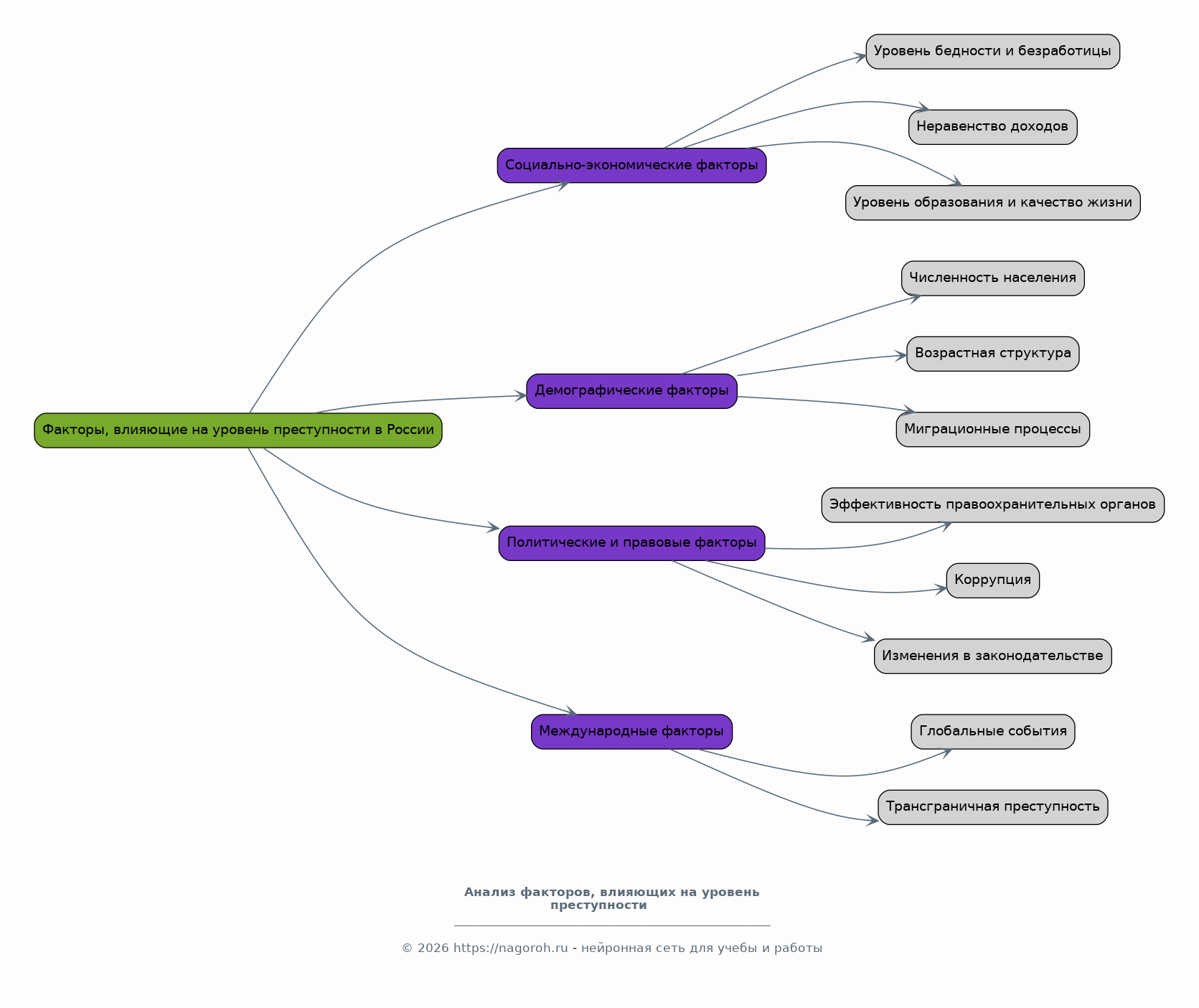
Факторы, влияющие на уровень преступности в России

Содержимое раздела

В данном разделе будет проведен анализ различных факторов, оказывающих влияние на уровень и структуру преступности в России. Рассматриваются социально-экономические факторы: уровень бедности и безработицы, неравенство доходов, уровень образования и качество жизни населения. Анализируются демографические факторы: численность населения, возрастная структура, миграционные процессы. Также рассматриваются политические и правовые факторы: эффективность правоохранительных органов, коррупция, изменения в законодательстве, а также международные факторы и их влияние.

Методология прогнозирования преступности

Содержимое раздела

В этом разделе будет представлена методология, используемая для прогнозирования уровня преступности в 2025 году. Будут описаны методы статистического анализа, такие как регрессионный анализ, анализ временных рядов и другие методы, применяемые для моделирования динамики преступности. Описываются методы сбора и обработки данных, используемые для построения моделей прогнозирования. Рассматриваются предположения и ограничения, связанные с использованием выбранных методов прогнозирования, и их влияние на результаты.

Прогнозирование уровня преступности в России на 2025 год

Содержимое раздела

Данный раздел посвящен результатам прогнозирования уровня преступности в России на 2025 год. Будут представлены прогнозы по основным видам преступлений, таким как кражи, грабежи, убийства и экономические преступления. Рассматривается распределение преступности по регионам, выявляются регионы с наиболее высоким риском. Будет проанализировано влияние различных факторов на прогнозируемый уровень преступности, а также представлены сценарии развития ситуации в зависимости от различных факторов.

Рекомендации по профилактике преступности

Содержимое раздела

В этом разделе будут представлены рекомендации по профилактике преступности, основанные на результатах проведенного исследования. Будут рассмотрены меры по улучшению социально-экономической ситуации в стране, направленные на снижение уровня преступности. Предлагаются рекомендации по улучшению работы правоохранительных органов, включая повышение эффективности раскрываемости преступлений и профилактики правонарушений. Анализируются меры по обеспечению безопасности граждан и созданию безопасной среды для жизни и деятельности, а также меры по кибербезопасности.

Обсуждение результатов и их интерпретация

Содержимое раздела

В этом разделе проводится обсуждение полученных результатов, их интерпретация и сравнение с данными других исследований. Анализируются сильные и слабые стороны проведенного анализа и прогнозирования. Рассматриваются возможные области применения полученных результатов и их практическое значение для государственных органов и общественности. Обсуждаются потенциальные направления дальнейших исследований и уточнения прогнозов с учетом меняющейся ситуации.

Список литературы

Содержимое раздела

В данном разделе представлен список использованной литературы, включающий научные статьи, книги, статистические данные и другие источники. Указаны основные источники информации, использованные в исследовании, включая авторов, названия работ, издательства и годы публикации. Список литературы структурирован в соответствии с принятыми академическими стандартами и форматами. В списке будут представлены все источники, использованные при подготовке доклада.

Получи Такой Доклад

До 90% уникальность
Готовый файл Word
Оформление по ГОСТ
Список источников по ГОСТ
Таблицы и схемы
Презентация

Создать Доклад на любую тему за 5 минут

Создать

#5622380