Нейросеть

Анализ и интерпретация традиционного народного костюма аварцев: символика, история и культурное значение (Доклад)

Нейросеть для создания доклада Гарантия уникальности Строго по ГОСТу Высочайшее качество Поддержка 24/7

Данный доклад представляет собой всестороннее исследование традиционного народного костюма аварцев, сосредотачиваясь на его историческом развитии, культурных особенностях и символическом значении. Будут рассмотрены различные аспекты костюма, включая крой, материалы, орнаменты и цветовые решения, а также их связь с социальным статусом, религиозными верованиями и повседневной жизнью аварского народа. Особое внимание будет уделено эволюции костюма во времени, влиянию внешних факторов и трансформации его элементов в контексте современных реалий. В докладе также будут проанализированы региональные различия в костюмах различных аварских общин, что позволит получить более полное представление о многообразии и богатстве аварской культуры.

Идея:

Цель исследования — раскрыть глубинный смысл традиционного народного костюма аварцев как важного элемента культурного наследия. Исследование направлено на углубление понимания истории, символики и значения костюма для сохранения и популяризации аварской культуры.

Актуальность:

Актуальность данного исследования обусловлена необходимостью сохранения и популяризации культурного наследия народов Дагестана, в частности, аварской культуры. Изучение народного костюма позволяет лучше понять историю, традиции и идентичность аварского народа в контексте глобализации и современных вызовов.

Оглавление:

Введение

Исторический контекст и формирование аварского народного костюма

Крой, материалы и техники изготовления костюма

Символика орнаментов и цветовой гаммы в аварском костюме

Региональные особенности и различия в аварском костюме

Функции и социальное значение аварского костюма

Влияние современности на аварский костюм

Список литературы

Наименование образовательного учреждения

Доклад

на тему

Анализ и интерпретация традиционного народного костюма аварцев: символика, история и культурное значение

Выполнил: ФИО

Руководитель: ФИО

Содержание

  • Введение 1
  • Исторический контекст и формирование аварского народного костюма 2
  • Крой, материалы и техники изготовления костюма 3
  • Символика орнаментов и цветовой гаммы в аварском костюме 4
  • Региональные особенности и различия в аварском костюме 5
  • Функции и социальное значение аварского костюма 6
  • Влияние современности на аварский костюм 7
  • Список литературы 8

Введение

Содержимое раздела

Введение в исследование народных костюмов аварцев, представляющее общую информацию о теме, целях и задачах исследования. Будет обозначена актуальность выбранной темы в контексте современного мира и сохранения культурного наследия. В данном разделе будут сформулированы основные вопросы, на которые предстоит ответить в ходе исследования, а также представлены методологические подходы, использованные для анализа материалов и данных. Кроме того, будет обозначена структура доклада и краткое содержание каждой главы, чтобы обеспечить читателям четкое понимание логики изложения материала.

Исторический контекст и формирование аварского народного костюма

Содержимое раздела

Данный раздел посвящен анализу исторического контекста формирования аварского народного костюма, рассматривая влияние различных исторических событий, социальных изменений и культурных контактов на его развитие. Будет изучена эволюция костюма на протяжении веков, включая изменения в крое, материалах и орнаментах. Особое внимание будет уделено влиянию соседних народов и регионов на формирование аварского стиля одежды. Будут рассмотрены основные этапы развития костюма, его связь с хозяйственной деятельностью и традиционным укладом жизни аварцев, чтобы понять, как костюм отражает исторические реалии.

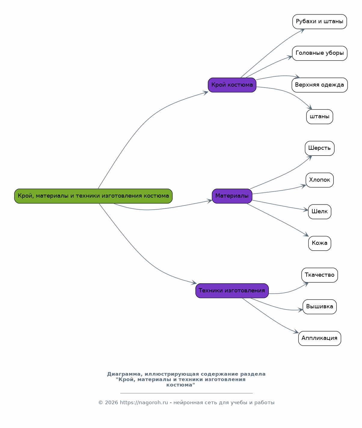
Крой, материалы и техники изготовления костюма

Содержимое раздела

Детальное рассмотрение кроя, материалов и техник изготовления традиционного аварского костюма. Анализируются особенности конструкций различных элементов одежды, таких как рубахи, штаны, головные уборы и верхняя одежда. Будут изучены используемые материалы, в том числе шерсть, хлопок, шелк, кожа и различные виды тканей. Особое внимание будет уделено техникам изготовления костюма, таким как ткачество, вышивка, аппликация и другие ремесла, демонстрируя их роль в формировании уникального облика костюма. Также будут проанализированы различные этапы создания костюма, от выбора материалов до финальной обработки.

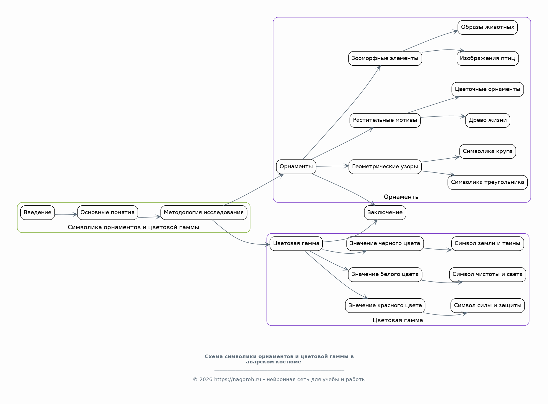
Символика орнаментов и цветовой гаммы в аварском костюме

Содержимое раздела

Раздел, посвященный исследованию символического значения орнаментов и цветовой гаммы в аварском костюме. Будет проведен анализ различных узоров, мотивов и цветовых сочетаний, используемых в декоре одежды. Раскроется связь орнаментов с религиозными верованиями, мировоззрением и представлениями аварцев о мире. Будут рассмотрены примеры конкретных символов и их интерпретации, а также значение цветов в контексте различных обрядов и ритуалов. Этот анализ позволит понять, как костюм служил средством выражения идентичности и передачи культурных ценностей.

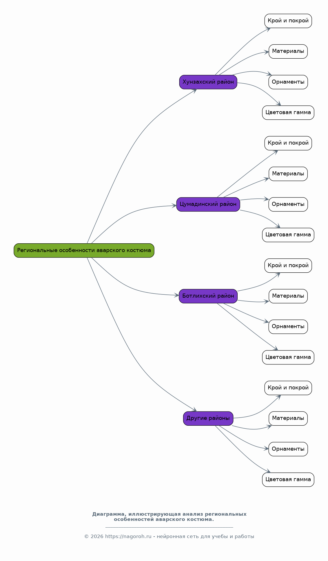
Региональные особенности и различия в аварском костюме

Содержимое раздела

Изучение региональных различий в аварском костюме, показывающее разнообразие и богатство традиций различных аварских общин. Будут рассмотрены особенности костюмов, характерные для разных районов проживания аварцев, такие как Хунзах, Цумада, Ботлих и другие. Анализируются различия в крое, материалах, орнаментах и цветовой гамме, отражающие местные традиции и культурные особенности. Рассматривается, как географическое положение, климатические условия и исторические связи повлияли на формирование уникального облика костюма в каждом регионе.

Функции и социальное значение аварского костюма

Содержимое раздела

Анализ функций и социального значения аварского костюма в традиционном аварском обществе. Рассматривается роль костюма как средства выражения социального статуса, семейного положения и возраста человека. Изучаются особенности костюмов, предназначенных для различных жизненных событий, таких как свадьбы, праздники, похороны и повседневная жизнь. Раскрывается связь костюма с обрядами, ритуалами и духовными практиками аварцев. Рассматривается изменение роли костюма в современном мире и его значение для сохранения культурной идентичности.

Влияние современности на аварский костюм

Содержимое раздела

Исследование влияния современности на аварский костюм, включая изменения, которые произошли в его дизайне, использовании и восприятии в современном обществе. Анализируются факторы, такие как глобализация, модные тенденции и развитие современных технологий, которые оказали воздействие на традиционный костюм. Рассматриваются новые подходы к сохранению и популяризации аварской культуры через костюм, а также примеры его адаптации к современным условиям. Оценивается роль костюма в формировании культурной идентичности в условиях, когда культурные традиции подвергаются изменениям.

Список литературы

Содержимое раздела

В данном разделе будет представлен список использованной литературы и источников, на основе которых было проведено исследование. Указаны книги, статьи, архивные материалы и другие источники, использованные для сбора информации и анализа. Список будет оформлен в соответствии с требованиями к академическим работам, обеспечивая полноту и точность информации об использованных источниках. Этот раздел поможет читателям получить доступ к дополнительным материалам и углубить свои знания по данной теме.

Получи Такой Доклад

До 90% уникальность
Готовый файл Word
Оформление по ГОСТ
Список источников по ГОСТ
Таблицы и схемы
Презентация

Создать Доклад на любую тему за 5 минут

Создать

#6091529