Нейросеть

Анализ и обработка первичных информационных источников (Доклад)

Нейросеть для создания доклада Гарантия уникальности Строго по ГОСТу Высочайшее качество Поддержка 24/7

Доклад посвящен изучению сырых источников информации, их видам и особенностям работы с ними. Рассматриваются методы сбора, очистки, верификации и анализа первичных данных, а также инструменты, облегчающие этот процесс. Особое внимание уделяется критической оценке достоверности и релевантности информации, поступающей из различных источников. Доклад направлен на формирование у аудитории навыков работы с информацией, необходимых для проведения самостоятельных исследований и принятия обоснованных решений.

Идея:

Основная идея доклада заключается в демонстрации важности умения работать с первичными источниками информации для получения достоверных и объективных знаний. Овладение этими навыками критически необходимо для успешной деятельности в современной информационной среде.

Актуальность:

В условиях информационного перенасыщения возрастает потребность в умении отличать достоверные данные от недостоверных и эффективно их обрабатывать. Данный доклад актуален для студентов, исследователей и всех, кто сталкивается с необходимостью анализа больших объемов информации.

Оглавление:

Введение

Виды сырых источников информации

Методы сбора первичных данных

Очистка и подготовка данных

Верификация и оценка достоверности

Инструменты для работы с сырыми данными

Практические примеры и кейсы

Заключение

Наименование образовательного учреждения

Доклад

на тему

Анализ и обработка первичных информационных источников

Выполнил: ФИО

Руководитель: ФИО

Содержание

  • Введение 1
  • Виды сырых источников информации 2
  • Методы сбора первичных данных 3
  • Очистка и подготовка данных 4
  • Верификация и оценка достоверности 5
  • Инструменты для работы с сырыми данными 6
  • Практические примеры и кейсы 7
  • Заключение 8

Введение

Содержимое раздела

В данном разделе будет представлено общее определение сырых источников информации и их важность в различных областях знаний. Определяются ключевые термины и понятия, используемые в докладе, а также формулируется структура дальнейшего изложения материала. Подчеркивается необходимость критического подхода к оценке информации и выявляются основные вызовы, связанные с работой с первичными данными. Будет кратко рассмотрена история развития методов работы с информацией – от ручной обработки до современных автоматизированных систем.

Виды сырых источников информации

Содержимое раздела

В этом разделе проводится классификация сырых источников информации, включая текстовые документы, числовые данные, изображения, аудио- и видеоматериалы. Рассматриваются особенности каждого типа данных и примеры их использования в различных сферах деятельности, таких как научные исследования, бизнес-аналитика и журналистика. Особое внимание будет уделено специфике работы с неструктурированными данными и сложностям, возникающим при их обработке. Также рассматривается классификация по форме представления – структурированные, полуструктурированные и неструктурированные данные.

Методы сбора первичных данных

Содержимое раздела

Здесь рассматриваются основные методы сбора первичных данных, такие как опросы, интервью, наблюдения, эксперименты и анализ документов. Обсуждаются преимущества и недостатки каждого метода, а также выбор наиболее подходящего метода в зависимости от целей исследования и доступных ресурсов. Описываются этапы проведения сбора данных, от разработки инструментария до организации процесса и обеспечения репрезентативности выборки. Будут рассмотрены этические аспекты сбора данных, включая вопросы конфиденциальности и информированного согласия.

Очистка и подготовка данных

Содержимое раздела

В этом разделе обсуждаются методы очистки данных от ошибок, пропусков и несоответствий, а также приведение данных к единому формату. Рассматриваются техники обработки пропущенных значений, обнаружения и удаления дубликатов, а также стандартизации и нормализации данных. Описываются инструменты, автоматизирующие процесс очистки данных и обеспечивающие качество и достоверность информации. Будут представлены примеры обработки различных типов данных, таких как текстовые строки, числовые значения и даты.

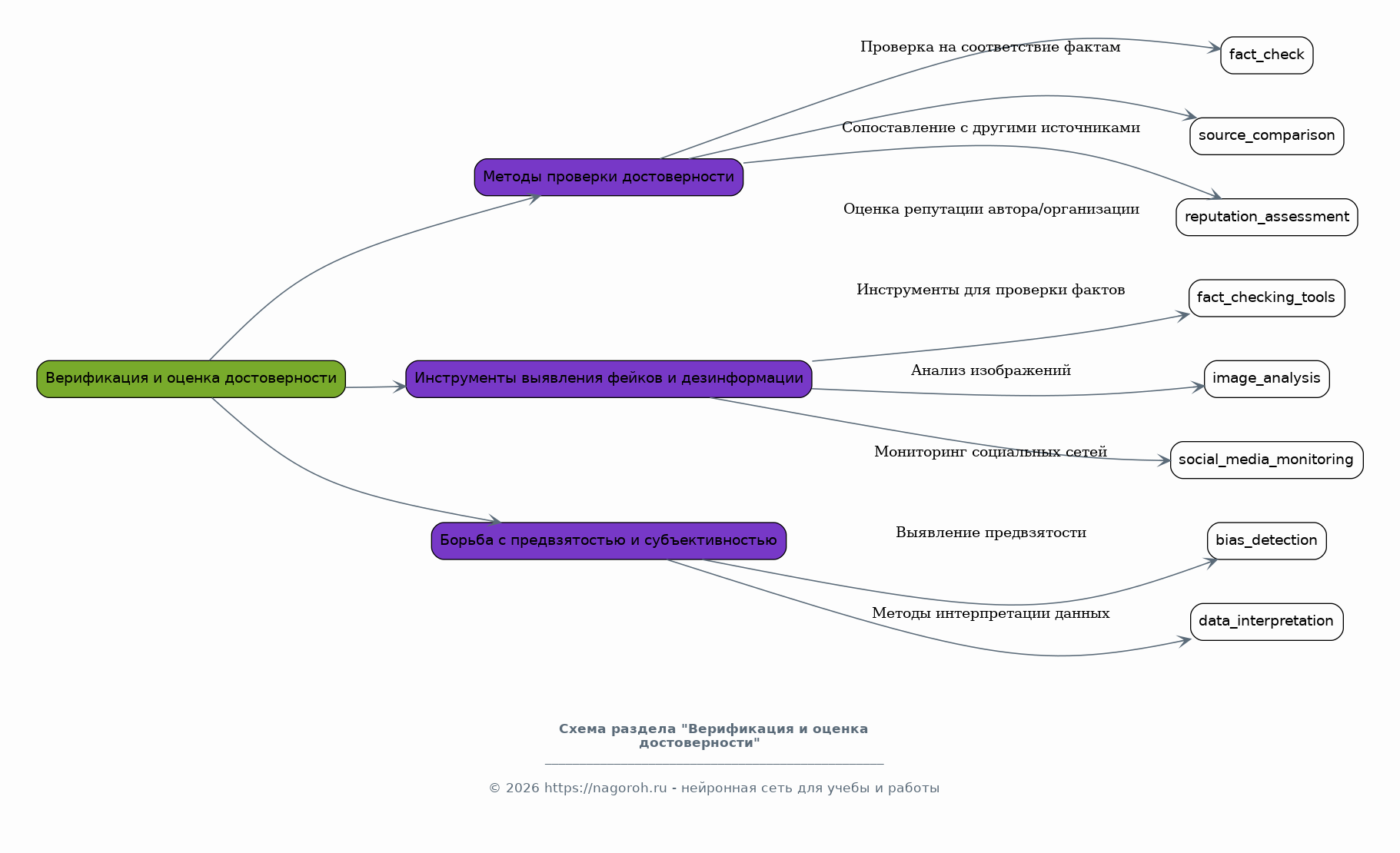
Верификация и оценка достоверности

Содержимое раздела

В этом разделе рассматриваются методы проверки достоверности информации, полученной из различных источников. Обсуждаются приемы критической оценки информации, такие как проверка на соответствие фактам, сопоставление с другими источниками и оценка репутации автора или организации. Описываются инструменты для выявления фейков и дезинформации, а также методы борьбы с предвзятостью и субъективностью в оценке данных. Рассматривается понятие

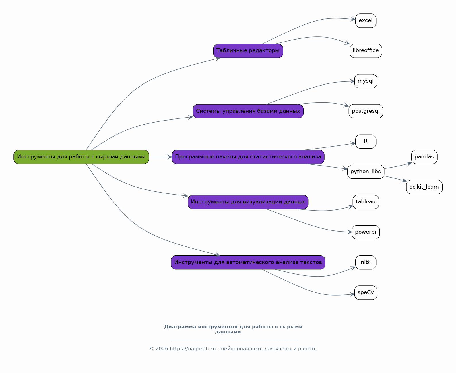
Инструменты для работы с сырыми данными

Содержимое раздела

В данном разделе будут представлены различные инструменты и программные средства, облегчающие работу с сырыми данными. Рассматриваются табличные редакторы, системы управления базами данных, программные пакеты для статистического анализа и инструменты для визуализации данных. Обсуждаются преимущества и недостатки каждого инструмента, а также примеры их использования в различных областях исследования. Также будут упомянуты инструменты для автоматического анализа текстов и извлечения информации, такие как библиотеки Python и R.

Практические примеры и кейсы

Содержимое раздела

В этом разделе будут рассмотрены практические примеры работы с сырыми источниками информации в различных сферах деятельности. Анализируются конкретные кейсы из науки, бизнеса, журналистики и других областей, демонстрирующие применение описанных методов и инструментов. Обсуждаются трудности, возникающие при работе с реальными данными, и способы их преодоления. Приводятся примеры успешных проектов, основанных на эффективном анализе первичных источников информации.

Заключение

Содержимое раздела

В заключении подводятся итоги доклада и формулируются основные выводы о важности работы с сырыми источниками информации. Обобщаются основные методы и инструменты, рассмотренные в докладе, и подчеркивается их роль в обеспечении достоверности и объективности знаний. Предлагаются направления для дальнейших исследований и разработок в области анализа и обработки первичных данных. Подчеркивается необходимость постоянного совершенствования навыков работы с информацией в условиях быстро меняющегося мира.

Получи Такой Доклад

До 90% уникальность
Готовый файл Word
Оформление по ГОСТ
Список источников по ГОСТ
Таблицы и схемы
Презентация

Создать Доклад на любую тему за 5 минут

Создать

#5472851