Нейросеть

Анализ и Оценка Эффективности Программ Мониторинга Образовательных Результатов в Системе Дополнительного Образования (Доклад)

Нейросеть для создания доклада Гарантия уникальности Строго по ГОСТу Высочайшее качество Поддержка 24/7

Данное исследование посвящено комплексному анализу и оценке эффективности программ мониторинга образовательных результатов, применяемых в системе дополнительного образования. В рамках работы рассматриваются различные подходы к мониторингу, включая количественные и качественные методы оценки достижений учащихся. Особое внимание уделяется выявлению сильных и слабых сторон существующих программ, а также определению факторов, влияющих на их результативность. Целью данного исследования является разработка рекомендаций по оптимизации процессов мониторинга для повышения качества образовательного процесса.

Идея:

Основная идея исследования заключается в систематизации данных об эффективности различных программ мониторинга для улучшения образовательной траектории. Предполагается выявление лучших практик и разработка рекомендаций по их внедрению в практику.

Актуальность:

Актуальность данного исследования обусловлена необходимостью повышения качества дополнительного образования в условиях современных вызовов. Мониторинг образовательных результатов является ключевым инструментом для оценки эффективности образовательных программ и принятия обоснованных управленческих решений.

Оглавление:

Введение

Обзор Существующих Подходов к Мониторингу Образовательных Результатов

Методология Исследования и Методы Сбора Данных

Анализ Реализации Программ Мониторинга в Практике

Оценка Эффективности Программ Мониторинга

Разработка Рекомендаций по Улучшению Мониторинга

Обсуждение Результатов и Перспективы Дальнейших Исследований

Список литературы

Наименование образовательного учреждения

Доклад

на тему

Анализ и Оценка Эффективности Программ Мониторинга Образовательных Результатов в Системе Дополнительного Образования

Выполнил: ФИО

Руководитель: ФИО

Содержание

  • Введение 1
  • Обзор Существующих Подходов к Мониторингу Образовательных Результатов 2
  • Методология Исследования и Методы Сбора Данных 3
  • Анализ Реализации Программ Мониторинга в Практике 4
  • Оценка Эффективности Программ Мониторинга 5
  • Разработка Рекомендаций по Улучшению Мониторинга 6
  • Обсуждение Результатов и Перспективы Дальнейших Исследований 7
  • Список литературы 8

Введение

Содержимое раздела

В разделе «Введение» будет представлена общая характеристика системы дополнительного образования, обоснована актуальность темы исследования и сформулированы его цели и задачи. Будут определены основные понятия, используемые в работе, такие как «мониторинг образовательных результатов», «система дополнительного образования» и «эффективность образовательной программы». Также будет представлена структура исследования и краткое описание каждого раздела. Важно обозначить методологическую базу исследования и используемые методы анализа данных, включая обзор существующих научных работ по теме.

Обзор Существующих Подходов к Мониторингу Образовательных Результатов

Содержимое раздела

В данном разделе будет проведен анализ различных подходов и методик, применяемых в настоящее время для мониторинга образовательных результатов в системе дополнительного образования. Рассмотрение охватит широкий спектр методов: от стандартизированных тестов и опросов до экспертных оценок и анализа портфолио учащихся. Будет проанализирована практика применения различных инструментов оценки, а также выявлены их преимущества и недостатки. Критически оценим существующие подходы, выделяя наиболее эффективные и соответствующие современным требованиям к качеству образования.

Методология Исследования и Методы Сбора Данных

Содержимое раздела

В этом разделе будет подробно описана методология, лежащая в основе исследования, а так же используемые методы сбора и анализа данных. Будет представлен план исследования, включающий этапы, сроки и ресурсы, необходимые для его реализации. Описание исследуемой выборки и критерии отбора респондентов, если таковые предусмотрены. Важно описать используемые инструменты и методы анализа данных, такие как статистический анализ, контент-анализ, case-study и т.д. Раздел должен содержать информацию о способах обеспечения достоверности и надежности полученных результатов.

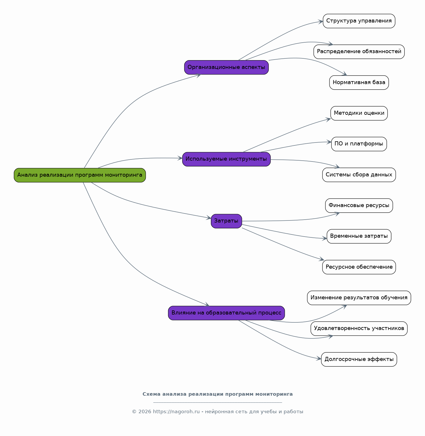
Анализ Реализации Программ Мониторинга в Практике

Содержимое раздела

В данном разделе будет представлен анализ конкретных примеров реализации программ мониторинга образовательных результатов в различных организациях дополнительного образования. Будет проведен сравнительный анализ различных практик, выделены их сильные и слабые стороны, а также выявлены особенности внедрения и использования программ мониторинга. Анализ затронет организационные аспекты, используемые инструменты, затраты, а также влияние на качество образовательного процесса и результаты обучения учащихся. Оценка успешности конкретных кейсов и выявление факторов, влияющих на эффективность.

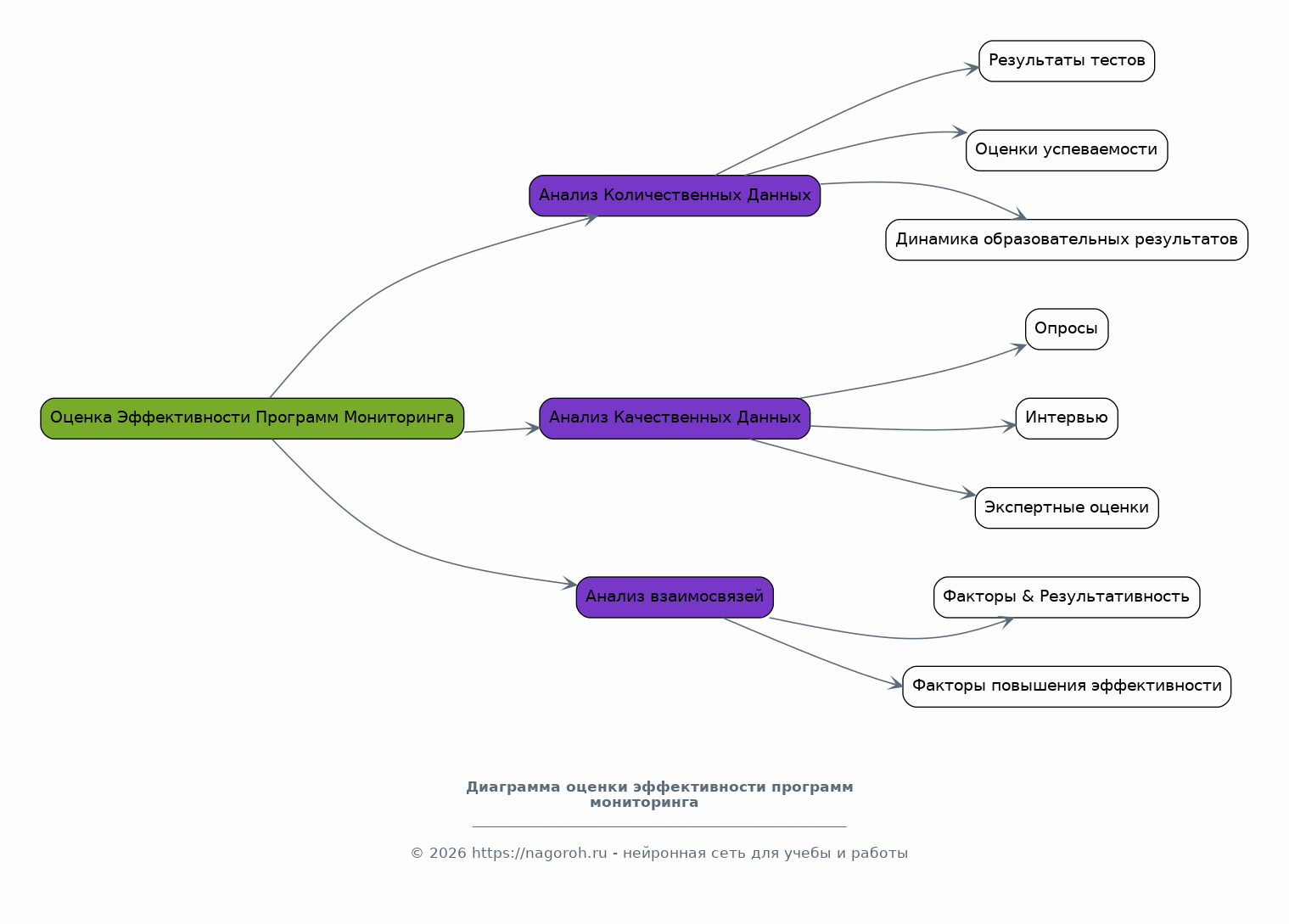
Оценка Эффективности Программ Мониторинга

Содержимое раздела

В этом разделе будет представлена оценка эффективности проанализированных программ мониторинга на основе собранных данных. Будут проанализированы количественные данные, такие как результаты тестов, оценки успеваемости и показатели динамики образовательных результатов учащихся. Также будут учтены качественные данные, полученные в ходе опросов, интервью и анализа экспертных оценок. Будет проведен анализ взаимосвязей между различными факторами и результативностью программ мониторинга, а также определены факторы, способствующие повышению эффективности.

Разработка Рекомендаций по Улучшению Мониторинга

Содержимое раздела

На основе результатов проведенного анализа будут разработаны конкретные рекомендации по улучшению существующих программ мониторинга образовательных результатов в системе дополнительного образования. Рекомендации будут направлены на оптимизацию процессов мониторинга, повышение его эффективности и обеспечение соответствия современным требованиям к качеству образования. Рекомендации будут включать предложения по выбору наиболее подходящих методов и инструментов оценки, а также по организации и реализации мониторинга на различных уровнях. Будут предложены конкретные шаги для внедрения предложенных улучшений.

Обсуждение Результатов и Перспективы Дальнейших Исследований

Содержимое раздела

В этом разделе будет представлено обсуждение полученных результатов исследования, их значимости и вклада в развитие теории и практики мониторинга образовательных результатов. Будут проанализированы ограничения исследования и предложены направления для дальнейших исследований. Будут рассмотрены перспективы применения полученных результатов в различных контекстах, включая разработку новых образовательных программ, совершенствование методических подходов и повышение квалификации преподавателей. Подчеркивается практическая ценность исследования и его вклад в развитие системы образования.

Список литературы

Содержимое раздела

В данном разделе будет представлен список использованной литературы, включающий научные статьи, книги, методические рекомендации и другие источники, использованные в процессе исследования. Список литературы будет составлен в соответствии с требованиями ГОСТ и включать все необходимые элементы библиографического описания. Будут указаны все источники, использованные при написании работы, что подтвердит полноту и достоверность исследования. Список будет структурирован для удобства использования и цитирования.

Получи Такой Доклад

До 90% уникальность
Готовый файл Word
Оформление по ГОСТ
Список источников по ГОСТ
Таблицы и схемы
Презентация

Создать Доклад на любую тему за 5 минут

Создать

#5478055