Нейросеть

Анализ и перспективы программ развития социально-культурного комплекса России на 2025 год (Доклад)

Нейросеть для создания доклада Гарантия уникальности Строго по ГОСТу Высочайшее качество Поддержка 24/7

Данный доклад посвящен всестороннему анализу текущего состояния и перспектив развития социально-культурного комплекса Российской Федерации, с акцентом на программы, запланированные к реализации в 2025 году. Рассматриваются ключевые направления государственной политики в области культуры, образования, спорта и молодежной политики, а также их влияние на социальное благополучие населения. В рамках исследования проводится оценка эффективности действующих программ, выявление проблем и возможностей для улучшения, а также разработка рекомендаций по оптимизации стратегий развития. Основной целью работы является формирование целостного представления о социально-культурном комплексе России, его потенциале и вызовах, стоящих перед ним в ближайшей перспективе.

Идея:

Предлагается комплексный анализ существующих программ развития, выявление их сильных и слабых сторон, а также разработка рекомендаций для повышения эффективности. Особое внимание уделяется инновационным подходам и стратегиям, направленным на улучшение качества жизни граждан и укрепление единства культурного пространства.

Актуальность:

Актуальность исследования обусловлена необходимостью адаптации социально-культурной сферы к современным вызовам, таким как цифровизация, изменение демографической ситуации и усиление геополитической напряженности. Результаты работы могут быть использованы для принятия обоснованных управленческих решений, направленных на повышение уровня жизни населения и сохранение культурного наследия страны.

Оглавление:

Введение

Анализ текущего состояния социально-культурного комплекса России

Обзор и оценка реализуемых программ развития

Факторы, влияющие на развитие социально-культурного комплекса

Перспективы и вызовы до 2025 года

Рекомендации по улучшению программ развития

Оценка эффективности предложенных мер

Список литературы

Наименование образовательного учреждения

Доклад

на тему

Анализ и перспективы программ развития социально-культурного комплекса России на 2025 год

Выполнил: ФИО

Руководитель: ФИО

Содержание

  • Введение 1
  • Анализ текущего состояния социально-культурного комплекса России 2
  • Обзор и оценка реализуемых программ развития 3
  • Факторы, влияющие на развитие социально-культурного комплекса 4
  • Перспективы и вызовы до 2025 года 5
  • Рекомендации по улучшению программ развития 6
  • Оценка эффективности предложенных мер 7
  • Список литературы 8

Введение

Содержимое раздела

Во введении раскрывается актуальность темы, обосновывается выбор направления исследования и формулируются цели и задачи работы. Представляется обзор существующих подходов к анализу программ развития социально-культурного комплекса, а также описывается методология исследования, включая используемые методы сбора и анализа данных. Определяется структура доклада и обозначаются основные вопросы, которые будут рассмотрены в последующих разделах, обеспечивая контекст для детального анализа далее. Важное поле раскрывает значимость исследования для практической реализации и теоретического обоснования, а также обозначает возможные области применения полученных результатов.

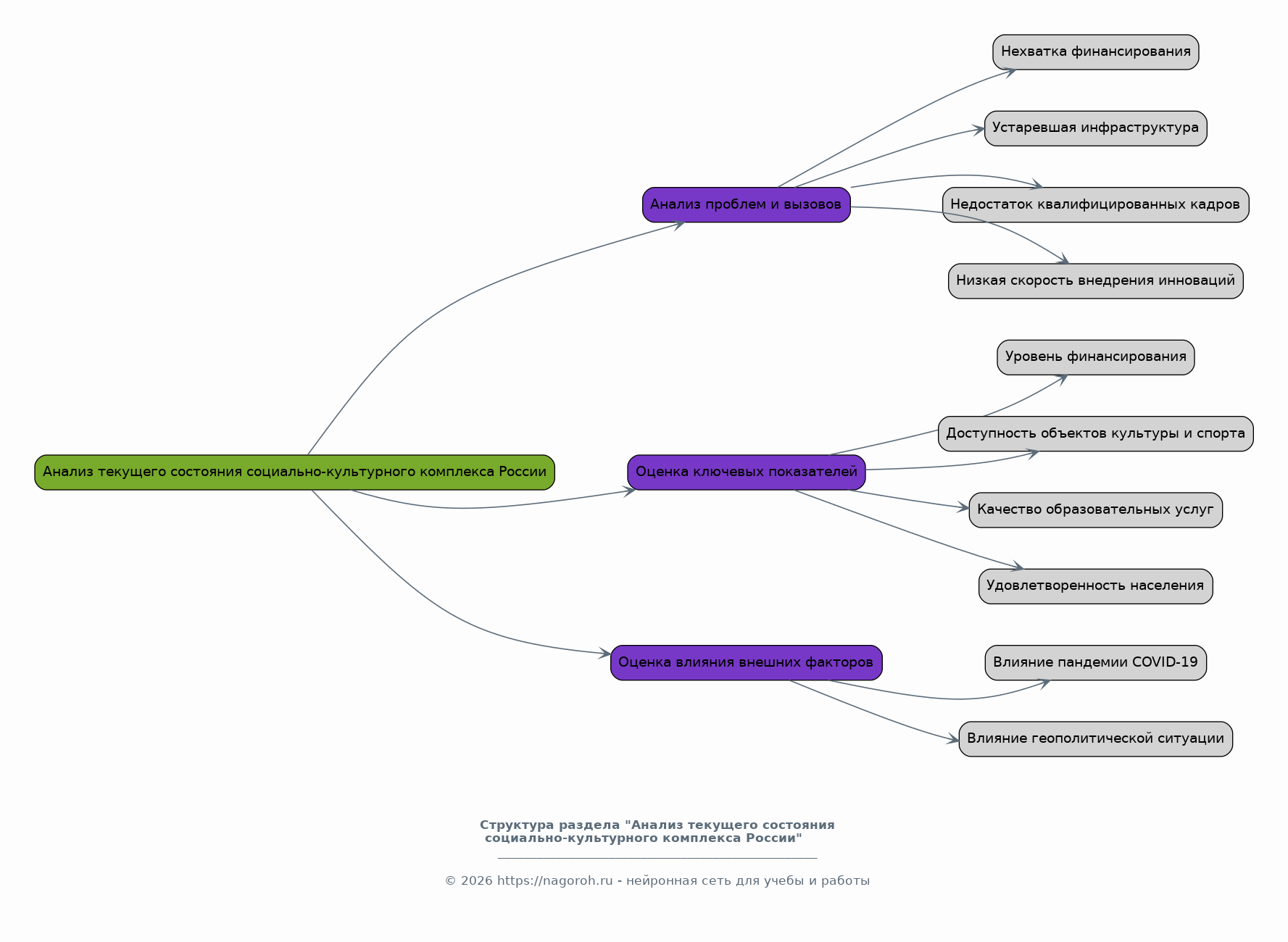
Анализ текущего состояния социально-культурного комплекса России

Содержимое раздела

В данном разделе проводится подробный анализ текущего состояния социально-культурного комплекса России, включающий оценку ключевых показателей, таких как уровень финансирования, доступность объектов культуры и спорта, качество образовательных услуг и степень удовлетворенности населения. Рассматриваются основные проблемы и вызовы, с которыми сталкивается отрасль, такие как нехватка финансирования, устаревшая инфраструктура, недостаток квалифицированных кадров и низкая скорость внедрения инноваций. Анализируются статистические данные, результаты социологических опросов и экспертные оценки для получения объективной картины. Особое внимание уделяется влиянию пандемии COVID-19 и текущей геополитической ситуации на функционирование социально-культурных институтов.

Обзор и оценка реализуемых программ развития

Содержимое раздела

Раздел посвящен детальному обзору и оценке действующих программ развития социально-культурного комплекса, направленных на достижение поставленных целей и задач. Анализируются основные нормативные правовые акты, регулирующие деятельность в данной сфере, а также стратегии и концепции развития, определяющие приоритеты государственной политики. Проводится оценка эффективности программ на основе формальных критериев, таких как объем финансирования, количество охваченных мероприятий и достигнутые результаты. Выявляются сильные и слабые стороны программ, а также оценивается их соответствие текущим потребностям общества и вызовам времени. Определяются лучшие практики и успешные примеры реализации программ.

Факторы, влияющие на развитие социально-культурного комплекса

Содержимое раздела

В данном разделе рассматриваются ключевые факторы, оказывающие влияние на развитие социально-культурного комплекса России, как положительные, так и отрицательные. Анализируются экономические факторы, такие как уровень ВВП, инфляция, бюджетное финансирование и инвестиции в отрасль. Изучаются социальные факторы, включая демографическую ситуацию, изменения в структуре населения, уровень образования и качество жизни. Особое внимание уделяется технологическим факторам, включая цифровизацию, развитие информационных технологий и их влияние на сферу культуры. Также рассматриваются политические факторы, такие как государственная политика, приоритеты и стратегии развития.

Перспективы и вызовы до 2025 года

Содержимое раздела

В этом разделе рассматриваются перспективы развития социально-культурного комплекса России до 2025 года, анализируются потенциальные возможности и вызовы, с которыми столкнется отрасль. Прогнозируются основные тенденции и изменения в сфере культуры, образования, спорта и молодежной политики. Определяются приоритетные направления развития, такие как поддержка креативных индустрий, развитие цифровых технологий, повышение доступности культурных ценностей и создание благоприятных условий для самореализации граждан. Анализируются риски, такие как нехватка финансирования, устаревание инфраструктуры, снижение интереса к культурным ценностям и кадровый дефицит. Предлагаются конкретные меры для смягчения негативных последствий.

Рекомендации по улучшению программ развития

Содержимое раздела

В данном разделе предлагаются конкретные рекомендации по улучшению существующих программ развития социально-культурного комплекса, направленные на повышение их эффективности и результативности. Рекомендации основываются на результатах проведенного анализа и учитывают как сильные, так и слабые стороны действующих программ. Предлагаются меры по оптимизации финансирования, улучшению инфраструктуры, повышению качества образовательных услуг и привлечению квалифицированных кадров. Рассматриваются возможности использования новых технологий и инновационных подходов. Предлагаются конкретные проекты и инициативы, направленные на расширение доступа населения к культурным ценностям и создание благоприятных условий для самореализации граждан, учитываются существующие проблемы и их решения.

Оценка эффективности предложенных мер

Содержимое раздела

В данном разделе проводится оценка эффективности предложенных мер по улучшению программ развития социально-культурного комплекса. Оцениваются ожидаемые экономические, социальные и культурные последствия реализации предложенных рекомендаций. Рассматриваются методы оценки эффективности, включая использование количественных и качественных показателей, таких как уровень удовлетворенности населения, количество посещений культурных мероприятий, уровень занятости в отрасли. Проводится анализ рисков и возможностей, связанных с реализацией предложенных мер. Предлагаются конкретные механизмы мониторинга и оценки результатов, а также критерии для оценки успешности реализации предложенных изменений и улучшений.

Список литературы

Содержимое раздела

В заключительном разделе представлен список использованной литературы, включающий научные статьи, монографии, нормативные правовые акты, статистические данные и другие источники информации, использованные в процессе исследования. Список структурирован в соответствии с принятыми стандартами цитирования, обеспечивая возможность проверки достоверности информации и ознакомления с оригинальными источниками. В список включаются ключевые публикации и исследования, наиболее полно отражающие проблематику развития социально-культурного комплекса России. Представлены ссылки на электронные ресурсы, использованные для сбора информации, что помогает читателям получить более глубокое представление о предмете исследования. Указаны все источники, использованные при написании доклада.

Получи Такой Доклад

До 90% уникальность
Готовый файл Word
Оформление по ГОСТ
Список источников по ГОСТ
Таблицы и схемы
Презентация

Создать Доклад на любую тему за 5 минут

Создать

#5472960