Нейросеть

Анализ и Проектирование Конкурсного Испытания "Разговор со Школьниками" в рамках Всероссийского Конкурса "Учитель Года": Методологический Подход и Практические Рекомендации (Доклад)

Нейросеть для создания доклада Гарантия уникальности Строго по ГОСТу Высочайшее качество Поддержка 24/7

Данный доклад представляет собой детальный анализ формата конкурсного испытания "Разговор со школьниками", проводимого в рамках всероссийского конкурса "Учитель года". Исследование направлено на выявление ключевых аспектов, влияющих на успешность выступления участников, а также на разработку методических рекомендаций для повышения эффективности подготовки конкурсантов. В докладе рассматриваются особенности коммуникации с учащимися различных возрастных групп и предлагаются стратегии для создания благоприятной атмосферы взаимодействия. Ключевым фокусом является анализ критериев оценивания и их соответствие современным требованиям образовательного процесса.

Идея:

Предлагается комплексный подход к подготовке будущих участников конкурса, основанный на анализе успешных практик и выявлении типичных ошибок. Цель - предоставить участникам практические инструменты и стратегии для эффективного взаимодействия со школьниками и демонстрации педагогического мастерства.

Актуальность:

Актуальность исследования обусловлена необходимостью повышения качества подготовки учителей к участию в профессиональных конкурсах, что в конечном итоге способствует улучшению образовательного процесса в целом. Проведение данного анализа позволит усовершенствовать методики оценки профессиональных компетенций учителей и обеспечить более объективное оценивание их заслуг.

Оглавление:

Введение

Анализ Формата Испытания "Разговор со Школьниками": Структура и Особенности

Методические Рекомендации по Подготовке к Испытанию

Психологические Аспекты Взаимодействия со Школьниками

Анализ Критериев Оценивания и Их Соответствие Целям Конкурса

Использование Инновационных Технологий в процессе Испытания

Практические Примеры и Кейс-Стади

Заключение

Список литературы

Наименование образовательного учреждения

Доклад

на тему

Анализ и Проектирование Конкурсного Испытания "Разговор со Школьниками" в рамках Всероссийского Конкурса "Учитель Года": Методологический Подход и Практические Рекомендации

Выполнил: ФИО

Руководитель: ФИО

Содержание

  • Введение 1
  • Анализ Формата Испытания "Разговор со Школьниками": Структура и Особенности 2
  • Методические Рекомендации по Подготовке к Испытанию 3
  • Психологические Аспекты Взаимодействия со Школьниками 4
  • Анализ Критериев Оценивания и Их Соответствие Целям Конкурса 5
  • Использование Инновационных Технологий в процессе Испытания 6
  • Практические Примеры и Кейс-Стади 7
  • Заключение 8
  • Список литературы 9

Введение

Содержимое раздела

В данном разделе рассматривается контекст исследования и обосновывается его актуальность в рамках всероссийского конкурса "Учитель года". Будут представлены цели и задачи работы, а также определена методология исследования, включающая анализ нормативной документации, изучение конкурсных материалов прошлых лет и проведение экспертного опроса среди членов жюри. Подчеркивается важность данного анализа для повышения качества подготовки участников и оптимизации конкурсных процедур, делая данный пункт основополагающим в исследовании.

Анализ Формата Испытания "Разговор со Школьниками": Структура и Особенности

Содержимое раздела

В данной главе проводится детальный анализ структуры и содержания конкурсного испытания "Разговор со школьниками", включая анализ регламента, критериев оценивания и формата проведения. Будут рассмотрены основные этапы испытания, от подготовки до непосредственного взаимодействия с учениками, выявлены ключевые факторы, влияющие на успешность выступления конкурсантов. Особое внимание уделяется анализу типичных ошибок участников и разработке рекомендаций по их избежанию, что необходимо для качественной подготовки. Также будет рассмотрено влияние возрастной специфики школьников и эффективные стратегии взаимодействия.

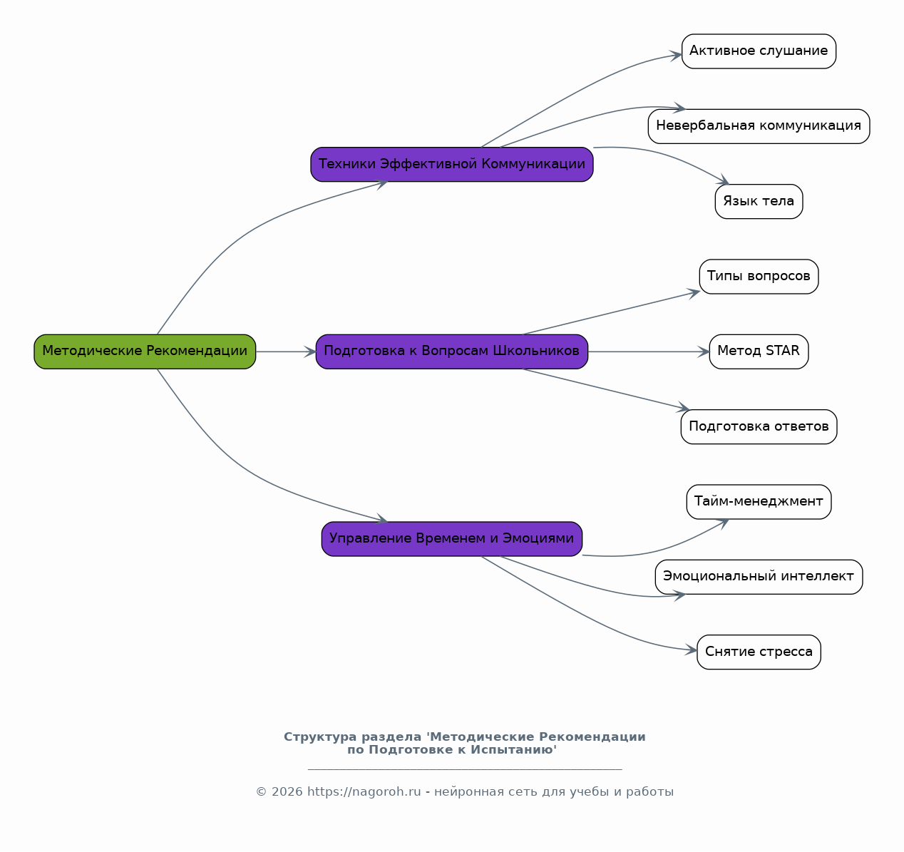
Методические Рекомендации по Подготовке к Испытанию

Содержимое раздела

В этом разделе представлены конкретные методические рекомендации для участников конкурса, направленные на повышение эффективности их подготовки к испытанию "Разговор со школьниками". Будут рассмотрены техники эффективной коммуникации, методы подготовки к ответам на вопросы школьников и стратегии управления временем и эмоциональным состоянием. Предлагаются практические упражнения и тренинги для развития необходимых навыков, основанные на лучших практиках. Рекомендации будут адаптированы с учетом возрастных особенностей школьников и специфики предметных областей, что является ключевым для успеха.

Психологические Аспекты Взаимодействия со Школьниками

Содержимое раздела

Раздел посвящен психологическим аспектам взаимодействия со школьниками в рамках конкурсного испытания, включая анализ типов личности и мотивации учащихся. Будут рассмотрены стратегии создания позитивной атмосферы общения, методы управления вниманием и мотивации школьников к участию в диалоге. Особое внимание уделяется вопросу эмоционального интеллекта учителя и его влиянию на эффективность взаимодействия. Предложены практические советы по преодолению типичных психологических барьеров и повышению уверенности конкурсантов. Важно, чтобы была комфортная и располагающая обстановка.

Анализ Критериев Оценивания и Их Соответствие Целям Конкурса

Содержимое раздела

В данном разделе проводится критический анализ критериев оценивания, применяемых в рамках испытания "Разговор со школьниками", с точки зрения их соответствия заявленным целям конкурса. Будут рассмотрены различные аспекты, такие как компетентность учителя, умение устанавливать контакт с учениками, креативность и способность к импровизации. Проводится оценка объективности и валидности критериев, а также предлагаются рекомендации по их оптимизации. Рассматривается использование современных подходов к оцениванию, основанных на принципах экспертной оценки и обратной связи.

Использование Инновационных Технологий в процессе Испытания

Содержимое раздела

Данный раздел посвящен применению инновационных технологий в рамках конкурсного испытания "Разговор со школьниками", включая использование интерактивных досок, онлайн-платформ и образовательных ресурсов. Будут рассмотрены примеры эффективного использования технологий для повышения вовлеченности школьников и демонстрации педагогического мастерства. Обсуждаются возможности использования цифровых инструментов для оценки знаний и навыков учащихся, а также для организации интерактивных форм работы. Рассматриваются риски и преимущества использования новых технологий в образовательном процессе.

Практические Примеры и Кейс-Стади

Содержимое раздела

В этом разделе представлены практические примеры и кейс-стади успешных выступлений участников конкурса "Учитель года", продемонстрировавших эффективные стратегии взаимодействия со школьниками. Будут проанализированы конкретные примеры, включая формат проведения "Разговора со школьниками", методы подготовки и успешного выступления. Рассматриваются как сильные стороны выступлений, так и типичные ошибки, с акцентом на извлечение уроков и разработку рекомендаций. Проводится сравнительный анализ различных подходов к взаимодействию со школьниками, позволяющий выделить наиболее эффективные методики.

Заключение

Содержимое раздела

В заключении обобщаются основные выводы, полученные в ходе исследования, и формулируются рекомендации для участников конкурса "Учитель года", направленные на повышение эффективности их подготовки к испытанию "Разговор со школьниками". Подводятся итоги анализа формата испытания, методических рекомендаций и психологических аспектов взаимодействия со школьниками. Обсуждаются перспективы дальнейших исследований в данной области и предлагаются направления для усовершенствования конкурсных процедур. Подчеркивается важность постоянного совершенствования профессиональных компетенций учителей.

Список литературы

Содержимое раздела

В данном разделе представлен список использованной литературы, включающий научные статьи, методические пособия, нормативные документы и другие источники, использованные при написании доклада. Список составлен в соответствии с требованиями к оформлению научных работ и включает полные библиографические данные каждого источника. Это необходимо для подтверждения достоверности информации. Важность указания всех источников для цитирования и соблюдения авторских прав.

Получи Такой Доклад

До 90% уникальность
Готовый файл Word
Оформление по ГОСТ
Список источников по ГОСТ
Таблицы и схемы
Презентация

Создать Доклад на любую тему за 5 минут

Создать

#6105617