Нейросеть

Анализ и разработка концепции «Колеса бренда» города Уфа: Стратегия развития и продвижения (Доклад)

Нейросеть для создания доклада Гарантия уникальности Строго по ГОСТу Высочайшее качество Поддержка 24/7

Данный доклад посвящен разработке и анализу концепции «Колеса бренда» для города Уфа. Исследование направлено на выявление ключевых элементов, формирующих бренд города, а также на определение эффективных стратегий его продвижения. Представленный материал включает анализ текущего положения бренда, определение целевой аудитории и основных конкурентов, а также разработку рекомендаций по укреплению позиций города на рынке. Особое внимание уделено визуальной идентификации бренда, коммуникационной стратегии и способам повышения узнаваемости.

Идея:

Основная идея доклада заключается в создании комплексного подхода к формированию и управлению брендом города Уфа. Цель – представить структуру, которая сможет служить основой для долгосрочного планирования и развития бренда, учитывая особенности города и его потенциал.

Актуальность:

Актуальность исследования обусловлена необходимостью усиления позиций города Уфа в условиях растущей конкуренции между регионами. Эффективный бренд позволяет привлекать инвестиции, туристов и квалифицированных специалистов, способствуя экономическому и социальному развитию города.

Оглавление:

Введение

Анализ текущего состояния бренда города Уфа

Определение целевой аудитории и ключевых стейкхолдеров

Разработка концепции «Колеса бренда»

Стратегия продвижения бренда города Уфа

Визуальная идентификация бренда

Оценка эффективности и мониторинг

Список литературы

Наименование образовательного учреждения

Доклад

на тему

Анализ и разработка концепции «Колеса бренда» города Уфа: Стратегия развития и продвижения

Выполнил: ФИО

Руководитель: ФИО

Содержание

  • Введение 1
  • Анализ текущего состояния бренда города Уфа 2
  • Определение целевой аудитории и ключевых стейкхолдеров 3
  • Разработка концепции «Колеса бренда» 4
  • Стратегия продвижения бренда города Уфа 5
  • Визуальная идентификация бренда 6
  • Оценка эффективности и мониторинг 7
  • Список литературы 8

Введение

Содержимое раздела

Введение рассматривает общие положения, цели и задачи исследования. Здесь будет представлена актуальность выбранной темы в контексте современного развития городов и важности брендинга территорий. Вводная часть также включает обоснование выбора города Уфа в качестве объекта исследования, указывая на его стратегическое значение и потенциал. Будут изложены основные методы исследования и структура доклада, чтобы предоставить обзор будущей работы.

Анализ текущего состояния бренда города Уфа

Содержимое раздела

Данный раздел посвящен всестороннему анализу текущего состояния бренда города Уфа. Будет проведен глубокий анализ существующих элементов бренда, включая визуальную идентичность, слоган, ценности и целевую аудиторию. Оценка эффективности текущих стратегий продвижения, используемых каналов коммуникации и основных конкурентов. Итогом будут выводы о сильных и слабых сторонах текущего бренда для выработки дальнейшей стратегии.

Определение целевой аудитории и ключевых стейкхолдеров

Содержимое раздела

В этом разделе будет осуществлен детальный анализ целевой аудитории города Уфа. Будут определены основные группы, интересы и потребности, которые необходимо учитывать при формировании бренда. Рассмотрены ключевые стейкхолдеры, включая жителей города, туристов, инвесторов и представителей власти. Определение каждого из них поможет адаптировать коммуникацию бренда и повысить его эффективность.

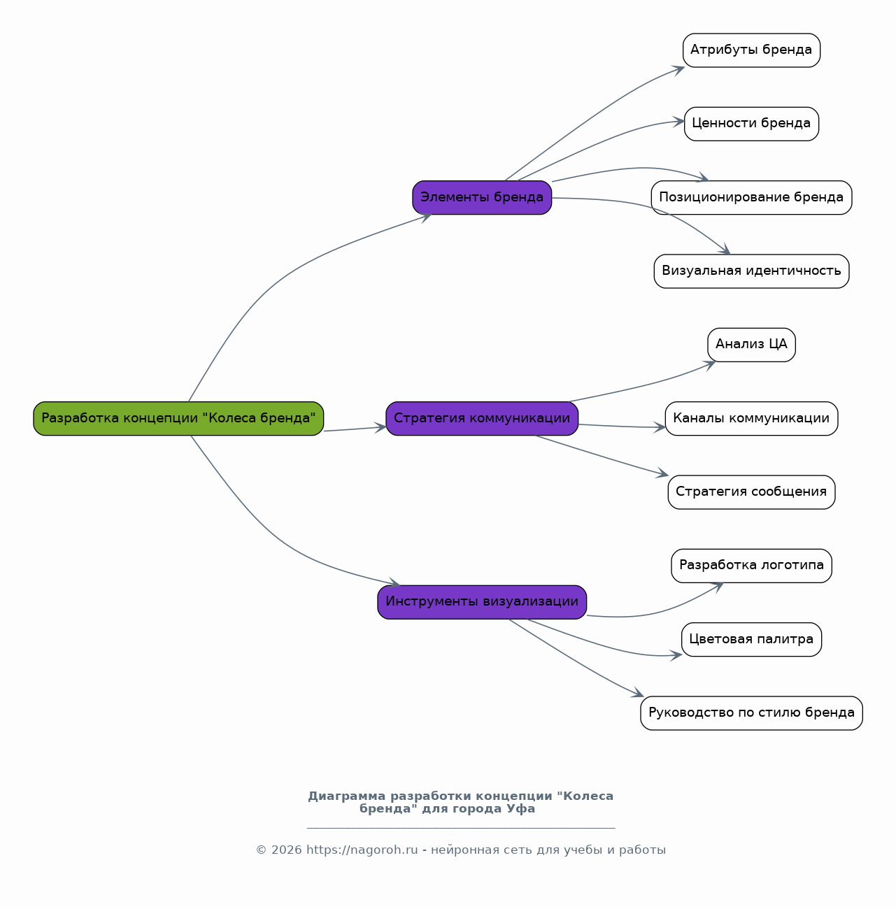
Разработка концепции «Колеса бренда»

Содержимое раздела

Данный раздел посвящен разработке концепции «Колеса бренда» для города Уфа. Будет представлена детальная структура, включающая основные элементы бренда: атрибуты, ценности, позиционирование и визуальную идентичность. Будет разработана стратегия коммуникации, направленная на взаимодействие с целевой аудиторией. Разработанное «Колесо бренда» станет инструментом для целостного восприятия бренда города, охватывающим все аспекты идентичности.

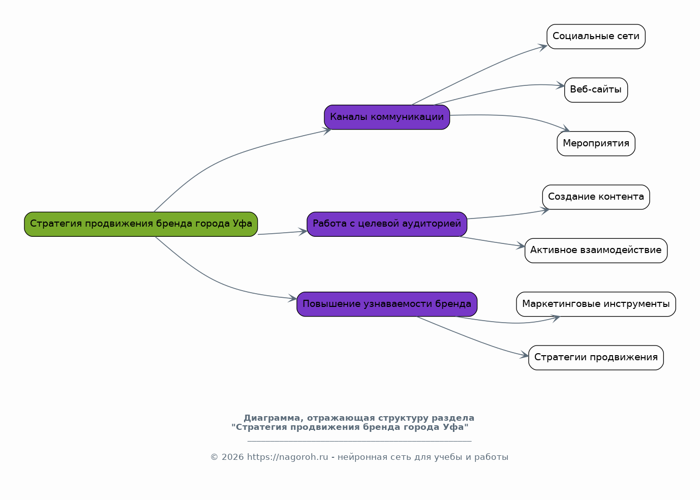
Стратегия продвижения бренда города Уфа

Содержимое раздела

В этом разделе будет разработана детальная стратегия продвижения бренда города Уфа. Будут определены ключевые каналы коммуникации, такие как социальные сети, веб-сайты и мероприятия. Разработан план работы с целевой аудиторией через создание контента и активное взаимодействие. Будут предложены способы повышения узнаваемости бренда и увеличения его влияния с помощью различных маркетинговых инструментов и стратегий продвижения.

Визуальная идентификация бренда

Содержимое раздела

Этот раздел посвящен разработке визуальной идентификации бренда города Уфа. Будет рассмотрена конкретика: логотип, цветовая палитра, фирменные шрифты и другие элементы. Визуальная составляющая бренда должна отражать ценности и позиционирование города. Разработанная система визуальной идентификации должна быть адаптирована для использования ва различных медиа-форматах, для обеспечения единства и узнаваемости бренда во всех точках контакта.

Оценка эффективности и мониторинг

Содержимое раздела

В этом разделе будет рассмотрен вопрос оценки эффективности разработанной стратегии. Будут определены ключевые показатели эффективности (KPI), позволяющие отслеживать результаты продвижения бренда. Будет описана система мониторинга, включающая методы сбора и анализа данных о восприятии бренда. В этот раздел входит разработка рекомендаций по оптимизации стратегии на основе полученных данных, с целью обеспечения постоянного улучшения и соответствия бренда города Уфа меняющимся условиям.

Список литературы

Содержимое раздела

В этом разделе представлен список использованной литературы, включающий научные статьи, книги, аналитические отчеты и другие источники. Список будет структурирован в соответствии с общепринятыми стандартами цитирования. Это обеспечит надежность исследования и поможет читателям ознакомиться с дополнительными материалами по теме.

Получи Такой Доклад

До 90% уникальность
Готовый файл Word
Оформление по ГОСТ
Список источников по ГОСТ
Таблицы и схемы
Презентация

Создать Доклад на любую тему за 5 минут

Создать

#6106118