Нейросеть

Анализ и разрешение обострения ценностных противоречий в современном социуме: вызовы и перспективы (Доклад)

Нейросеть для создания доклада Гарантия уникальности Строго по ГОСТу Высочайшее качество Поддержка 24/7

Данный доклад посвящен исследованию нарастающего напряжения в системе ценностей современного общества, проявляющегося в различных сферах жизни. Основное внимание уделяется выявлению и анализу ключевых противоречий, возникающих в результате столкновения традиционных и новых ценностных ориентиров. В работе рассматриваются факторы, способствующие обострению этих противоречий, такие как глобализация, технологический прогресс и изменения в культурной среде. Предлагаются возможные пути смягчения и разрешения данных противоречий, направленные на достижение социальной гармонии и устойчивого развития.

Идея:

Основная идея доклада заключается в комплексном анализе ценностных противоречий, существующих в современном обществе, и разработке стратегий их разрешения. В докладе предлагается междисциплинарный подход, объединяющий социологические, культурологические и этические аспекты для выявления глубинных причин и последствий ценностных столкновений.

Актуальность:

Актуальность исследования обусловлена усилением социальных конфликтов и поляризации в современном мире, что подчеркивает необходимость углубленного анализа ценностных противоречий. Понимание этих противоречий позволяет разрабатывать эффективные механизмы для предотвращения эскалации конфликтов и построения более инклюзивного и справедливого общества, что делает данную работу необходимой и своевременной.

Оглавление:

Введение

Теоретические основы ценностных противоречий

Факторы, влияющие на обострение ценностных противоречий

Примеры ценностных противоречий в различных сферах

Влияние на социальные институты и отношения

Методы разрешения и смягчения ценностных противоречий

Роль государства и гражданского общества

Заключение

Список литературы

Наименование образовательного учреждения

Доклад

на тему

Анализ и разрешение обострения ценностных противоречий в современном социуме: вызовы и перспективы

Выполнил: ФИО

Руководитель: ФИО

Содержание

  • Введение 1
  • Теоретические основы ценностных противоречий 2
  • Факторы, влияющие на обострение ценностных противоречий 3
  • Примеры ценностных противоречий в различных сферах 4
  • Влияние на социальные институты и отношения 5
  • Методы разрешения и смягчения ценностных противоречий 6
  • Роль государства и гражданского общества 7
  • Заключение 8
  • Список литературы 9

Введение

Содержимое раздела

В вводной части доклада будет представлен обзор проблемы ценностных противоречий в современном обществе, обоснована актуальность темы и сформулированы цели и задачи исследования. Будут определены основные понятия, используемые в работе, и дана краткая характеристика методологии исследования. Также будет представлен обзор современной научной литературы по теме, включая ключевые исследования и теоретические подходы. В заключение, будет показана структура доклада и ожидаемые результаты исследований.

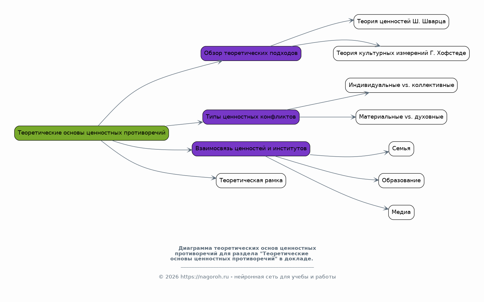
Теоретические основы ценностных противоречий

Содержимое раздела

Этот раздел посвящен рассмотрению теоретических подходов к изучению ценностей и ценностных противоречий. Будут проанализированы основные теории, такие как теория ценностей Ш. Шварца, теория культурных измерений Г. Хофстеде и другие. Будет произведен анализ различных типов ценностных конфликтов (индивидуальные vs. коллективные, материальные vs. духовные и т.д.). Рассмотрение взаимосвязи ценностей и социальных институтов, таких как семья, образование и медиа будет основой для дальнейшего исследования. В итоге, будет предложена теоретическая рамка для анализа конкретных примеров.

Факторы, влияющие на обострение ценностных противоречий

Содержимое раздела

В данном разделе рассматриваются ключевые факторы, способствующие обострению ценностных противоречий в современном обществе. Анализируются последствия глобализации, включая культурную гомогенизацию и столкновение ценностей. Исследуется влияние технологического прогресса и цифровизации на формирование новых ценностей и изменение коммуникативных практик. Оценивается роль социальных медиа и информационных потоков в усилении поляризации и распространении дезинформации. В заключение, будут предложены выводы о взаимосвязи этих факторов и их влиянии на социальную динамику.

Примеры ценностных противоречий в различных сферах

Содержимое раздела

Этот раздел содержит анализ конкретных примеров ценностных противоречий, проявляющихся в различных сферах общественной жизни. Рассматриваются противоречия в области политики (например, между либерализмом и консерватизмом), экономики (например, между капитализмом и социализмом), культуры (например, между традиционными и современными ценностями) и этики (например, между индивидуализмом и альтруизмом). Анализируются последствия этих противоречий для социальных отношений, институтов и отдельных личностей. Будет представлен сравнительный анализ различных регионов и культур.

Влияние на социальные институты и отношения

Содержимое раздела

Данный раздел посвящен анализу влияния ценностных противоречий на социальные институты и межличностные отношения. Рассматривается, как эти противоречия влияют на функционирование семьи, образования, права и политики. Анализируются изменения в социальных нормах, морали и этике в условиях столкновения различных ценностных систем. Изучается роль социальных групп, таких как молодежь, представители различных религиозных конфессий и этнических общин, в формировании и выражении ценностных ориентаций. В заключение, будут представлены последствия поляризации и социального расслоения.

Методы разрешения и смягчения ценностных противоречий

Содержимое раздела

В этом разделе рассматриваются различные подходы и методы, направленные на разрешение и смягчение ценностных противоречий. Анализируются стратегии диалога и медиации, направленные на достижение взаимопонимания между различными группами. Исследуются роль образования, культуры и искусства в формировании толерантности и взаимного уважения. Предлагаются практические рекомендации по созданию инклюзивной среды и укреплению гражданского общества. В заключение, будут предложены перспективные направления дальнейших исследований.

Роль государства и гражданского общества

Содержимое раздела

В данном разделе исследуется роль государства и гражданского общества в управлении ценностными противоречиями. Анализируется, как государственные институты и правовые нормы могут способствовать формированию консенсуса и защите прав различных социальных групп. Изучается роль гражданского общества, включая неправительственные организации, средства массовой информации и образовательные учреждения, в продвижении ценностей толерантности, взаимоуважения и социального согласия. Будут рассмотрены примеры успешных стратегий сотрудничества между государством и обществом.

Заключение

Содержимое раздела

В заключительной части доклада подводятся итоги проведенного исследования, обобщаются основные выводы и предлагаются рекомендации по дальнейшим исследованиям. Кратко резюмируются ключевые факторы, влияющие на обострение ценностных противоречий в современном обществе. Подчеркивается важность междисциплинарного подхода к изучению данной проблемы. Оценивается потенциальное влияние предложенных стратегий разрешения противоречий на социальную стабильность и устойчивое развитие. В завершение, формулируются перспективы и вызовы, связанные с дальнейшим изучением ценностей.

Список литературы

Содержимое раздела

В данном разделе представлен список использованных источников, включая научные статьи, книги, доклады и другие материалы, которые были использованы в процессе исследования. Список литературы будет организован в соответствии с принятыми академическими стандартами, чтобы обеспечить точность и полноту цитирования. Он будет содержать все необходимые сведения для идентификации источников, такие как авторы, названия, издательства, даты публикации и номера страниц (если применимо). Список включает в себя как русскоязычные, так и англоязычные источники.

Получи Такой Доклад

До 90% уникальность
Готовый файл Word
Оформление по ГОСТ
Список источников по ГОСТ
Таблицы и схемы
Презентация

Создать Доклад на любую тему за 5 минут

Создать

#6089896