Нейросеть

Анализ и устранение ошибок при настройке слайсера для 3D-печати: практическое руководство (Доклад)

Нейросеть для создания доклада Гарантия уникальности Строго по ГОСТу Высочайшее качество Поддержка 24/7

Данный доклад посвящен ключевым аспектам настройки слайсеров, необходимых для успешной 3D-печати прототипов. В нем рассматриваются наиболее распространенные ошибки, допускаемые пользователями на разных этапах подготовки к печати. Особое внимание уделяется влиянию неправильных настроек на качество конечного изделия, а также предлагаются практические рекомендации по их устранению. Цель доклада – предоставить слушателям структурированное понимание процесса настройки слайсера и помочь избежать типичных проблем, возникающих в ходе работы.

Идея:

Доклад направлен на предоставление практических советов по оптимизации процесса 3D-печати путем правильной настройки слайсера. Основная идея заключается в обучении слушателей распознавать и устранять ошибки, влияющие на качество и точность печатных изделий.

Актуальность:

Актуальность данного исследования обусловлена широким распространением 3D-печати в различных областях, от промышленности до образования. Неправильная настройка слайсера приводит к потере времени, материалов и снижению качества прототипов, что подчеркивает необходимость углубленного изучения данного вопроса.

Оглавление:

Введение

Обзор основных настроек слайсера: параметры и их влияние

Распространенные ошибки при настройке слайсера: анализ и решения

Оптимизация настроек для различных материалов и моделей

Работа с поддержками: выбор, настройка и удаление

Устранение дефектов печати: пошаговое руководство

Практические советы и рекомендации по настройке

Список литературы

Наименование образовательного учреждения

Доклад

на тему

Анализ и устранение ошибок при настройке слайсера для 3D-печати: практическое руководство

Выполнил: ФИО

Руководитель: ФИО

Содержание

  • Введение 1
  • Обзор основных настроек слайсера: параметры и их влияние 2
  • Распространенные ошибки при настройке слайсера: анализ и решения 3
  • Оптимизация настроек для различных материалов и моделей 4
  • Работа с поддержками: выбор, настройка и удаление 5
  • Устранение дефектов печати: пошаговое руководство 6
  • Практические советы и рекомендации по настройке 7
  • Список литературы 8

Введение

Содержимое раздела

В вводной части доклада будет представлена общая информация о 3D-печати и ее роли в современном мире, а также рассмотрены основные типы 3D-принтеров и слайсеров. Далее будет описан процесс подготовки к печати, включая выбор материала, моделирование и экспорт файла. Особое внимание будет уделено значению правильной настройки слайсера для получения качественного результата, а также поставлены цели и задачи доклада, определяющие его структуру и содержание.

Обзор основных настроек слайсера: параметры и их влияние

Содержимое раздела

В этом разделе будут подробно рассмотрены ключевые параметры слайсера, такие как температура сопла и стола, скорость печати, толщина слоя, заполнение (infill) и периметры. Каждый параметр будет проанализирован с точки зрения его влияния на конечный результат, включая прочность, точность, внешний вид и время печати. Будут приведены примеры оптимальных значений для различных материалов и типов моделей, а также рассмотрены взаимосвязи между различными параметрами для достижения наилучшего результата.

Распространенные ошибки при настройке слайсера: анализ и решения

Содержимое раздела

Этот раздел посвящен разбору наиболее распространенных ошибок, допускаемых при настройке слайсера. Будут рассмотрены такие проблемы, как недостаточная адгезия к столу, деформация модели, недостаточная прочность, низкое качество поверхности и засорение сопла. Для каждой ошибки будет предложен детальный анализ причин ее возникновения, а также предложены конкретные рекомендации и решения для их устранения, основанные на практическом опыте и лучших практиках.

Оптимизация настроек для различных материалов и моделей

Содержимое раздела

В данном разделе будет рассмотрено, как адаптировать настройки слайсера в зависимости от используемого материала (PLA, ABS, PETG и др.) и сложности модели. Будут представлены конкретные примеры настроек для различных типов моделей, таких как функциональные прототипы, декоративные изделия и модели с высокой детализацией. Особое внимание будет уделено влиянию выбора материала на параметры печати и учету специфических свойств каждого материала для достижения наилучшего результата.

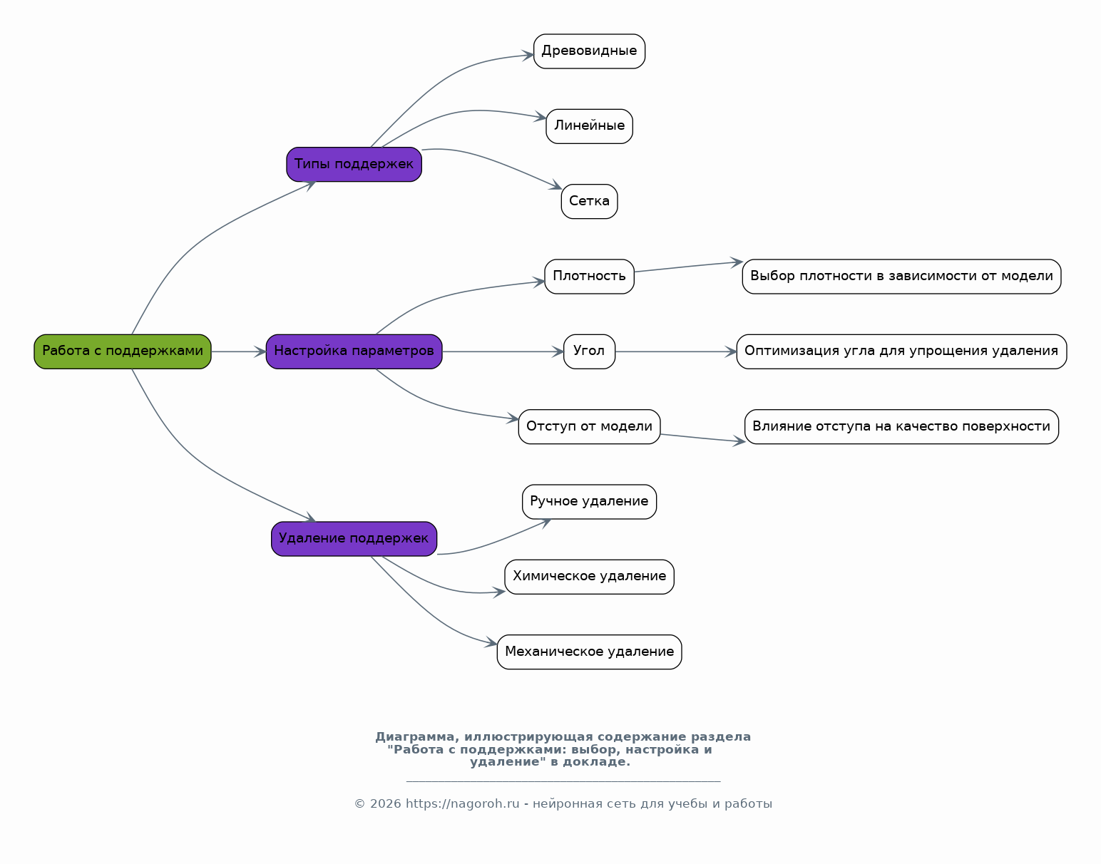
Работа с поддержками: выбор, настройка и удаление

Содержимое раздела

Этот раздел посвящен работе с поддержками — необходимому элементу при печати моделей со сложными геометрическими формами. Будут рассмотрены различные типы поддержек, методы их правильного расположения, настройки плотности и угла. Особое внимание будет уделено оптимизации настроек поддержек для легкого удаления и минимизации следов на поверхности модели. Будут продемонстрированы различные техники удаления поддержек с минимальным повреждением модели.

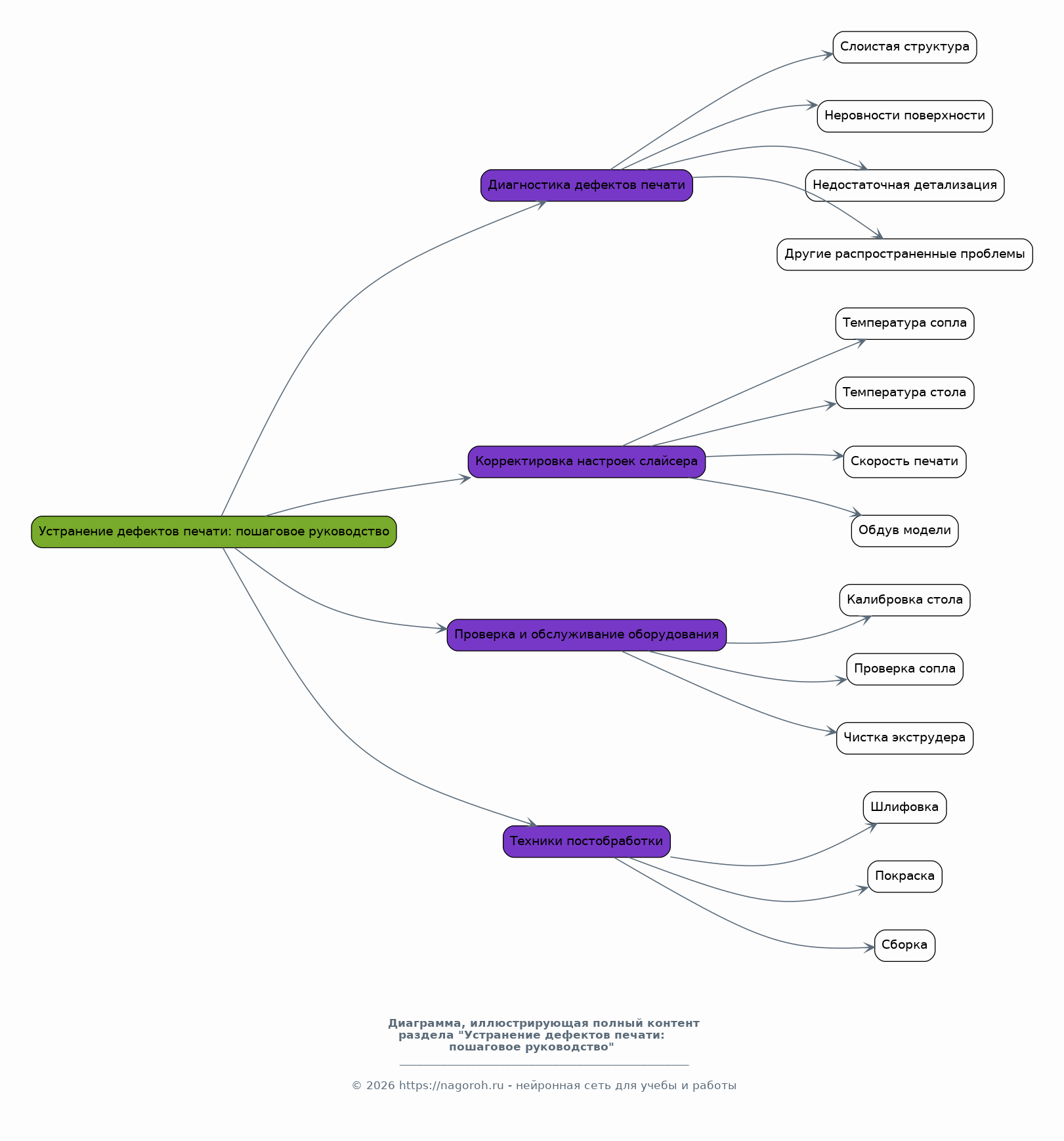
Устранение дефектов печати: пошаговое руководство

Содержимое раздела

В этой части доклада будет представлено пошаговое руководство по устранению дефектов печати, таких как слоистые структуры, неровности поверхности, недостаточная детализация и другие распространенные проблемы. Будут рассмотрены методы диагностики причин возникновения дефектов и предложены конкретные решения, касающиеся корректировки настроек слайсера, проверки оборудования и использования различных техник постобработки. Особое внимание будет уделено практическим советам и рекомендациям.

Практические советы и рекомендации по настройке

Содержимое раздела

В заключительной части доклада будут собраны практические советы и рекомендации, основанные на опыте работы с различными 3D-принтерами и материалами. Будут предложены полезные инструменты и ресурсы для настройки слайсера, такие как онлайн-калькуляторы, форумы сообществ и обучающие видео. Особое внимание будет уделено лучшим практикам, помогающим избежать ошибок и достичь оптимального качества печати, а также эффективным методам устранения возникающих проблем.

Список литературы

Содержимое раздела

В этом разделе приведен список использованных источников, включая научные статьи, книги, руководства пользователей и онлайн-ресурсы. Список будет структурирован по категориям для удобства поиска информации. В список будут включены ссылки на полезные ресурсы, такие как форумы, блоги и видео-уроки, посвященные 3D-печати и настройке слайсеров, расширяя кругозор слушателей.

Получи Такой Доклад

До 90% уникальность
Готовый файл Word
Оформление по ГОСТ
Список источников по ГОСТ
Таблицы и схемы
Презентация

Создать Доклад на любую тему за 5 минут

Создать

#6090093