Нейросеть

Анализ незаконного оборота наркотических средств в Санкт-Петербурге: криминологический аспект и современные тенденции (Доклад)

Нейросеть для создания доклада Гарантия уникальности Строго по ГОСТу Высочайшее качество Поддержка 24/7

Данный доклад представляет собой комплексный анализ проблемы незаконного оборота наркотиков в Санкт-Петербурге, рассматривая ее с криминологической точки зрения. Основное внимание уделяется выявлению ключевых тенденций и факторов, влияющих на распространение наркотических веществ в городе. Исследование охватывает различные аспекты, включая структуру наркорынка, методы борьбы с преступностью и социальные последствия наркомании. В заключение, предлагаются рекомендации по совершенствованию профилактических мер и правоохранительной деятельности в данной области, направленные на снижение уровня наркопреступности.

Идея:

Цель доклада — предоставить полную картину проблемы незаконного оборота наркотиков в Санкт-Петербурге, выявив основные вызовы и предложив эффективные пути их решения. Акцент делается на комплексном подходе, учитывающем как криминологические, так и социальные аспекты.

Актуальность:

Актуальность исследования обусловлена ростом наркопреступности и ее негативным влиянием на общество. Понимание масштабов проблемы и разработка эффективных мер противодействия являются критически важными для обеспечения безопасности и благополучия жителей Санкт-Петербурга.

Оглавление:

Введение

Криминологический анализ наркоситуации в Санкт-Петербурге

Социально-экономические факторы распространения наркотиков

Методы борьбы с незаконным оборотом наркотиков

Профилактика наркомании в Санкт-Петербурге: стратегии и программы

Влияние наркотиков на общественное здоровье и социальную сферу

Рекомендации по совершенствованию мер противодействия

Список литературы

Наименование образовательного учреждения

Доклад

на тему

Анализ незаконного оборота наркотических средств в Санкт-Петербурге: криминологический аспект и современные тенденции

Выполнил: ФИО

Руководитель: ФИО

Содержание

  • Введение 1
  • Криминологический анализ наркоситуации в Санкт-Петербурге 2
  • Социально-экономические факторы распространения наркотиков 3
  • Методы борьбы с незаконным оборотом наркотиков 4
  • Профилактика наркомании в Санкт-Петербурге: стратегии и программы 5
  • Влияние наркотиков на общественное здоровье и социальную сферу 6
  • Рекомендации по совершенствованию мер противодействия 7
  • Список литературы 8

Введение

Содержимое раздела

Введение в исследование незаконного оборота наркотиков в Санкт-Петербурге служит для определения актуальности выбранной темы и обозначения ключевых целей работы. В этом разделе будет представлен обзор текущей ситуации с наркопреступностью в городе, включая статистические данные и основные тенденции за последние годы. Также будут определены методология исследования, основные понятия и ограничения работы, необходимые для понимания последующих разделов доклада, что позволит читателю сформировать общее представление о проблеме и ее значимости с точки зрения общественного здоровья и безопасности.

Криминологический анализ наркоситуации в Санкт-Петербурге

Содержимое раздела

В этом разделе будет представлен детальный криминологический анализ наркоситуации в Санкт-Петербурге. Рассмотрение включать в себя изучение структуры наркорынка, выявление основных каналов поставки наркотиков, а также анализ способов распространения и характерных признаков преступной деятельности. Особое внимание будет уделено факторам, влияющим на уровень наркопреступности, таким как социально-экономические условия, уровень образования и возрастные особенности населения. Также будут проанализированы типы наркотических средств, наиболее распространенных в городе и их влияние на социальную динамику.

Социально-экономические факторы распространения наркотиков

Содержимое раздела

В данном разделе будет проведен анализ социально-экономических факторов, влияющих на распространение наркотиков в Санкт-Петербурге. Будут рассмотрены такие факторы, как уровень безработицы, бедности, доступность образования и другие социальные аспекты, которые могут способствовать увеличению спроса на наркотики и, следовательно, росту преступности. Анализ также включит изучение влияния этих факторов на различные группы населения, включая молодежь, мигрантов и другие уязвимые слои. Это позволит выявить взаимосвязи между социально-экономическими условиями и уровнем наркопреступности в городе, а также проложить основу для разработки целевых профилактических мероприятий.

Методы борьбы с незаконным оборотом наркотиков

Содержимое раздела

Раздел посвящен анализу применяемых методов борьбы с незаконным оборотом наркотиков в Санкт-Петербурге. В нем будут рассмотрены текущие стратегии правоохранительных органов, включая оперативно-розыскные мероприятия, профилактические программы, а также взаимодействие с общественными организациями. Будут оценены эффективность применяемых методов, выявлены их сильные и слабые стороны. Также будут обсуждаться современные подходы к борьбе с наркопреступностью, включая использование информационных технологий и международного сотрудничества, что позволит предложить рекомендации по улучшению существующих стратегий.

Профилактика наркомании в Санкт-Петербурге: стратегии и программы

Содержимое раздела

Этот раздел фокусируется на профилактике наркомании в Санкт-Петербурге, анализируя существующие стратегии и программы. Будут рассмотрены различные подходы к профилактике, включая первичную, вторичную и третичную профилактику, а также оценка их эффективности. Особое внимание будет уделено программам, направленным на молодежь, учитывая их уязвимость к наркотикам. Анализ также включит изучение лучших практик и инновационных подходов в профилактике наркомании, позволяя предложить рекомендации по улучшению существующих программ и разработке новых, адаптированных к потребностям населения Санкт-Петербурга.

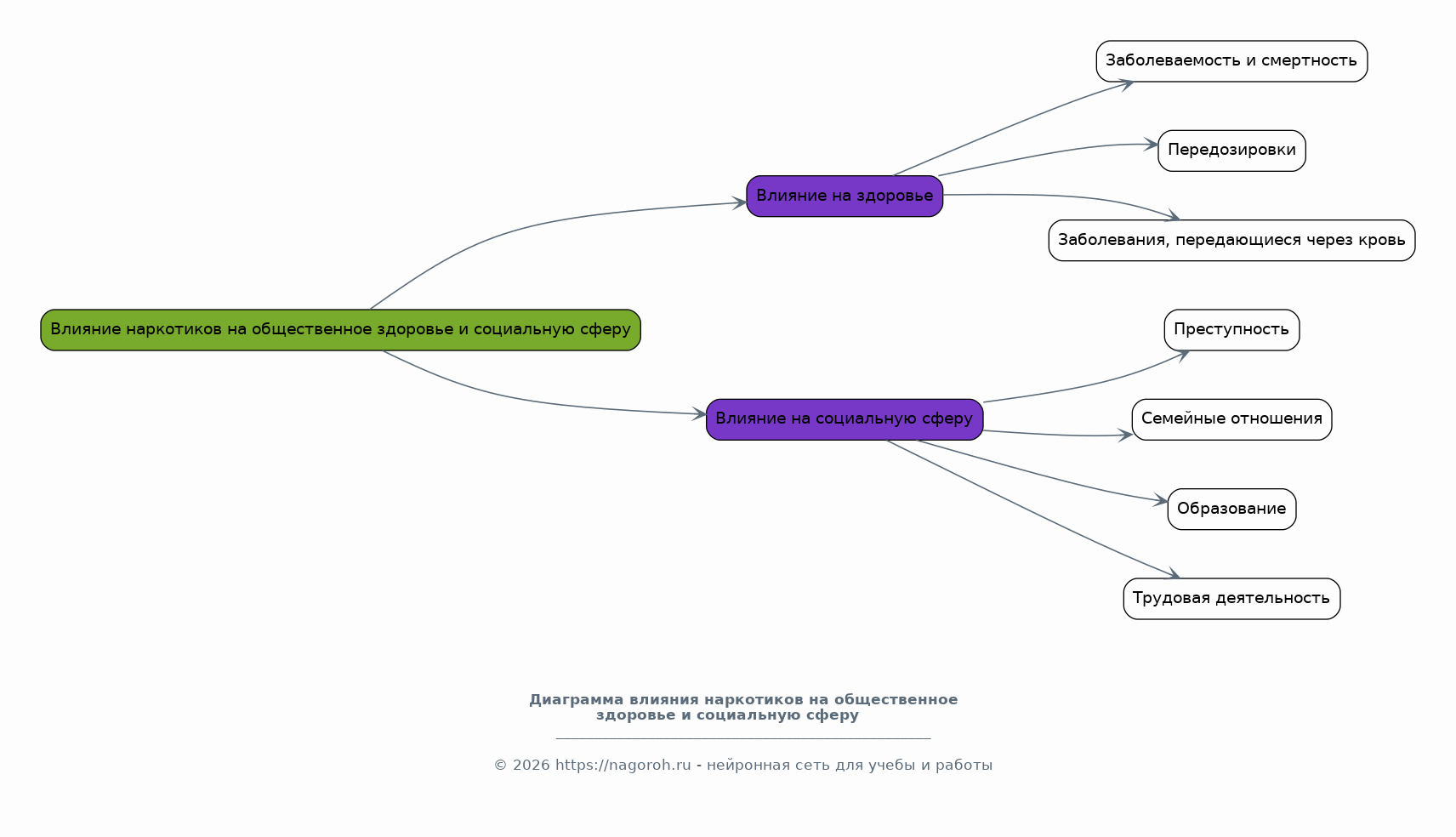
Влияние наркотиков на общественное здоровье и социальную сферу

Содержимое раздела

Раздел посвящен изучению влияния наркотиков на общественное здоровье и социальную сферу Санкт-Петербурга. Будет проанализировано влияние наркомании на показатели заболеваемости и смертности, связанные с употреблением наркотиков, включая передозировки и заболевания, передающиеся через кровь. Также будет рассмотрено воздействие наркомании на социальные аспекты, такие как преступность, семейные отношения, образовательный процесс и трудовую деятельность. Анализ будет основан на статистических данных, результатах исследований и экспертных оценках, что позволит дать оценку масштаба проблемы и предложить пути решения.

Рекомендации по совершенствованию мер противодействия

Содержимое раздела

В данном разделе будут представлены конкретные рекомендации по совершенствованию мер противодействия незаконному обороту наркотиков в Санкт-Петербурге. Рекомендации будут основаны на результатах предыдущих разделов и охватят различные аспекты, включая улучшение работы правоохранительных органов, усиление профилактических программ, повышение эффективности мер по реабилитации наркозависимых и расширение международного сотрудничества. Особое внимание будет уделено интеграции различных подходов и координации действий между различными структурами и организациями, что позволит сформировать более устойчивую и эффективную систему противодействия наркопреступности.

Список литературы

Содержимое раздела

В этом разделе будет представлен список использованной литературы, включая научные статьи, монографии, статистические данные и нормативно-правовые акты, использованные при написании доклада. Список будет составлен в соответствии с требованиями к оформлению научных работ, обеспечивая корректность цитирования и соблюдение авторских прав. Это позволит читателям ознакомиться с источниками, на которые опирался автор, и глубже изучить отдельные аспекты проблемы незаконного оборота наркотиков.

Получи Такой Доклад

До 90% уникальность
Готовый файл Word
Оформление по ГОСТ
Список источников по ГОСТ
Таблицы и схемы
Презентация

Создать Доклад на любую тему за 5 минут

Создать

#5710356