Нейросеть

Анализ первой части романа «Тихий Дон» М. А. Шолохова: Социальный контекст, проблематика, художественные особенности (Доклад)

Нейросеть для создания доклада Гарантия уникальности Строго по ГОСТу Высочайшее качество Поддержка 24/7

Данный доклад посвящен всестороннему анализу первой части романа Михаила Шолохова «Тихий Дон», выдающегося произведения русской литературы XX века. В работе рассматривается сложная система взаимоотношений, формирующихся в казачьей среде на фоне драматических событий Первой мировой войны и революции. Особое внимание уделяется выявлению и интерпретации ключевых тем и образов, определяющих идейное содержание произведения. Анализируются основные художественные приемы, использованные Шолоховым для создания реалистичного изображения жизни казачества и передачи сложной гаммы чувств персонажей.

Идея:

Целью данного доклада является глубокое погружение в проблематику первой части «Тихого Дона», выявление ее основных смыслов и художественных особенностей. Определить место и значение первой части романа в контексте всего произведения и русской литературы.

Актуальность:

Актуальность исследования обусловлена непреходящим интересом к творчеству Шолохова и его вкладу в мировую литературу. Роман «Тихий Дон» остается одним из самых читаемых и изучаемых произведений, раскрывающим историю, культуру и судьбы людей в переломные моменты истории.

Оглавление:

Введение

Исторический контекст и социальная обстановка в первой части «Тихого Дона»

Система образов и характеры персонажей: Григорий Мелехов и другие

Любовь и страсть в контексте трагических событий

Проблематика войны и революции в романе

Художественные особенности и стиль Шолохова

Значение первой части романа в контексте всего произведения

Заключение

Список литературы

Наименование образовательного учреждения

Доклад

на тему

Анализ первой части романа «Тихий Дон» М. А. Шолохова: Социальный контекст, проблематика, художественные особенности

Выполнил: ФИО

Руководитель: ФИО

Содержание

  • Введение 1
  • Исторический контекст и социальная обстановка в первой части «Тихого Дона» 2
  • Система образов и характеры персонажей: Григорий Мелехов и другие 3
  • Любовь и страсть в контексте трагических событий 4
  • Проблематика войны и революции в романе 5
  • Художественные особенности и стиль Шолохова 6
  • Значение первой части романа в контексте всего произведения 7
  • Заключение 8
  • Список литературы 9

Введение

Содержимое раздела

Вводная часть доклада, устанавливающая общий контекст исследования и обосновывающая выбор темы. Будет представлен краткий обзор романа «Тихий Дон», его историческое значение и место в творчестве М.А. Шолохова. Будет сформулирована цель анализа первой части романа, а также определены основные задачи исследования, направленные на выявление ключевых аспектов произведения. Введение также включает в себя краткий обзор литературы по теме, посвященной анализу романа Шолохова, что позволит обосновать научную новизну работы.

Исторический контекст и социальная обстановка в первой части «Тихого Дона»

Содержимое раздела

Данный раздел посвящен анализу исторического фона, на котором разворачиваются события первой части романа. Будет рассмотрена социальная структура казачьего общества, особенности его уклада жизни, традиций и нравов. Анализ будет фокусироваться на влиянии Первой мировой войны на жизнь казаков, отражение ее трагических последствий в судьбах героев. Особое внимание будет уделено трансформации общественных отношений и зарождению революционных настроений.

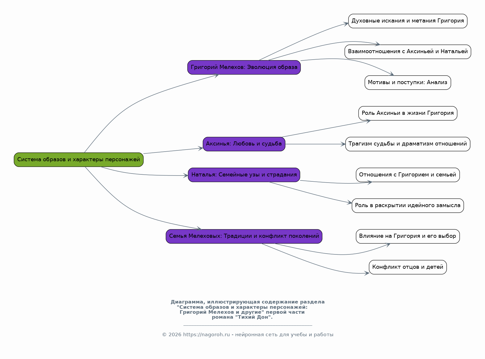
Система образов и характеры персонажей: Григорий Мелехов и другие

Содержимое раздела

Этот раздел посвящен глубокому анализу характеров главных героев первой части романа, в особенности Григория Мелехова, его духовных исканий и метаний. Будет рассмотрена эволюция образа Григория, его взаимоотношения с другими персонажами, такими как Аксинья, Наталья и семья Мелеховых. Анализ коснется изображения типов характеров, психологической глубины персонажей, а также их роли в раскрытии идейного замысла Шолохова. Будет проведен детальный разбор мотивов и поступков героев.

Любовь и страсть в контексте трагических событий

Содержимое раздела

Раздел посвящен анализу любовных линий в первой части романа, в частности, взаимоотношениям Григория и Аксиньи. Будут рассмотрены особенности изображения любовных чувств в контексте войны и социального кризиса. Анализ позволит выявить влияние исторических событий на личные судьбы героев и показать, как любовь становится испытанием и трагедией. Рассмотрится роль чувств в раскрытии характеров персонажей и авторской концепции.

Проблематика войны и революции в романе

Содержимое раздела

Данный пункт посвящен исследованию отображения войны и революции в первой части романа. Будет проанализирована позиция Шолохова по отношению к этим событиям, а также влияние исторических потрясений на жизни людей. Анализ будет сфокусирован на отображении военных действий, их последствий для казачества и различных политических взглядов, представленных в романе. Также будут проанализированы авторские приемы, используемые для передачи трагизма и драматизма событий.

Художественные особенности и стиль Шолохова

Содержимое раздела

В этом разделе будет проведен анализ художественного стиля Шолохова, его приемов и средств выразительности. Будут рассмотрены особенности языка произведения, использование диалектизмов, эпитетов, метафор и других стилистических фигур. Анализ будет направлен на выявление мастерства Шолохова в создании реалистичных образов, передаче атмосферы казачьего быта и использовании художественных деталей для раскрытия идейного содержания романа. Будет рассмотрена роль пейзажа и других элементов повествования.

Значение первой части романа в контексте всего произведения

Содержимое раздела

В данном разделе будет проанализирована роль первой части романа «Тихий Дон» в общей структуре произведения. Будет рассмотрено, как первая часть закладывает основы для развития сюжета, характеров героев и основных тем романа. Анализ будет направлен на выявление связи между первой частью и последующими, а также на определение ее значения в раскрытии идейного замысла Шолохова. Будет рассмотрено, как первая часть формирует восприятие произведения и его главных героев.

Заключение

Содержимое раздела

В заключении будут подведены итоги исследования, обобщены основные выводы, полученные в ходе анализа первой части романа «Тихий Дон». Будет подчеркнуто значение произведения в русской литературе, его вклад в изображение жизни казачества, сложной системы человеческих взаимоотношений и трагизма исторических событий. Будут отмечены основные проблемы, поднятые Шолоховым, их актуальность и значение для современного читателя. В заключении будет дана оценка художественного мастерства писателя.

Список литературы

Содержимое раздела

В данном разделе будет представлен список использованной литературы, включающий в себя как критические статьи и монографии, посвященные творчеству Шолохова, так и другие источники, использованные в процессе работы над докладом. Список будет оформлен в соответствии с требованиями к оформлению научных работ, с указанием всех необходимых данных, таких как автор, название статьи или книги, место издания, издательство и год публикации. Этот раздел служит подтверждением достоверности использованных материалов.

Получи Такой Доклад

До 90% уникальность
Готовый файл Word
Оформление по ГОСТ
Список источников по ГОСТ
Таблицы и схемы
Презентация

Создать Доклад на любую тему за 5 минут

Создать

#5962421