Нейросеть

Анализ проблем трудоустройства молодежи в современной России: вызовы и перспективы (Доклад)

Нейросеть для создания доклада Гарантия уникальности Строго по ГОСТу Высочайшее качество Поддержка 24/7

Данный доклад посвящён комплексному рассмотрению сложностей, с которыми сталкиваются молодые люди при поиске работы в современной России. В нём анализируются ключевые факторы, влияющие на процесс трудоустройства, включая несоответствие между образованием и требованиями рынка труда, недостаток опыта и практических навыков, а также влияние экономических и социальных изменений. Исследование направлено на выявление наиболее острых проблем и определение потенциальных путей их решения, с целью улучшения перспектив трудоустройства для молодого поколения.

Идея:

Основная идея доклада заключается в предоставлении всестороннего анализа текущей ситуации на рынке труда для молодежи в России, выделении основных препятствий и предложении рекомендаций для повышения эффективности процесса трудоустройства. Предлагается рассмотреть влияние различных факторов, таких как образование, экономическая обстановка и государственная политика, на формирование благоприятной среды для трудовой деятельности молодых специалистов.

Актуальность:

Актуальность исследования обусловлена возрастающей потребностью в анализе проблем трудоустройства молодежи, что является критически важным для обеспечения устойчивого экономического развития страны и социальной стабильности. Молодежь представляет собой ключевой ресурс для инноваций и роста, и успешное их трудоустройство напрямую влияет на будущее России.

Оглавление:

Введение

Современное состояние рынка труда в России: общая характеристика и тенденции

Образование и профессиональная подготовка: соответствие требованиям рынка труда

Факторы, влияющие на трудоустройство молодежи: опыт, навыки, социальные аспекты

Влияние экономических и социальных изменений на занятость молодежи

Государственная политика и программы поддержки молодежи на рынке труда

Рекомендации и предложения по улучшению ситуации с трудоустройством молодежи

Заключение

Список литературы

Наименование образовательного учреждения

Доклад

на тему

Анализ проблем трудоустройства молодежи в современной России: вызовы и перспективы

Выполнил: ФИО

Руководитель: ФИО

Содержание

  • Введение 1
  • Современное состояние рынка труда в России: общая характеристика и тенденции 2
  • Образование и профессиональная подготовка: соответствие требованиям рынка труда 3
  • Факторы, влияющие на трудоустройство молодежи: опыт, навыки, социальные аспекты 4
  • Влияние экономических и социальных изменений на занятость молодежи 5
  • Государственная политика и программы поддержки молодежи на рынке труда 6
  • Рекомендации и предложения по улучшению ситуации с трудоустройством молодежи 7
  • Заключение 8
  • Список литературы 9

Введение

Содержимое раздела

Введение представляет собой важную часть доклада, определяющую его цели, задачи и методологию исследования. В данном разделе будут рассмотрены основные проблемы трудоустройства молодежи в современной России, включая дефицит рабочих мест, несоответствие образования требованиям работодателей и проблему отсутствия опыта у молодых специалистов. Также будет определена актуальность исследования для понимания текущей ситуации на рынке труда и разработки эффективных стратегий поддержки молодых специалистов. Введение служит отправной точкой для дальнейшего анализа и обсуждения.

Современное состояние рынка труда в России: общая характеристика и тенденции

Содержимое раздела

В данном разделе будет проведен анализ текущего состояния рынка труда в России, включая основные экономические показатели и их влияние на занятость населения, особенно молодежи. Будут рассмотрены ключевые тенденции, такие как цифровизация, автоматизация и развитие новых отраслей экономики, которые формируют спрос на новые навыки и компетенции. Акцент будет сделан на выявлении изменений в структуре занятости, включая рост доли неформального сектора и временной занятости, что оказывает значительное воздействие на трудовые права и социальную защиту молодых работников. Также будут проанализированы региональные особенности рынка труда, влияющие на перспективы трудоустройства молодежи.

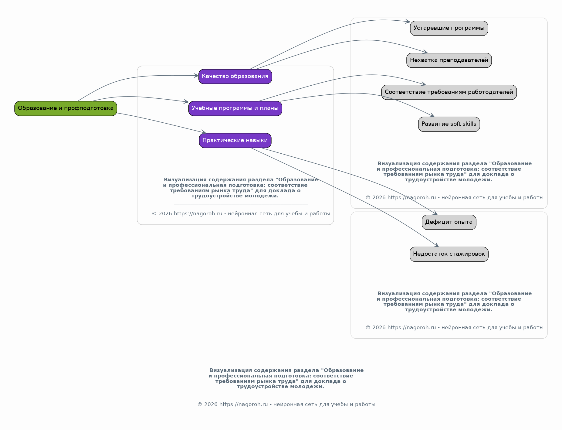
Образование и профессиональная подготовка: соответствие требованиям рынка труда

Содержимое раздела

Этот раздел посвящен анализу проблем, связанных с образованием и профессиональной подготовкой молодежи в России. Будет проведена оценка соответствия учебных программ и навыков, получаемых студентами, требованиям современных работодателей и актуальным тенденциям рынка труда. Рассмотрены вопросы качества образования, устаревания учебных планов и программ, а также нехватка практических навыков и опыта у выпускников. Особое внимание будет уделено роли профориентации и образовательных программ, направленных на развитие востребованных компетенций, таких как цифровые навыки, креативность и командная работа, необходимые для успешного трудоустройства.

Факторы, влияющие на трудоустройство молодежи: опыт, навыки, социальные аспекты

Содержимое раздела

В этом разделе будет проведен глубокий анализ факторов, влияющих на процесс трудоустройства молодежи, включая вопросы отсутствия опыта работы, несоответствия навыков требованиям работодателей и влияние социальных аспектов. Будут рассмотрены такие аспекты, как важность стажировок и практик, необходимость развития soft skills, а также влияние дискриминации на рынке труда. Особое внимание будет уделено анализу гендерных различий, региональных особенностей и роли социальных сетей в поиске работы. Также будут проанализированы мотивационные факторы и предпочтения молодых специалистов при выборе места работы.

Влияние экономических и социальных изменений на занятость молодежи

Содержимое раздела

Данный раздел посвящен анализу влияния экономических и социальных изменений на занятость молодежи в России. Будут рассмотрены последствия экономических кризисов, реформ, санкций и других макроэкономических факторов на рынок труда, включая сокращение рабочих мест, снижение заработной платы и усиление конкуренции. Также будет проанализировано влияние социальных изменений, таких как рост урбанизации, демографические изменения и увеличение роли цифровых технологий на рынок труда. Важно оценить, как эти изменения влияют на доступность рабочих мест, условия труда и перспективы карьерного роста для молодых специалистов.

Государственная политика и программы поддержки молодежи на рынке труда

Содержимое раздела

В данном разделе будет проведен анализ государственной политики и программ поддержки молодежи на рынке труда. Будут рассмотрены меры, предпринимаемые правительством для стимулирования занятости молодых специалистов, такие как субсидирование рабочих мест, программы стажировок, профессиональная переподготовка и профориентация. Особое внимание будет уделено оценке эффективности существующих программ и предложению рекомендаций по их улучшению. Анализ будет сфокусирован на ключевых аспектах, таких как финансирование, охват, соответствие целям, а также взаимодействие государственных органов с образовательными учреждениями и бизнесом.

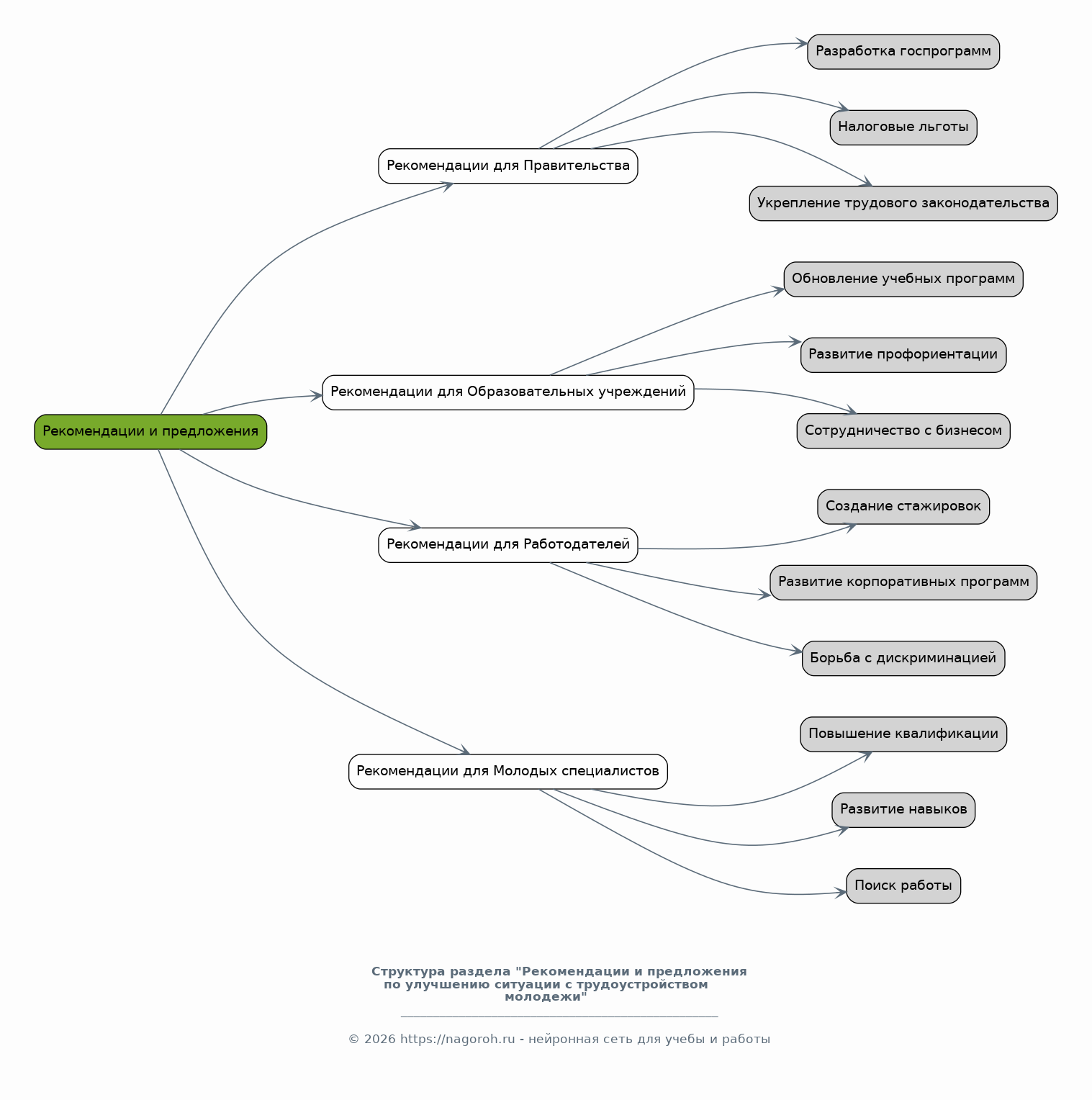
Рекомендации и предложения по улучшению ситуации с трудоустройством молодежи

Содержимое раздела

В этом разделе будут сформулированы конкретные рекомендации и предложения по улучшению ситуации с трудоустройством молодежи в России, основанные на результатах проведенного анализа. Рекомендации будут направлены на различные заинтересованные стороны, такие как правительство, образовательные учреждения, работодатели и сами молодые специалисты. Предложения будут включать в себя меры по совершенствованию образовательных программ, развитию профориентации и профессиональной подготовки, а также программы поддержки молодых предпринимателей. Особое внимание будет уделено рекомендациям по созданию более благоприятных условий труда, борьбе с дискриминацией и развитию гибких форм занятости.

Заключение

Содержимое раздела

В заключении будут подведены итоги проведенного исследования, обобщены основные выводы и подтверждены главные тезисы доклада. Будет подчеркнута важность решения проблем трудоустройства молодежи для обеспечения экономического роста и социальной стабильности в России. Будут сформулированы основные направления дальнейших исследований, а также обозначены перспективы развития рынка труда для молодых специалистов. Заключение позволит оценить вклад исследования в понимание текущей ситуации и выработку эффективных стратегий поддержки молодежи.

Список литературы

Содержимое раздела

В данном разделе будет представлен список использованной литературы, включающий научные статьи, монографии, статистические данные, аналитические отчеты и другие источники, использованные при подготовке доклада. Список будет составлен в соответствии с требованиями к оформлению научных работ, с указанием авторов, названий, изданий, годов публикации и других релевантных данных. Список литературы позволит читателям ознакомиться с источниками, на которых основывается исследование, а также углубить свои знания по данной теме.

Получи Такой Доклад

До 90% уникальность
Готовый файл Word
Оформление по ГОСТ
Список источников по ГОСТ
Таблицы и схемы
Презентация

Создать Доклад на любую тему за 5 минут

Создать

#5471844