Нейросеть

Анализ Профессий, Связанных с Черчением: Востребованность на Рынке Труда и Перспективы Развития (Доклад)

Нейросеть для создания доклада Гарантия уникальности Строго по ГОСТу Высочайшее качество Поддержка 24/7

Данный доклад посвящен исследованию профессиональных областей, тесно связанных с навыками черчения, и анализу их текущей востребованности на рынке труда. В рамках работы будет рассмотрен широкий спектр профессий, требующих знания и умения в области графического представления информации, от традиционных инженерных дисциплин до современных сфер, таких как информационное моделирование зданий (BIM) и графический дизайн. Основной упор будет сделан на оценку текущего спроса на специалистов в этих областях, а также на прогнозирование перспектив развития этих профессий с учетом технологических изменений и тенденций в экономике. Проведенный анализ позволит выявить наиболее перспективные направления для профессионального роста и предоставит ценную информацию для студентов, планирующих свою карьеру.

Идея:

Цель данного исследования — предоставить комплексный обзор профессий, связанных с черчением, и оценить их актуальность на современном рынке труда. Работа направлена на выявление ключевых навыков и компетенций, необходимых для успешной карьеры в этих областях, а также на анализ факторов, влияющих на востребованность специалистов.

Актуальность:

Актуальность исследования обусловлена необходимостью понимания текущих трендов на рынке труда и ориентацией студентов и специалистов в области профессий, требующих навыков черчения. В эпоху цифровизации и автоматизации важно понимать, какие профессии останутся востребованными и какие навыки будут критически важны для успешной карьеры. Данный анализ позволит сформировать обоснованные выводы о перспективах развития профессий, связанных с черчением, и предоставит информацию для принятия взвешенных профессиональных решений.

Оглавление:

Введение

Обзор Профессий, Связанных с Черчением

Ключевые Навыки и Компетенции

Анализ Востребованности на Рынке Труда

Технологические Тенденции и Их Влияние

Образование и Профессиональное Развитие

Перспективы и Прогнозы

Заключение

Список литературы

Наименование образовательного учреждения

Доклад

на тему

Анализ Профессий, Связанных с Черчением: Востребованность на Рынке Труда и Перспективы Развития

Выполнил: ФИО

Руководитель: ФИО

Содержание

  • Введение 1
  • Обзор Профессий, Связанных с Черчением 2
  • Ключевые Навыки и Компетенции 3
  • Анализ Востребованности на Рынке Труда 4
  • Технологические Тенденции и Их Влияние 5
  • Образование и Профессиональное Развитие 6
  • Перспективы и Прогнозы 7
  • Заключение 8
  • Список литературы 9

Введение

Содержимое раздела

Вводная часть доклада, представляющая собой общий обзор темы исследования и обоснование ее актуальности. Этот раздел объяснит, почему изучение профессий, связанных с черчением, важно в современном мире, особенно в контексте развития технологий. Будет представлен краткий обзор методологии исследования, включая используемые методы сбора и анализа данных, а также определены ключевые вопросы, на которые будет сделан акцент в дальнейших разделах. Это необходимо для формирования общего понимания темы и создания основы для последующего анализа и обсуждения. Введение также включает в себя краткий обзор структуры доклада.

Обзор Профессий, Связанных с Черчением

Содержимое раздела

В данном разделе будет представлен подробный обзор различных профессий, которые непосредственно связаны с навыками черчения. Будут рассмотрены такие области, как инженерное дело (строительство, машиностроение, электротехника), архитектурное проектирование, дизайн интерьера и ландшафта, а также другие смежные направления. Детально будут описаны основные обязанности и требуемые навыки для каждой профессии, включая знание соответствующих программ и инструментов CAD. Раздел также сравнит различные профессии с точки зрения карьерных перспектив и потенциального дохода, что поможет слушателям понять разнообразие возможностей.

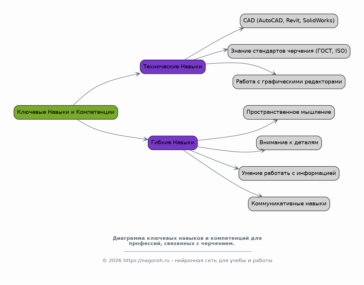
Ключевые Навыки и Компетенции

Содержимое раздела

Этот раздел посвящен анализу ключевых навыков и компетенций, необходимых для успешной работы в профессиях, связанных с черчением. Будет рассмотрен широкий спектр технических навыков, таких как знание программ CAD (AutoCAD, Revit, SolidWorks), владение стандартами черчения (ГОСТ, ISO), а также навыки работы с графическими редакторами. Помимо технических навыков, будут проанализированы и другие важные компетенции, такие как пространственное мышление, внимание к деталям, умение работать с информацией и коммуникативные навыки. Раздел акцентирует внимание на важности непрерывного обучения и адаптации к новым технологиям.

Анализ Востребованности на Рынке Труда

Содержимое раздела

В данном разделе будет проведен анализ текущей востребованности специалистов в области черчения на рынке труда. Будут рассмотрены факторы, влияющие на спрос на специалистов, такие как экономическая ситуация, развитие технологий и потребности различных отраслей. Будут проанализированы данные о вакансиях, зарплатах и условиях труда в разных регионах и странах. Особое внимание будет уделено профессиям, которые демонстрируют наибольшую востребованность, а также тенденциям изменения спроса на специалистов с навыками черчения. Это даст полное представление о ситуации на рынке труда.

Технологические Тенденции и Их Влияние

Содержимое раздела

Этот раздел посвящен анализу влияния технологических тенденций на профессии, связанные с черчением. Будут рассмотрены такие современные технологии, как BIM (Building Information Modeling), 3D-моделирование, автоматизация проектирования и использование искусственного интеллекта. Анализируется, как эти технологии меняют требования к специалистам и какие новые навыки становятся необходимыми. Также будет рассмотрено, какие профессии могут быть автоматизированы, а какие останутся востребованными несмотря на технологический прогресс. Раздел предоставит понимание будущих трендов в этой области.

Образование и Профессиональное Развитие

Содержимое раздела

В этом разделе будет представлена информация об образовании и профессиональном развитии специалистов в области черчения. Будут рассмотрены различные учебные заведения и образовательные программы, предлагающие подготовку в этой сфере. Обсуждены сертификационные программы и курсы повышения квалификации, которые могут помочь специалистам расширить свои навыки и знания. Также будут даны рекомендации по построению успешной карьеры, включая советы по выбору образовательных траекторий и развитию профессиональных компетенций, соответствующих требованиям рынка.

Перспективы и Прогнозы

Содержимое раздела

Раздел посвящен прогнозированию перспектив развития профессий, связанных с черчением, на ближайшие годы. Будут рассмотрены факторы, которые могут повлиять на востребованность специалистов, такие как рост строительной индустрии, развитие технологий и изменения в экономической ситуации. Будут представлены прогнозы по росту заработной платы, появлению новых профессий и изменению требований к специалистам. Также будут рассмотрены возможности для инноваций и развития в этой области, что поможет слушателям сориентироваться в постоянно меняющемся мире профессий.

Заключение

Содержимое раздела

В заключительной части доклада будут подведены итоги исследования и сформулированы основные выводы. Будет резюмирована информация о текущей востребованности профессий, связанных с черчением, и о перспективах их развития на рынке труда. Будут подчеркнуты ключевые навыки и компетенции, необходимые для успешной карьеры в этой области. Также будут даны рекомендации для студентов и специалистов, планирующих свою карьеру или стремящихся к профессиональному росту. Заключение позволит объединить все полученные данные и сделать окончательные выводы.

Список литературы

Содержимое раздела

Этот раздел содержит список использованных источников, включая книги, статьи, веб-сайты и другие материалы, на которые были сделаны ссылки в докладе. В списке будут указаны полные данные об источниках, такие как авторы, названия, издатели и даты публикации. Это позволит читателям проверить достоверность информации и получить более глубокое понимание темы. Список литературы будет организован в соответствии с принятыми академическими стандартами, обеспечивая прозрачность и целостность исследования.

Получи Такой Доклад

До 90% уникальность
Готовый файл Word
Оформление по ГОСТ
Список источников по ГОСТ
Таблицы и схемы
Презентация

Создать Доклад на любую тему за 5 минут

Создать

#5712805