Нейросеть

Анализ производства электрического оборудования в России: Экономические аспекты и актуальные тенденции (Доклад)

Нейросеть для создания доклада Гарантия уникальности Строго по ГОСТу Высочайшее качество Поддержка 24/7

Данный доклад представляет собой глубокий анализ текущего состояния и перспектив развития производства электрического оборудования в Российской Федерации. Исследование охватывает ключевые экономические показатели отрасли, включая объемы производства, динамику экспорта и импорта, а также инвестиционную активность. Особое внимание уделяется анализу влияния внешних факторов, таких как санкции и глобальные экономические тренды, на деятельность российских производителей. В заключение, предлагаются прогнозы и рекомендации для дальнейшего развития отрасли, учитывая ее значимость для национальной экономики.

Идея:

Цель данного доклада - предоставить всесторонний анализ текущего состояния и перспектив развития производства электрического оборудования в России. Это позволит выявить ключевые проблемы и возможности для роста, а также предложить рекомендации для повышения конкурентоспособности отрасли.

Актуальность:

Актуальность исследования обусловлена стратегической важностью отрасли электротехнического оборудования для обеспечения энергетической безопасности и технологического суверенитета России. Анализ тенденций развития позволит определить приоритетные направления государственной поддержки и инвестиций, способствуя устойчивому развитию экономики страны.

Оглавление:

Введение

Обзор российского рынка электрического оборудования: текущее состояние и динамика

Экономический анализ производства электрического оборудования

Анализ экспортно-импортных операций в отрасли

Технологические тренды и инновации в производстве

Государственное регулирование и поддержка отрасли

Проблемы и перспективы развития отрасли

Заключение

Список литературы

Наименование образовательного учреждения

Доклад

на тему

Анализ производства электрического оборудования в России: Экономические аспекты и актуальные тенденции

Выполнил: ФИО

Руководитель: ФИО

Содержание

  • Введение 1
  • Обзор российского рынка электрического оборудования: текущее состояние и динамика 2
  • Экономический анализ производства электрического оборудования 3
  • Анализ экспортно-импортных операций в отрасли 4
  • Технологические тренды и инновации в производстве 5
  • Государственное регулирование и поддержка отрасли 6
  • Проблемы и перспективы развития отрасли 7
  • Заключение 8
  • Список литературы 9

Введение

Содержимое раздела

В вводной части доклада будет представлен обзор текущего состояния отрасли производства электрического оборудования в России. Будут обозначены основные цели и задачи исследования, а также его методология и структура. Рассмотрение значимости данной отрасли для экономики страны, ее роль в обеспечении энергетической независимости и технологического развития, а также выявление ключевых проблем и перспектив, требующих детального анализа. Это позволит сформировать представление о предмете исследования и его значимости.

Обзор российского рынка электрического оборудования: текущее состояние и динамика

Содержимое раздела

В данном разделе будет проведен детальный анализ текущего состояния российского рынка электрического оборудования. Рассмотрение объемов производства, динамики продаж и основных рыночных игроков. Анализ структуры рынка, включая сегменты производства и потребления электротехнической продукции. Изучение основных тенденций и изменений на рынке, а также факторов, влияющих на его развитие, таких как государственное регулирование, технологические инновации и внешнеэкономические условия. Это позволит оценить текущую ситуацию и выявить перспективы роста.

Экономический анализ производства электрического оборудования

Содержимое раздела

В этом разделе будет проведен углубленный экономический анализ производства электрического оборудования в России. Анализ ключевых экономических показателей, таких как объем производства, выручка, прибыль и рентабельность. Выявление основных экономических факторов, влияющих на деятельность предприятий отрасли, включая затраты на сырье, трудовые ресурсы и энергоресурсы. Оценка влияния государственных мер поддержки и регулирования на экономическую эффективность производства. Изучение инвестиционной активности и ее влияния на развитие отрасли.

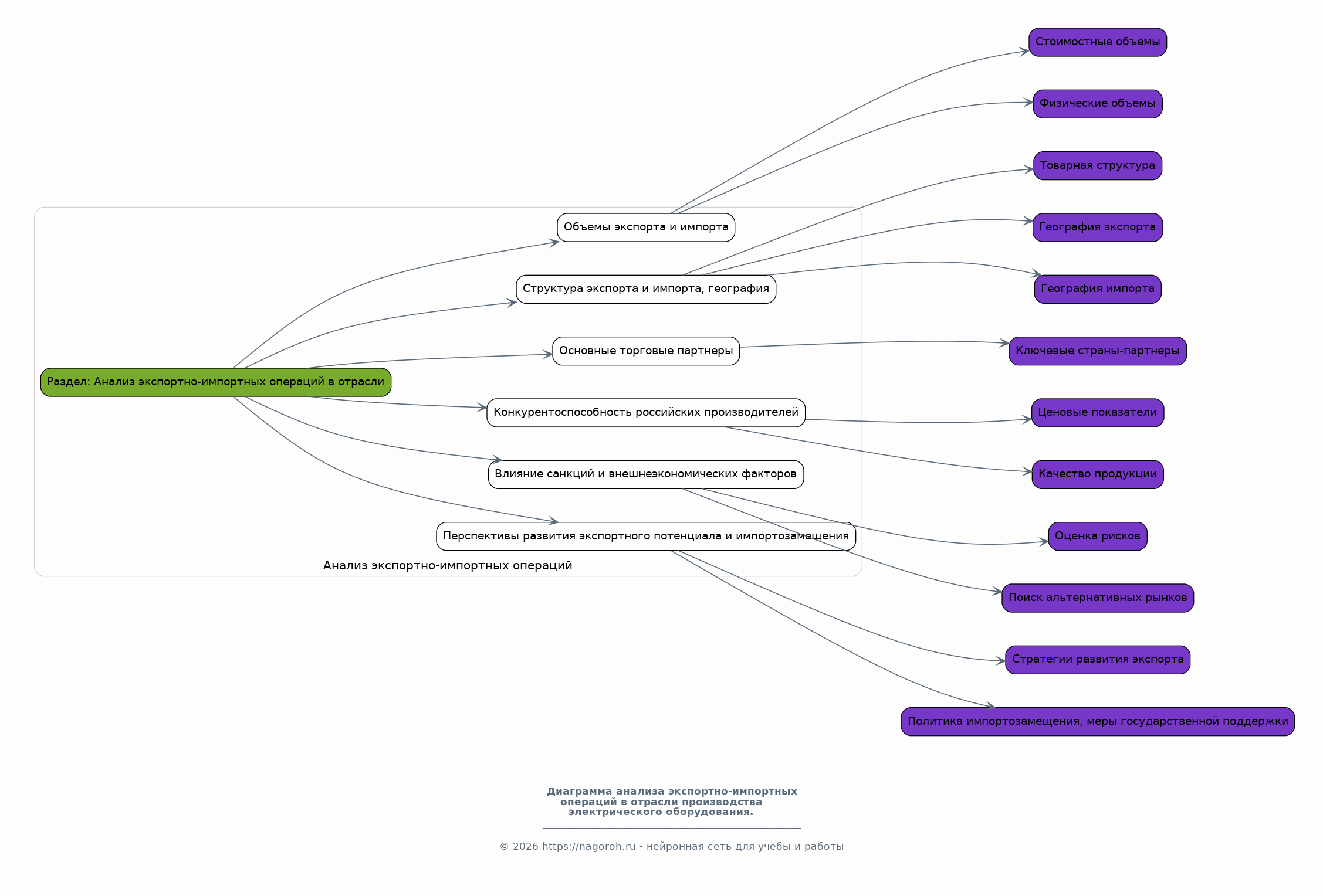
Анализ экспортно-импортных операций в отрасли

Содержимое раздела

Раздел посвящен анализу экспортно-импортных операций в области производства электрического оборудования. Будут рассмотрены объемы экспорта и импорта продукции, их структура и география. Анализ основных торговых партнеров России в данной отрасли, а также оценка конкурентоспособности российских производителей на мировом рынке. Изучение влияния санкций и других внешнеэкономических факторов на экспортно-импортные операции. Оценка перспектив развития экспортного потенциала отрасли и возможностей для импортозамещения.

Технологические тренды и инновации в производстве

Содержимое раздела

В данном разделе будет рассмотрено влияние технологических трендов и инноваций на развитие производства электрического оборудования. Анализ основных технологических направлений, таких как автоматизация производства, цифровизация и внедрение новых материалов. Изучение роли инноваций в повышении эффективности производства, снижении издержек и улучшении качества продукции. Оценка влияния технологических изменений на конкурентоспособность российских производителей. Выявление перспективных направлений для технологического развития отрасли.

Государственное регулирование и поддержка отрасли

Содержимое раздела

В этом разделе будет проведен анализ государственного регулирования и мер поддержки отрасли производства электрического оборудования. Будут рассмотрены основные инструменты государственной политики, такие как налоговые льготы, субсидии и программы поддержки экспорта. Оценка эффективности этих мер и их влияния на развитие отрасли. Анализ роли государственных закупок и регулирования стандартов качества. Выявление проблем и предложение рекомендаций по совершенствованию государственной политики.

Проблемы и перспективы развития отрасли

Содержимое раздела

Раздел будет посвящен выявлению основных проблем и перспектив развития отрасли производства электрического оборудования в России. Анализ ключевых вызовов, стоящих перед российскими производителями, таких как конкуренция со стороны зарубежных компаний, нехватка квалифицированных кадров и устаревшая технологическая база. Выявление возможностей для роста и развития, таких как расширение экспортного потенциала, внедрение инноваций и развитие импортозамещения. Разработка рекомендаций по преодолению проблем и реализации перспектив развития.

Заключение

Содержимое раздела

В заключительной части доклада будут обобщены основные выводы, полученные в ходе исследования. Будет представлена общая оценка текущего состояния и перспектив развития отрасли производства электрического оборудования в России. Будут сформулированы ключевые рекомендации для повышения конкурентоспособности российских производителей и обеспечения устойчивого развития отрасли. Подчеркнута важность данной отрасли для экономики страны и предложены направления дальнейших исследований.

Список литературы

Содержимое раздела

В данном разделе будет представлен список использованных источников, включая научные статьи, статистические данные, аналитические обзоры и нормативные документы. Список будет составлен в соответствии с общепринятыми стандартами оформления библиографических ссылок. Он включает только те источники, которые были непосредственно использованы при написании доклада и подтверждают достоверность представленной информации.

Получи Такой Доклад

До 90% уникальность
Готовый файл Word
Оформление по ГОСТ
Список источников по ГОСТ
Таблицы и схемы
Презентация

Создать Доклад на любую тему за 5 минут

Создать

#5468905