Нейросеть

Анализ Тренда Роста Геополитической Напряженности и Военной Эскалации: Оценка Угроз и Рисков для Российской Федерации (Доклад)

Нейросеть для создания доклада Гарантия уникальности Строго по ГОСТу Высочайшее качество Поддержка 24/7

Данный доклад посвящен всестороннему исследованию тенденции роста геополитической напряженности и военной эскалации в современном мире, с акцентом на потенциальные угрозы и риски для России. В рамках исследования будет проведен анализ ключевых факторов, способствующих эскалации, включая политические, экономические и военные аспекты. Особое внимание уделяется оценке влияния этих трендов на национальную безопасность, экономику и международное положение Российской Федерации, а также разработке рекомендаций по смягчению негативных последствий. Исследование завершается формулировкой выводов и предложений по обеспечению устойчивости и безопасности России в условиях нарастающей геополитической нестабильности.

Идея:

Основная идея доклада заключается в проведении комплексного анализа динамики геополитической напряженности и ее влияния на Российскую Федерацию. Цель состоит в определении ключевых вызовов и разработке стратегий для минимизации рисков, связанных с эскалацией.

Актуальность:

Актуальность исследования обусловлена усилением геополитической турбулентности и ростом военной активности в различных регионах мира, что непосредственно затрагивает интересы России. Понимание этих тенденций и их потенциального воздействия на национальную безопасность является критически важным для принятия обоснованных решений в области внешней политики и обороны.

Оглавление:

Введение

Факторы, способствующие росту геополитической напряженности

Анализ военной эскалации в ключевых регионах мира

Влияние на национальную безопасность Российской Федерации

Экономические последствия геополитической нестабильности

Роль России в урегулировании конфликтов и поддержании стабильности

Стратегии смягчения рисков и обеспечения безопасности

Заключение

Список литературы

Наименование образовательного учреждения

Доклад

на тему

Анализ Тренда Роста Геополитической Напряженности и Военной Эскалации: Оценка Угроз и Рисков для Российской Федерации

Выполнил: ФИО

Руководитель: ФИО

Содержание

  • Введение 1
  • Факторы, способствующие росту геополитической напряженности 2
  • Анализ военной эскалации в ключевых регионах мира 3
  • Влияние на национальную безопасность Российской Федерации 4
  • Экономические последствия геополитической нестабильности 5
  • Роль России в урегулировании конфликтов и поддержании стабильности 6
  • Стратегии смягчения рисков и обеспечения безопасности 7
  • Заключение 8
  • Список литературы 9

Введение

Содержимое раздела

Вводная часть доклада, устанавливающая контекст исследования и определяющая его цели и задачи. В данном разделе будет представлена общая картина современной геополитической ситуации, включая основные факторы, влияющие на рост напряженности и военную эскалацию. Будут обозначены ключевые регионы и субъекты, вовлеченные в эти процессы, а также обоснована актуальность темы для Российской Федерации. Также будет кратко изложен подход к исследованию и структура доклада, чтобы читатель мог ориентироваться в представленном материале.

Факторы, способствующие росту геополитической напряженности

Содержимое раздела

Данный раздел посвящен детальному анализу ключевых факторов, приводящих к увеличению геополитической напряженности в мире. Будут рассмотрены политические факторы, такие как столкновение интересов ведущих мировых держав, неэффективность международных институтов и рост национализма. Экономические факторы, включая борьбу за ресурсы и торговые войны, также будут проанализированы. Кроме того, будут изучены военные факторы, такие как наращивание вооружений, военные конфликты и киберугрозы, которые усиливают напряженность и создают новые вызовы.

Анализ военной эскалации в ключевых регионах мира

Содержимое раздела

В этом разделе будет представлен подробный анализ военных конфликтов и эскалации в различных регионах мира, таких как Восточная Европа, Ближний Восток и Азиатско-Тихоокеанский регион. Будет проведена оценка масштабов военных действий, вовлеченных сторон и их целей. Рассмотрены причины и последствия этих конфликтов, а также их влияние на глобальную безопасность. Особое внимание будет уделено роли внешних сил и их влиянию на динамику эскалации, а также угрозам для России в контексте этих региональных конфликтов.

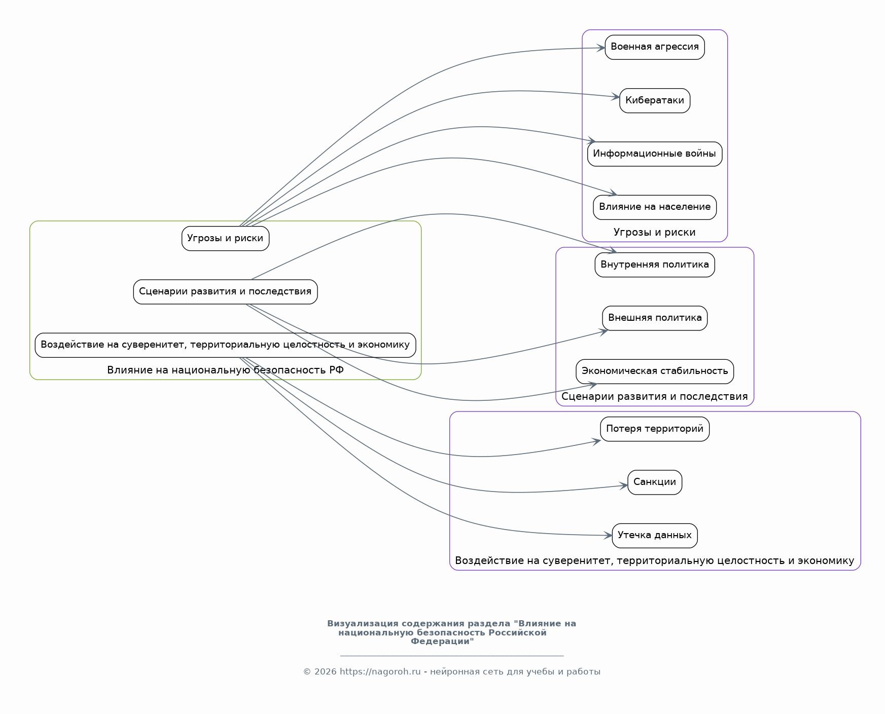
Влияние на национальную безопасность Российской Федерации

Содержимое раздела

Раздел, посвященный оценке воздействия роста геополитической напряженности и военной эскалации на национальную безопасность Российской Федерации. Будут проанализированы прямые и косвенные угрозы для России, включая риски военной агрессии, кибератак и информационных войн. Особое внимание уделено влиянию на суверенитет, территориальную целостность и экономическую стабильность страны. Будут рассмотрены возможные сценарии развития событий и их последствия для внутренней и внешней политики России, а также для ее граждан.

Экономические последствия геополитической нестабильности

Содержимое раздела

В данном разделе будет проведен анализ экономических последствий роста геополитической напряженности и военных конфликтов для России. Будут рассмотрены влияние санкций, торговых ограничений и нестабильности на мировых рынках на российскую экономику. Особое внимание будет уделено влиянию на отрасли промышленности, энергетику и финансовую систему. Проанализированы возможности и вызовы, связанные с изменением геополитического ландшафта, а также стратегии адаптации к новым экономическим реалиям и методы защиты от негативных последствий.

Роль России в урегулировании конфликтов и поддержании стабильности

Содержимое раздела

Этот раздел посвящен анализу роли Российской Федерации в урегулировании конфликтов и поддержании стабильности в различных регионах мира. Будут рассмотрены дипломатические усилия, участие в международных организациях и военные операции, направленные на предотвращение и разрешение конфликтов. Проанализированы успехи и неудачи в миротворческих миссиях, а также вызовы, с которыми сталкивается Россия в этой области. Особое внимание будет уделено стратегии взаимодействия с другими странами и международными партнерами.

Стратегии смягчения рисков и обеспечения безопасности

Содержимое раздела

Раздел, посвященный разработке стратегий и рекомендаций по смягчению рисков, возникающих в результате роста геополитической напряженности и военной эскалации. Будут предложены конкретные меры для укрепления обороноспособности, повышения экономической устойчивости и развития дипломатических усилий. Рассмотрены стратегии защиты от киберугроз, информационных атак и других форм гибридной войны. Особое внимание уделено необходимости сотрудничества с другими странами и международными организациями для обеспечения безопасности.

Заключение

Содержимое раздела

В заключительной части доклада будут представлены основные выводы, полученные в ходе исследования, и обобщены ключевые результаты. Будет дана оценка текущей геополитической ситуации и ее влияния на Россию, а также сформулированы рекомендации для политиков и экспертов. Подчеркнута необходимость дальнейших исследований и анализа в области геополитики и безопасности. Будут предложены пути повышения устойчивости к рискам и обеспечения долгосрочной безопасности Российской Федерации в условиях возрастающей геополитической нестабильности.

Список литературы

Содержимое раздела

В данном разделе представлен список использованной литературы, включая научные статьи, книги, доклады международных организаций и другие источники, использованные в процессе исследования. Список организован в соответствии с принятыми академическими стандартами, чтобы обеспечить полную и точную информацию об источниках. Включены как русскоязычные, так и иностранные источники, что позволяет всесторонне охватить рассматриваемую проблематику. Цель - предоставить читателю возможность ознакомиться с основными источниками, использованными при написании доклада.

Получи Такой Доклад

До 90% уникальность
Готовый файл Word
Оформление по ГОСТ
Список источников по ГОСТ
Таблицы и схемы
Презентация

Создать Доклад на любую тему за 5 минут

Создать

#6092555