Нейросеть

Анна Ахматова: Трагизм судьбы и поэтика утрат в лирике Серебряного века (Доклад)

Нейросеть для создания доклада Гарантия уникальности Строго по ГОСТу Высочайшее качество Поддержка 24/7

Данный доклад посвящен творчеству выдающейся русской поэтессы Анны Ахматовой, рассматривая основные этапы ее жизни и поэтического пути в контексте исторических событий XX века. Исследование сосредоточено на анализе доминирующих мотивов скорби, утраты, одиночества и любви в ее произведениях, выявляя их связь с личными переживаниями и эпохальными потрясениями. Особое внимание уделено эволюции поэтического стиля Ахматовой, от ранних интимных стихов до масштабных эпических полотен, отражающих дух времени и трагедию народа. Анализируются основные сборники, такие как "Вечер", "Четки", "Белая стая", "Anno Domini", "Реквием", выявляя изменение тематики и поэтических средств выразительности.

Идея:

Цель доклада – всесторонне изучить поэтическое наследие Анны Ахматовой, раскрывая глубину ее лирического таланта и его связь с трагическими событиями русской истории. Представленный анализ позволит глубже понять мироощущение Ахматовой и оценить ее вклад в русскую литературу XX века.

Актуальность:

Творчество Анны Ахматовой актуально и сегодня, поскольку поднимает вневременные темы, связанные с человеческими страданиями, любовью и памятью. Ее поэзия продолжает восхищать читателей своей искренностью, глубиной и мастерством, оставаясь важной частью культурного наследия. Анализ ее стихов способствует пониманию сложных исторических периодов и ценности человеческой жизни.

Оглавление:

Введение

Жизненный путь и формирование личности Анны Ахматовой

Основные темы и мотивы лирики Ахматовой

Любовная лирика Ахматовой: трагедия и страсть

Тема родины и трагедия народа в творчестве Ахматовой

Поэтика Ахматовой: стиль, образы и художественные средства

Ахматова и Серебряный век: контекст и влияние

Заключение

Список литературы

Наименование образовательного учреждения

Доклад

на тему

Анна Ахматова: Трагизм судьбы и поэтика утрат в лирике Серебряного века

Выполнил: ФИО

Руководитель: ФИО

Содержание

  • Введение 1
  • Жизненный путь и формирование личности Анны Ахматовой 2
  • Основные темы и мотивы лирики Ахматовой 3
  • Любовная лирика Ахматовой: трагедия и страсть 4
  • Тема родины и трагедия народа в творчестве Ахматовой 5
  • Поэтика Ахматовой: стиль, образы и художественные средства 6
  • Ахматова и Серебряный век: контекст и влияние 7
  • Заключение 8
  • Список литературы 9

Введение

Содержимое раздела

Вводная часть доклада, определяющая актуальность и значимость изучения творчества Анны Ахматовой. Данный раздел обосновывает выбор темы, формулирует цели и задачи исследования, определяет методологическую основу анализа поэтических текстов и кратко обозначает структуру доклада. Акцентируется внимание на влиянии личности Ахматовой и ее места в истории русской литературы Серебряного века, а также на особенностях её поэтического стиля и его влиянии на последующие поколения поэтов. Также раскрывается ключевая роль Ахматовой в культурном контексте.

Жизненный путь и формирование личности Анны Ахматовой

Содержимое раздела

Этот раздел рассматривает основные этапы биографии Анны Ахматовой, начиная с ее детства и юности, уделяя особое внимание формированию ее личности и мировоззрения под влиянием семьи, окружения и исторических событий. Анализируются факторы, повлиявшие на становление Ахматовой как поэта, такие как ее образование, первые литературные опыты и знакомство с представителями Серебряного века. Раскрываются ключевые моменты в жизни Ахматовой, отразившиеся в ее поэзии, включая утраты, любовь, дружбу и вынужденную эмиграцию.

Основные темы и мотивы лирики Ахматовой

Содержимое раздела

В данном пункте осуществляется детальный анализ основных тем и мотивов, пронизывающих творчество Анны Ахматовой, таких как любовь, смерть, память, одиночество, Родина и трагедия. Рассматривается эволюция этих мотивов на протяжении ее поэтического пути, от ранних интимных стихов до более поздних эпических произведений. Анализируются конкретные примеры из ее стихотворений, выявляется их связь с личными переживаниями Ахматовой и историческим контекстом, в котором она жила и творила. Особое внимание уделяется поэтике утрат.

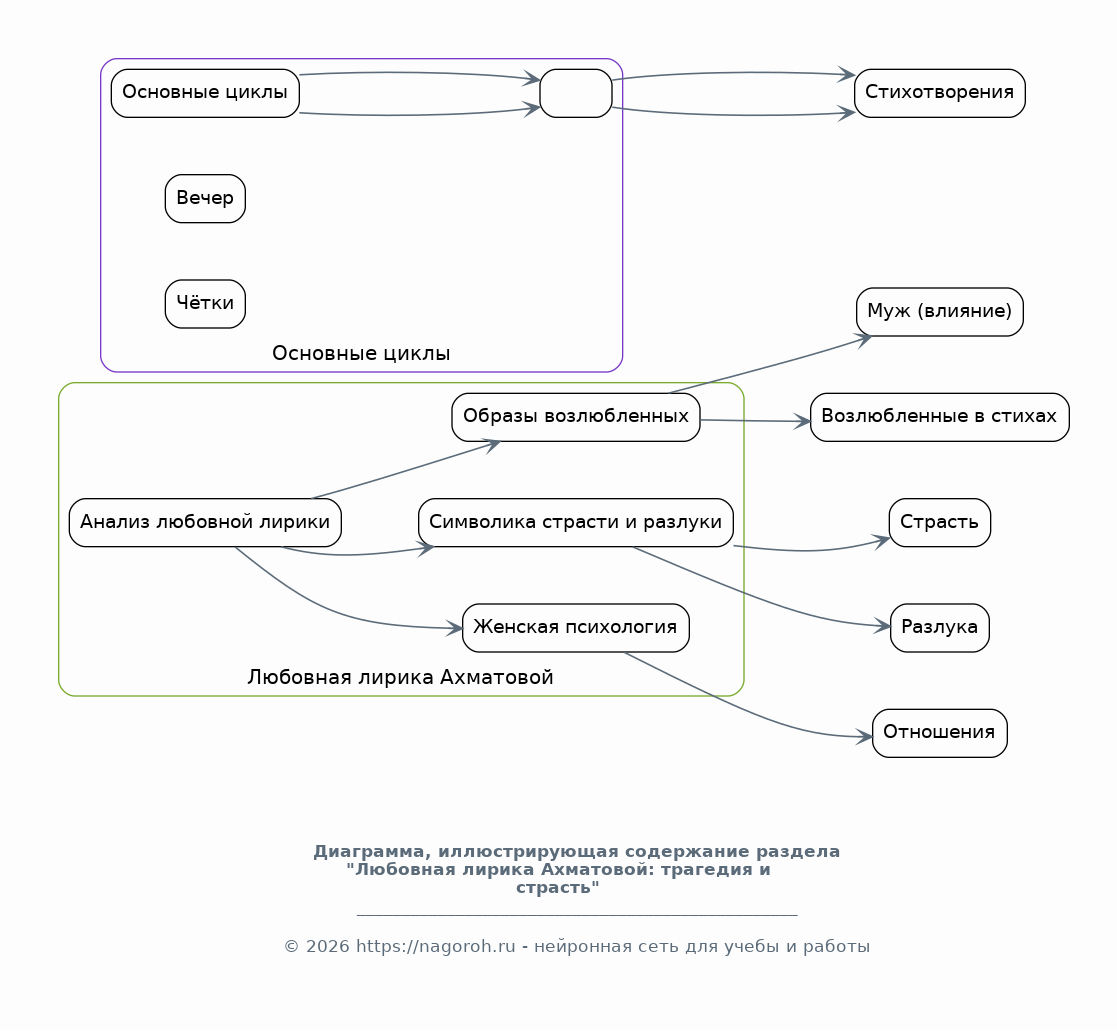
Любовная лирика Ахматовой: трагедия и страсть

Содержимое раздела

Этот раздел фокусируется на анализе любовной лирики Анны Ахматовой, рассматривая ее как отражение сложных человеческих отношений, переживаний и трагических моментов. Исследуются образы возлюбленных, символика страсти и разлуки, а также особенности изображения женской психологии в ее стихах. Анализируются основные циклы любовной лирики, выявляется их связь с конкретными событиями в жизни Ахматовой и исследуется развитие ее поэтического стиля в рамках этой темы. Отдельное внимание уделяется образу "мужа" и его влиянию на поэзию.

Тема родины и трагедия народа в творчестве Ахматовой

Содержимое раздела

В данном разделе рассматривается отражение темы родины и трагедии народа в творчестве Анны Ахматовой, особенно в контексте исторических событий XX века, таких как революция, гражданская война и сталинские репрессии. Анализируются произведения, посвященные этой теме, такие как "Реквием" и другие стихотворения, в которых Ахматова выражает боль и страдания народа. Исследуется роль Ахматовой как поэта-гражданина, ее позиция и влияние ее произведений на современников. Также рассматривается патриотическая составляющая её творчества.

Поэтика Ахматовой: стиль, образы и художественные средства

Содержимое раздела

Этот пункт посвящен анализу поэтики Анны Ахматовой, включая ее стиль, образы и художественные средства выразительности. Исследуются особенности ее языка, ритма, рифмы, а также использование метафор, символов и аллегорий. Рассматривается эволюция ее поэтического стиля на протяжении творческого пути, изменение интонации от интимной лирики до эпического повествования. Анализируется влияние других поэтов и литературных течений на формирование ее поэтической манеры, выделяются узнаваемые черты.

Ахматова и Серебряный век: контекст и влияние

Содержимое раздела

Раздел посвящен анализу творчества Анны Ахматовой в контексте Серебряного века, рассматривая ее взаимодействие с другими представителями этого литературного периода. Исследуется ее роль в литературных кругах, влияние на нее поэтов-современников и ее вклад в развитие русской поэзии. Анализируются ее отношения с Гумилевым, Мандельштамом, Цветаевой и другими поэтами, выявляются особенности их творческих взаимоотношений и взаимовлияния. Рассматривается место Ахматовой в культурном пространстве эпохи.

Заключение

Содержимое раздела

В заключительной части доклада подводятся итоги исследования творчества Анны Ахматовой, обобщаются основные выводы и подчеркивается значимость ее поэтического наследия. Оценивается вклад Ахматовой в русскую литературу, ее влияние на последующие поколения поэтов и значение ее творчества в контексте мировой культуры. Подчеркивается глубина и актуальность ее поэзии, ее способность отражать как личные переживания, так и трагические события XX века. Обосновывается важность изучения ее наследия.

Список литературы

Содержимое раздела

В данном разделе представлен список использованной литературы, включающий основные работы Анны Ахматовой, критические статьи и монографии, посвященные ее творчеству, а также исследования, затрагивающие контекст эпохи и литературные влияния. Список составлен в соответствии с требованиями к оформлению научных работ, с указанием авторов, названий, издательств и годов публикации. Литература включает в себя как основные источники, так и дополнительные материалы, использованные при написании доклада. Указаны все важные работы.

Получи Такой Доклад

До 90% уникальность
Готовый файл Word
Оформление по ГОСТ
Список источников по ГОСТ
Таблицы и схемы
Презентация

Создать Доклад на любую тему за 5 минут

Создать

#5620030