Нейросеть

Антропогенные и техногенные информационные уязвимости: Анализ, классификация и стратегии предотвращения угроз (Доклад)

Нейросеть для создания доклада Гарантия уникальности Строго по ГОСТу Высочайшее качество Поддержка 24/7

Данный доклад посвящен комплексному исследованию антропогенных и техногенных информационных уязвимостей, рассматривая их влияние на современные информационные системы и общества в целом. Мы анализируем различные типы уязвимостей, включая ошибки проектирования, человеческий фактор, вредоносное программное обеспечение и технологические сбои. В работе предлагается классификация уязвимостей по различным критериям, чтобы упростить понимание их природы и масштаба. Основное внимание уделяется разработке и обсуждению стратегий предотвращения и смягчения рисков, направленных на повышение информационной безопасности и устойчивости систем. Эта работа призвана предоставить ценные инструменты и знания для специалистов в области информационной безопасности и широкой аудитории.

Идея:

Исследование направлено на выявление ключевых антропогенных и техногенных уязвимостей, которые влияют на информационные системы, а также на разработку стратегий для их эффективного предотвращения. Целью является предоставление всестороннего анализа проблемы и выработка практических рекомендаций для повышения информационной безопасности.

Актуальность:

Актуальность исследования обусловлена постоянным ростом киберугроз и необходимостью защиты критической инфраструктуры, данных и частной жизни пользователей. Понимание и устранение антропогенных и техногенных уязвимостей становится критически важным для обеспечения устойчивости и безопасности в цифровую эпоху.

Оглавление:

Введение

Классификация и анализ антропогенных уязвимостей

Анализ техногенных уязвимостей: причины и последствия

Влияние уязвимостей на информационную безопасность

Методы обнаружения и анализа уязвимостей

Стратегии предотвращения и смягчения рисков

Практические рекомендации по обеспечению безопасности

Список литературы

Наименование образовательного учреждения

Доклад

на тему

Антропогенные и техногенные информационные уязвимости: Анализ, классификация и стратегии предотвращения угроз

Выполнил: ФИО

Руководитель: ФИО

Содержание

  • Введение 1
  • Классификация и анализ антропогенных уязвимостей 2
  • Анализ техногенных уязвимостей: причины и последствия 3
  • Влияние уязвимостей на информационную безопасность 4
  • Методы обнаружения и анализа уязвимостей 5
  • Стратегии предотвращения и смягчения рисков 6
  • Практические рекомендации по обеспечению безопасности 7
  • Список литературы 8

Введение

Содержимое раздела

Введение в проблематику антропогенных и техногенных информационных уязвимостей. Этот раздел представляет собой общий обзор основных видов уязвимостей, которые возникают в современных информационных системах, включая ошибки проектирования, человеческий фактор, программные ошибки и техногенные катастрофы. Описывается значимость проблемы в контексте текущих угроз в киберпространстве и потребность в разработке эффективных стратегий защиты информационных ресурсов и критической инфраструктуры. Рассматриваются цели и задачи исследования, что позволит читателям понять основные направления работы.

Классификация и анализ антропогенных уязвимостей

Содержимое раздела

В этом разделе будет представлен подробный анализ антропогенных уязвимостей, связанных с действиями или бездействием человека. Рассматриваются такие аспекты, как ошибки персонала, социальная инженерия, небрежность в обращении с данными и недостаточная осведомленность в вопросах безопасности. Анализируются конкретные примеры реальных инцидентов, произошедших из-за человеческого фактора. Предлагается классификация антропогенных уязвимостей по различным критериям, что поможет в выявлении и предотвращении потенциальных угроз. Рассматриваются методы оценки рисков, связанных с человеческим фактором.

Анализ техногенных уязвимостей: причины и последствия

Содержимое раздела

В данной главе акцентируется внимание на техногенных уязвимостях, обусловленных технологическими сбоями, ошибками в проектировании и производстве оборудования. Исследуются причины возникновения таких уязвимостей, включая аппаратные проблемы, сбои в программном обеспечении, дефекты в системах управления и последствия для различных информационных систем и критической инфраструктуры. Рассматриваются примеры реальных техногенных инцидентов и их влияние на безопасность данных и доступность сервисов. Предлагаются методы выявления и анализа техногенных уязвимостей.

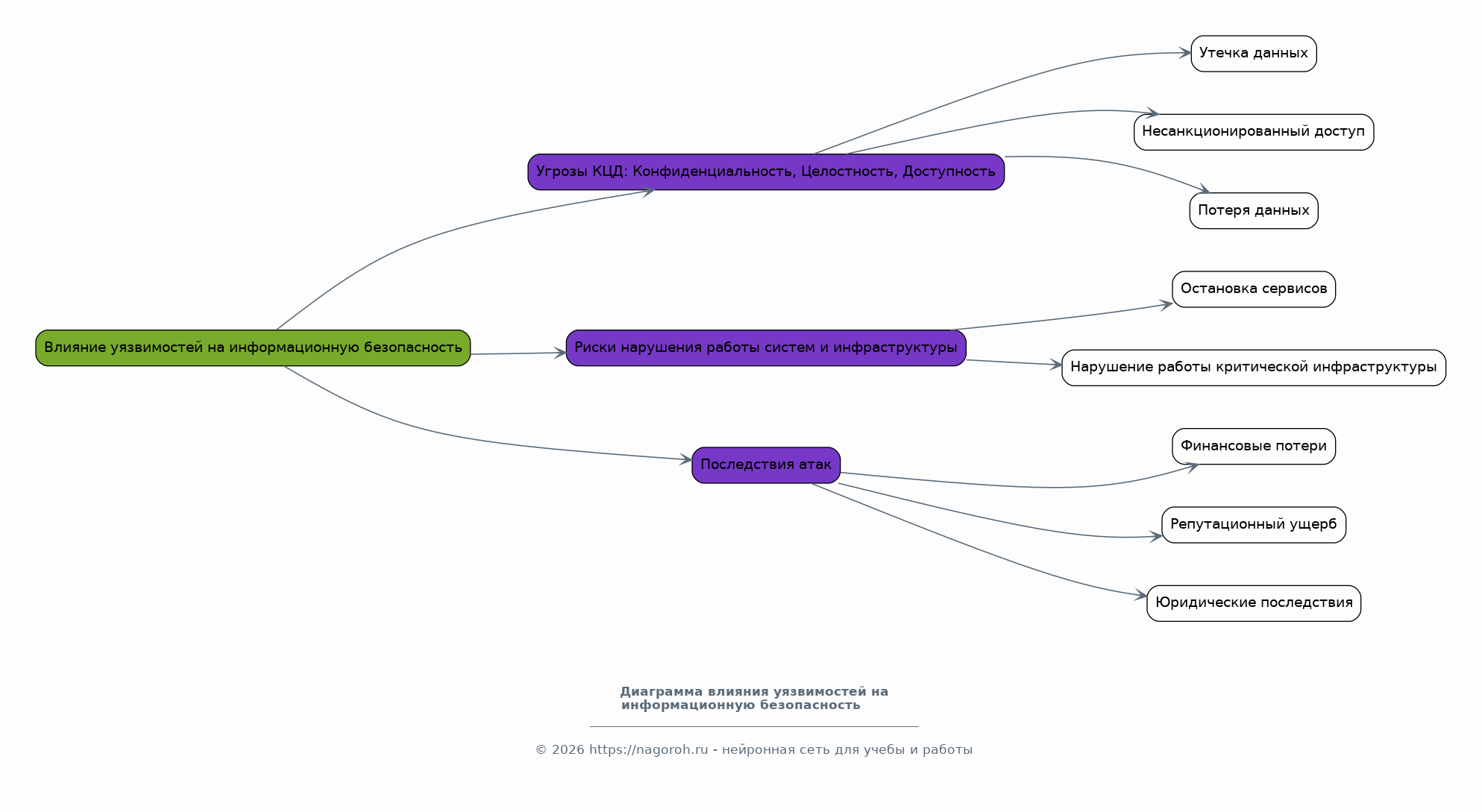
Влияние уязвимостей на информационную безопасность

Содержимое раздела

Этот раздел посвящен анализу влияния антропогенных и техногенных уязвимостей на различные аспекты информационной безопасности. Рассматриваются угрозы конфиденциальности, целостности и доступности данных, а также риски, связанные с нарушением работы информационных систем и критической инфраструктуры. Анализируются последствия успешных атак, основанных на использовании данных уязвимостей, включая финансовые потери, репутационный ущерб и юридические последствия. Обсуждаются методы оценки рисков и анализа угроз.

Методы обнаружения и анализа уязвимостей

Содержимое раздела

Рассматриваются различные методы обнаружения и анализа уязвимостей, применяемые для выявления слабых мест в информационных системах и сетях. Обсуждаются инструменты автоматизированного сканирования, методы ручного тестирования на проникновение (pen-testing), а также подходы к анализу исходного кода и архитектуры систем. Представлены лучшие практики и рекомендации по проведению тестирования на проникновение, включая этические аспекты и требования к отчетности. Анализируются различные методы анализа

Стратегии предотвращения и смягчения рисков

Содержимое раздела

Этот раздел посвящен разработке и обсуждению стратегий предотвращения и смягчения рисков, связанных с антропогенными и техногенными уязвимостями. Рассматриваются различные подходы, включая внедрение политик безопасности, обучение персонала, использование современных средств защиты (firewalls, IDS/IPS, антивирусное ПО), резервное копирование данных и планирование восстановления после сбоев. Обсуждаются лучшие практики защиты, такие как применение принципа наименьших привилегий, двухфакторная аутентификация, регулярное обновление ПО и аппаратных средств.

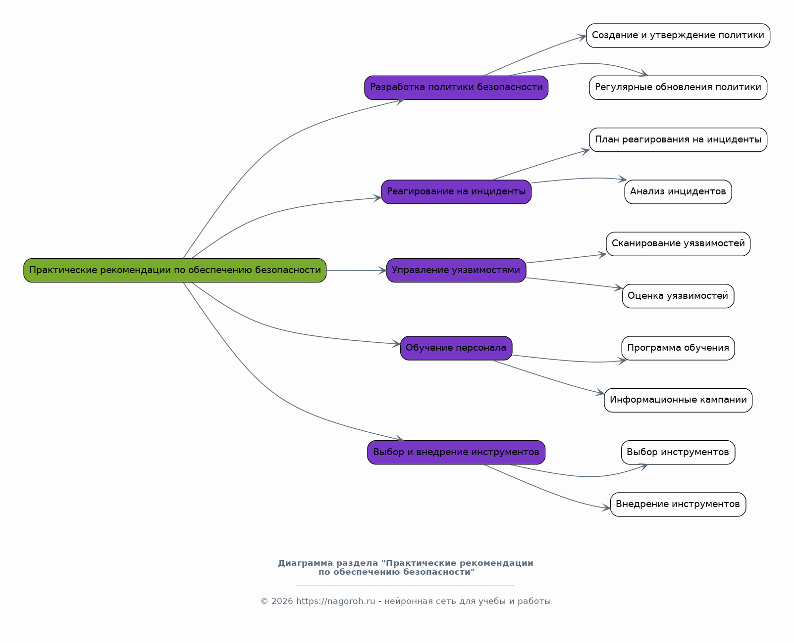
Практические рекомендации по обеспечению безопасности

Содержимое раздела

В этом разделе представлены практические рекомендации по обеспечению информационной безопасности, основанные на ранее рассмотренных методах и стратегиях. Обсуждаются конкретные шаги, которые могут предпринять организации для повышения уровня защиты, от создания политики безопасности до внедрения конкретных технических решений. Рассматриваются различные сценарии и примеры из практики, включая реагирование на инциденты, управление уязвимостями и обучение персонала. Предлагаются рекомендации по выбору и внедрению инструментов.

Список литературы

Содержимое раздела

В данном разделе представлен список использованной литературы, включающий научные статьи, книги, отчеты и другие источники, использованные при подготовке доклада. Составление списка литературы соответствует стандартам цитирования, обеспечивая полноту и точность представления использованных источников информации. Этот список позволяет читателю углубиться в интересующую его тему, обратившись к источникам. Приведены примеры различных форматов оформления литературы.

Получи Такой Доклад

До 90% уникальность
Готовый файл Word
Оформление по ГОСТ
Список источников по ГОСТ
Таблицы и схемы
Презентация

Создать Доклад на любую тему за 5 минут

Создать

#6147736