Нейросеть

Архитектурное наследие ингушей: анализ и интерпретация башенной культуры в контексте истории и современности (Доклад)

Нейросеть для создания доклада Гарантия уникальности Строго по ГОСТу Высочайшее качество Поддержка 24/7

Данный доклад представляет собой всестороннее исследование башенной культуры ингушей, рассматривая ее архитектурные особенности, историческое значение и культурное наследие. В работе анализируются различные типы башен, методы их строительства и символическое значение элементов декора. Особое внимание уделяется влиянию природной среды на формирование архитектурного стиля и его эволюцию со временем. Исследование предполагает критический анализ существующих научных подходов и представляет собой попытку целостного осмысления феномена башенной культуры ингушей.

Идея:

Цель доклада — раскрыть уникальность башенной культуры ингушей, рассматривая ее как важнейший элемент культурного наследия. Предполагается выявление взаимосвязей между архитектурой башен, социальными структурами и мировоззрением ингушского народа.

Актуальность:

Изучение башенной культуры ингушей актуально в контексте сохранения и популяризации культурного наследия народов России. Данный доклад способствует углублению знаний о истории и культуре Кавказа, а также повышает интерес к изучению архитектурных памятников.

Оглавление:

Введение

Исторический контекст формирования башенной культуры

Архитектурные типы и конструктивные особенности башен

Символика и сакральное значение башен

Влияние природной среды на архитектурный стиль

Башенная культура в контексте социокультурного развития ингушского народа

Современное состояние и перспективы сохранения башенной культуры

Список литературы

Наименование образовательного учреждения

Доклад

на тему

Архитектурное наследие ингушей: анализ и интерпретация башенной культуры в контексте истории и современности

Выполнил: ФИО

Руководитель: ФИО

Содержание

  • Введение 1
  • Исторический контекст формирования башенной культуры 2
  • Архитектурные типы и конструктивные особенности башен 3
  • Символика и сакральное значение башен 4
  • Влияние природной среды на архитектурный стиль 5
  • Башенная культура в контексте социокультурного развития ингушского народа 6
  • Современное состояние и перспективы сохранения башенной культуры 7
  • Список литературы 8

Введение

Содержимое раздела

Вводная часть доклада, представляющая предмет исследования — башенную культуру ингушей. Здесь будет обозначена актуальность темы, подчеркнута значимость сохранения культурного наследия и поставлены основные исследовательские вопросы. Описываются цели и задачи исследования, определяется методология, используемая для анализа архитектурных памятников, исторических источников и этнографических данных. Также будет представлен краткий обзор литературы по теме, что позволит читателю сформировать представление о существующем объеме знаний.

Исторический контекст формирования башенной культуры

Содержимое раздела

В данном разделе рассматривается исторический период, в течение которого происходило формирование башенной культуры ингушей. Анализируется влияние различных исторических факторов, таких как климат, географическое положение и социальные изменения. Исследуются этапы развития башенного строительства, начиная от ранних форм до более поздних образцов. Будут проанализированы археологические данные, письменные источники и устные предания, отражающие историю строительства башен и их роль в жизни ингушского общества.

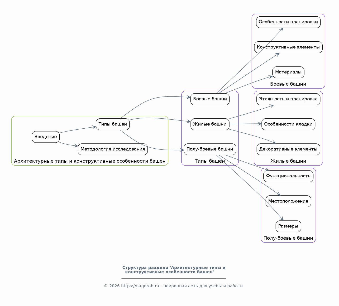
Архитектурные типы и конструктивные особенности башен

Содержимое раздела

Раздел посвящен детальному анализу различных типов башен, встречающихся в ингушской архитектуре. Рассматриваются их конструктивные особенности, строительные материалы и методы, используемые при возведении. Будут изучаться планировка башен, их функциональное назначение и элементы декора. Особое внимание уделяется инженерным решениям, обеспечивающим устойчивость построек в сложных горных условиях. Анализируются особенности кладки, используемые строительные материалы и способы создания кровли.

Символика и сакральное значение башен

Содержимое раздела

В этой части доклада анализируется символическое значение башен в культуре ингушей. Исследуется связь между архитектурными формами и мировоззрением народа. Раскрываются сакральные аспекты, связанные с башнями, включая их роль в религиозных обрядах и традиционных верованиях. Изучаются элементы декора, орнаменты и знаки, используемые при строительстве башен, и их интерпретация. Также будет проанализировано, как башни отражали социальную структуру и систему ценностей ингушей.

Влияние природной среды на архитектурный стиль

Содержимое раздела

Раздел посвящен влиянию природной среды на формирование архитектурного стиля башен. Анализируется, как климатические условия, доступность строительных материалов и особенности ландшафта повлияли на конструкцию и внешний вид башен. Рассматривается адаптация архитектурных решений к горному рельефу и природным условиям. Оценивается влияние природных факторов на выбор строительных материалов и технологий. Будет проанализирована устойчивость башен к землетрясениям и другим природным явлениям.

Башенная культура в контексте социокультурного развития ингушского народа

Содержимое раздела

В данном разделе рассматривается роль башенной культуры в социокультурном развитии ингушского народа. Анализируется связь между архитектурой башен и социальными структурами, включая клановую организацию и систему управления. Изучается влияние башен на формирование идентичности ингушей и их культурных традиций. Рассматривается роль башен в защите территории и обеспечении безопасности. Анализируется трансформация башенной культуры в современный период.

Современное состояние и перспективы сохранения башенной культуры

Содержимое раздела

В этой части доклада анализируется современное состояние башенной культуры, включая проблемы сохранения и реставрации памятников архитектуры. Рассматриваются усилия, предпринимаемые для защиты и популяризации культурного наследия. Оцениваются перспективы развития туризма и использования башен в качестве объектов культурного наследия. Обсуждаются вопросы финансирования, привлечения специалистов и вовлечения местного населения в процесс сохранения башенной культуры. Предлагаются рекомендации по дальнейшему изучению и сохранению архитектурных памятников.

Список литературы

Содержимое раздела

В данном разделе представлены все источники, использованные при подготовке доклада. Это включает в себя научные статьи, монографии, архивные материалы, а также другие релевантные публикации. Список литературы структурирован в соответствии с принятыми нормами цитирования. В нем указаны авторы, названия работ, издательства, год публикации и другие необходимые данные для идентификации источников. Этот раздел обеспечивает возможность проверки и дальнейшего изучения материала, представленного в докладе.

Получи Такой Доклад

До 90% уникальность
Готовый файл Word
Оформление по ГОСТ
Список источников по ГОСТ
Таблицы и схемы
Презентация

Создать Доклад на любую тему за 5 минут

Создать

#5626730