Нейросеть

Аварцы: Культурно-исторический обзор народа Дагестана в контексте современности (Доклад)

Нейросеть для создания доклада Гарантия уникальности Строго по ГОСТу Высочайшее качество Поддержка 24/7

Данный доклад представляет собой всесторонний анализ аварского этноса, охватывая его историю, культуру и современное состояние. В исследовании рассматриваются ключевые аспекты традиционного образа жизни аварцев, включая обычаи, язык и формы народного искусства. Особое внимание уделяется влиянию исторических событий и социальных трансформаций на формирование современной аварской идентичности. Анализируется текущее положение аварского народа в контексте глобализации и вызовов современности.

Идея:

Цель данного доклада — предоставить комплексное понимание аварской культуры и её эволюции, от древних времен до наших дней. Исследование направлено на выявление ключевых факторов, формирующих культурную самобытность аварцев и их роль в многонациональном сообществе.

Актуальность:

Изучение аварской культуры актуально в свете растущего интереса к этническому разнообразию и культурному наследию народов России. Доклад способствует сохранению и популяризации знаний об аварцах, а также пониманию важности межкультурного диалога и взаимоуважения.

Оглавление:

Введение

Исторический обзор: от древности до XIX века

Традиционная культура и быт аварцев

Язык и письменность аварцев

Религия и верования

Аварцы в советский и постсоветский периоды

Современное состояние и перспективы развития

Заключение

Список литературы

Наименование образовательного учреждения

Доклад

на тему

Аварцы: Культурно-исторический обзор народа Дагестана в контексте современности

Выполнил: ФИО

Руководитель: ФИО

Содержание

  • Введение 1
  • Исторический обзор: от древности до XIX века 2
  • Традиционная культура и быт аварцев 3
  • Язык и письменность аварцев 4
  • Религия и верования 5
  • Аварцы в советский и постсоветский периоды 6
  • Современное состояние и перспективы развития 7
  • Заключение 8
  • Список литературы 9

Введение

Содержимое раздела

Вводная часть доклада, устанавливающая основной контекст и цели исследования. В ней будет представлен краткий обзор истории аварского народа, его расселения и ключевых исторических этапов. Также будут сформулированы основные вопросы, на которые доклад попытается ответить, и обозначены источники информации, использованные в процессе исследования. Это поможет читателям сформировать общее представление о предмете изучения и его значимости.

Исторический обзор: от древности до XIX века

Содержимое раздела

Этот раздел углубляется в историю аварского народа, начиная с древних времен и заканчивая XIX веком. Будут рассмотрены основные этапы формирования аварской народности, включая периоды войн, миграций и контактов с другими народами. Анализируются политические структуры аварцев, их взаимоотношения с соседними государствами и империи, а также роль ислама в формировании культуры и идентичности. Акцент делается на ключевых исторических событиях и их влиянии на социально-культурное развитие.

Традиционная культура и быт аварцев

Содержимое раздела

В этой главе рассматриваются основные аспекты традиционной культуры и быта аварцев. В частности, анализируются особенности семейных отношений, свадебных обрядов, традиционной одежды и кухни. Важное место отводится изучению народных промыслов, искусства и фольклора аварцев, включая музыку, танцы, устное народное творчество. Детально исследуются особенности жилищ и материальной культуры, отражающие уникальность аварской культуры.

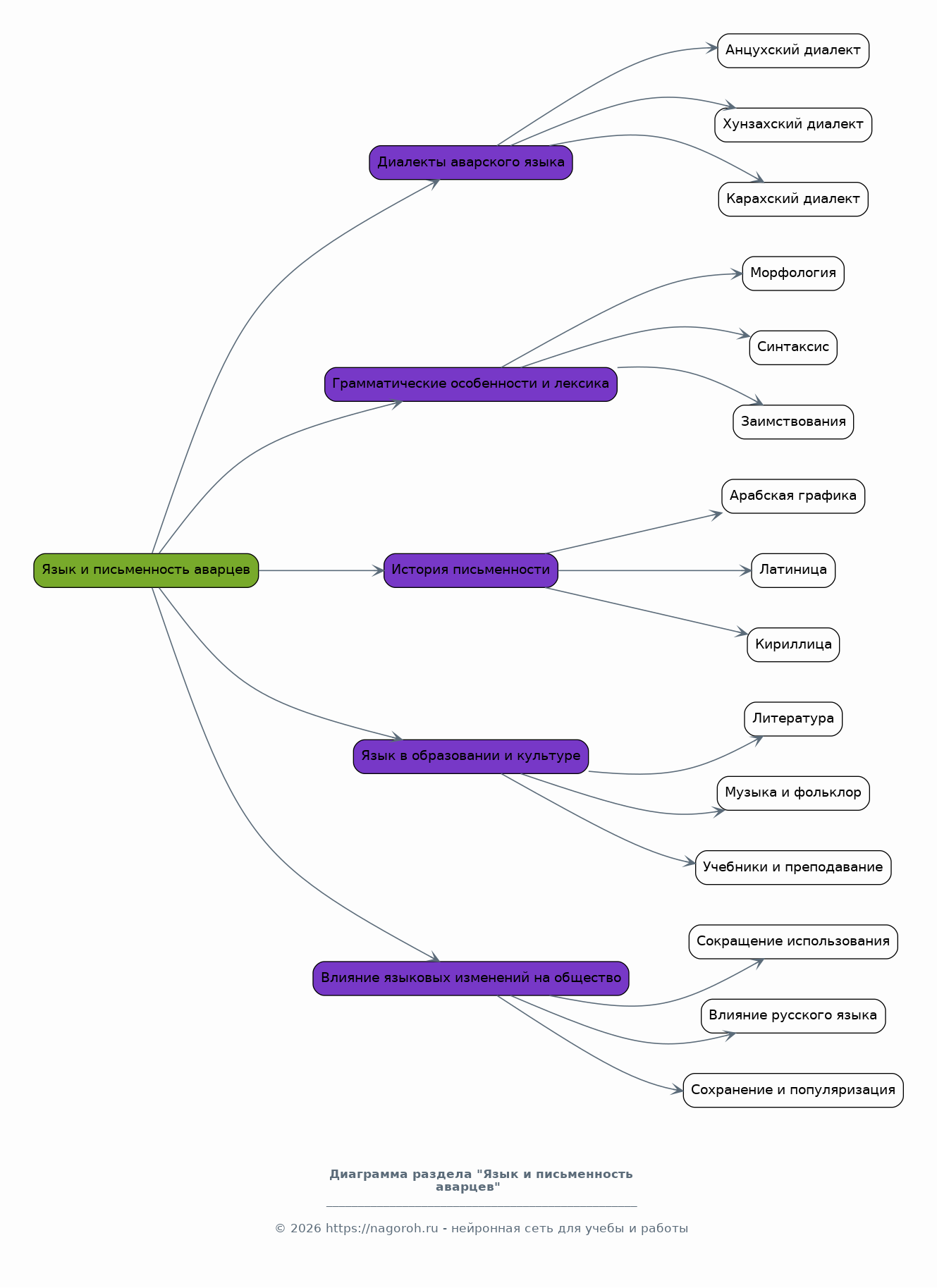
Язык и письменность аварцев

Содержимое раздела

Раздел посвящен изучению аварского языка и его роли в сохранении культурной идентичности. Будут рассмотрены основные диалекты аварского языка, его грамматические особенности и лексический состав. Анализируется история развития письменности на аварском языке, включая использование различных алфавитов и роль языка в образовании и культуре. Особое внимание уделяется влиянию языковых изменений на современное аварское общество.

Религия и верования

Содержимое раздела

В этой части доклада анализируется роль религии в жизни аварцев, начиная с доисламских верований и заканчивая современными религиозными практиками. Детально рассматривается процесс принятия ислама аварцами, его влияние на культуру и традиции. Исследуется роль религиозных институтов в общественной жизни, а также взаимодействие ислама с местными обычаями и традициями. Также затрагиваются вопросы религиозной толерантности и межконфессионального диалога.

Аварцы в советский и постсоветский периоды

Содержимое раздела

Этот раздел посвящен анализу изменений, произошедших в жизни аварцев в советский и постсоветский периоды. Будут рассмотрены факторы, повлиявшие на социально-экономическое развитие аварского народа в эти периоды, включая коллективизацию, индустриализацию и политические репрессии. Анализируется влияние советской власти на культуру, язык и образование аварцев. Рассматривается роль аварцев в политической и общественной жизни Дагестана и России в постсоветский период.

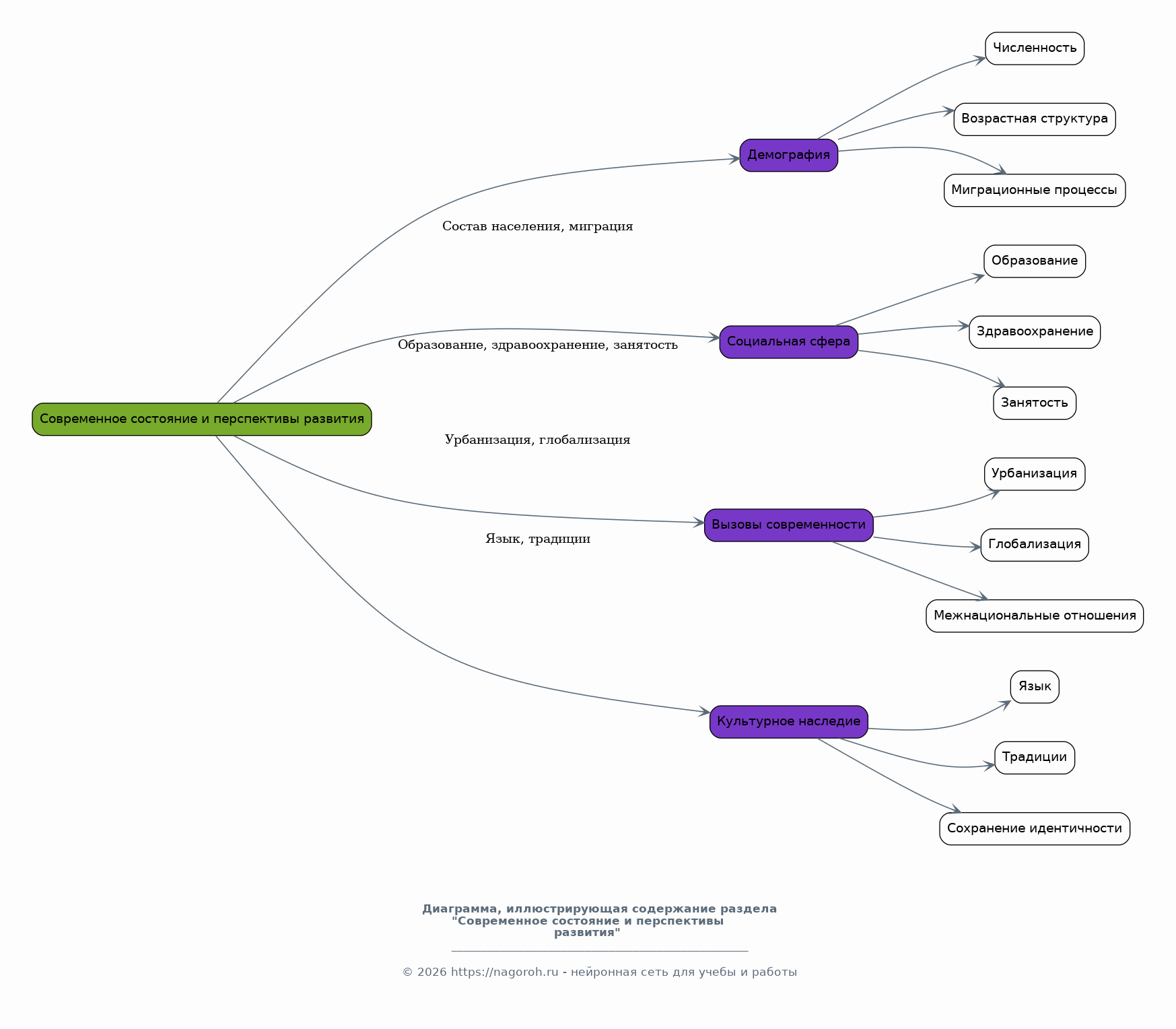
Современное состояние и перспективы развития

Содержимое раздела

В этой главе рассматривается современное состояние аварского народа, включая демографическую ситуацию, образование, здравоохранение и занятость. Анализируются вызовы, с которыми сталкиваются аварцы в современном мире, такие как урбанизация, глобализация и сохранение культурной идентичности. Обсуждаются перспективы развития аварской культуры, языка и традиций, а также возможные пути сохранения и популяризации аварского наследия для будущих поколений.

Заключение

Содержимое раздела

Заключительная часть доклада, содержащая обобщение основных выводов и результатов исследования. Здесь будут подведены итоги анализа, представленного в предыдущих главах, и сформулированы основные выводы о роли аварской культуры в современном мире. Будут обозначены перспективы дальнейшего изучения аварского народа и его культурного наследия. Также будет подчеркнута значимость сохранения культурного многообразия и межкультурного взаимодействия.

Список литературы

Содержимое раздела

Содержит перечень всех источников, использованных в процессе написания доклада, включая научные статьи, монографии, архивные материалы и интернет-ресурсы. Список будет представлен в соответствии с требованиями к оформлению библиографии, обеспечивая полную и точную информацию о каждом источнике. Это позволит читателям обратиться к оригинальным работам и углубить свои знания по теме исследования. Список литературы необходим для подтверждения достоверности информации.

Получи Такой Доклад

До 90% уникальность
Готовый файл Word
Оформление по ГОСТ
Список источников по ГОСТ
Таблицы и схемы
Презентация

Создать Доклад на любую тему за 5 минут

Создать

#5534090