Нейросеть

Авторитет и псевдоавторитет педагога-хореографа: Анализ, типология и стратегии формирования (Доклад)

Нейросеть для создания доклада Гарантия уникальности Строго по ГОСТу Высочайшее качество Поддержка 24/7

Данный доклад посвящен исследованию феномена авторитета и псевдоавторитета в контексте деятельности педагога-хореографа. В рамках данного исследования рассматриваются различные аспекты формирования авторитета, включая его влияние на процесс обучения и взаимоотношения в танцевальном коллективе. Анализируются типичные проявления псевдоавторитета и их негативное воздействие на учащихся и общее образовательное пространство. Представлены практические рекомендации и стратегии для педагогов по формированию подлинного авторитета.

Идея:

Главная идея доклада заключается в выявлении ключевых факторов, влияющих на формирование авторитета педагога-хореографа, и разработке методов для предотвращения псевдоавторитетных практик. Он направлен на повышение эффективности образовательного процесса в области хореографии.

Актуальность:

Актуальность исследования обусловлена необходимостью повышения качества хореографического образования и создания здоровой, продуктивной атмосферы в танцевальных коллективах. В контексте современных требований к образованию и развитию личности, изучение авторитета педагога приобретает особое значение.

Оглавление:

Введение

Теоретические основы формирования авторитета педагога-хореографа

Типология псевдоавторитета: признаки и проявления

Влияние авторитета и псевдоавторитета на образовательный процесс

Стратегии формирования подлинного авторитета

Диагностика и самоанализ педагога-хореографа

Профилактика псевдоавторитетных практик

Список литературы

Наименование образовательного учреждения

Доклад

на тему

Авторитет и псевдоавторитет педагога-хореографа: Анализ, типология и стратегии формирования

Выполнил: ФИО

Руководитель: ФИО

Содержание

  • Введение 1
  • Теоретические основы формирования авторитета педагога-хореографа 2
  • Типология псевдоавторитета: признаки и проявления 3
  • Влияние авторитета и псевдоавторитета на образовательный процесс 4
  • Стратегии формирования подлинного авторитета 5
  • Диагностика и самоанализ педагога-хореографа 6
  • Профилактика псевдоавторитетных практик 7
  • Список литературы 8

Введение

Содержимое раздела

Введение служит отправной точкой для исследования заявленной темы, определяя основные понятия и контекст. Здесь будет представлено определение авторитета и псевдоавторитета в рамках хореографического образования, а также обоснована актуальность выбранной темы для педагогической практики. Определяются цели и задачи исследования, формируется понимание важности правильного позиционирования педагога в процессе обучения танцу. Раскрывается структура доклада и методы, которые были использованы в процессе работы над ним, также будет представлена важность этической составляющей в работе педагога.

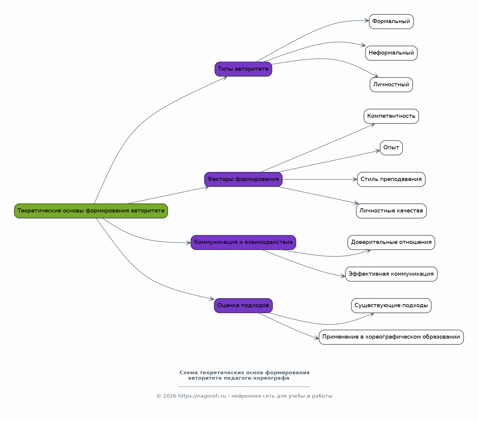
Теоретические основы формирования авторитета педагога-хореографа

Содержимое раздела

Этот раздел фокусируется на теоретических аспектах формирования авторитета, опираясь на психологические, педагогические и социологические исследования. Рассматриваются различные типы авторитета, такие как формальный, неформальный и личностный, анализируются факторы, влияющие на их формирование (компетентность, опыт, стиль преподавания и личностные качества). Обсуждаются аспекты коммуникации и взаимодействия с учениками, влияющие на установление доверительных отношений и авторитета. Будет проведена оценка существующих подходов к формированию авторитета и их применению в контексте хореографического образования.

Типология псевдоавторитета: признаки и проявления

Содержимое раздела

В данном разделе рассматривается типология псевдоавторитета, выявляются его характерные признаки и проявления в деятельности педагога-хореографа. Анализируются различные формы псевдоавторитета: авторитарный стиль управления, манипуляции, использование страха и других негативных мотиваторов. Оценивается влияние псевдоавторитета на мотивацию, самооценку и творческое развитие учащихся. Предоставляются примеры из практики и разбираются типичные ошибки, допускаемые педагогами в попытке установить авторитет.

Влияние авторитета и псевдоавторитета на образовательный процесс

Содержимое раздела

Этот раздел посвящен анализу влияния авторитета и псевдоавторитета на эффективность образовательного процесса в хореографии. Исследуется, как подлинный авторитет способствует повышению мотивации учащихся, улучшению качества обучения и развитию творческого потенциала. Рассматривается, каким образом псевдоавторитет негативно сказывается на психологическом климате в коллективе, вызывает снижение интереса к танцу и развитие комплекса неполноценности. Приводятся примеры из практики, иллюстрирующие последствия двух противоположных подходов.

Стратегии формирования подлинного авторитета

Содержимое раздела

В этом разделе предлагаются конкретные стратегии и методы, направленные на формирование подлинного авторитета педагога-хореографа. Рассматриваются аспекты, такие как развитие профессиональной компетентности, совершенствование навыков коммуникации и управления коллективом. Предлагаются практические советы по созданию доверительных отношений с учащимися, поощрению инициативности, развитию лидерских качеств. Анализируются методы самоанализа и самосовершенствования для педагогов, направленные на выстраивание эффективных взаимоотношений с учениками.

Диагностика и самоанализ педагога-хореографа

Содержимое раздела

В данном разделе рассматриваются методы самодиагностики и самоанализа, которые могут быть полезны для педагогов-хореографов в оценке своего стиля преподавания и выстраивания отношений с учениками. Предлагаются различные инструменты для самоанализа, такие как анкеты, тесты, анализ обратной связи от учащихся. Обсуждаются практические шаги по улучшению своей профессиональной деятельности, учитывая сильные и слабые стороны. Рассматривается важность постоянного совершенствования и стремления к развитию.

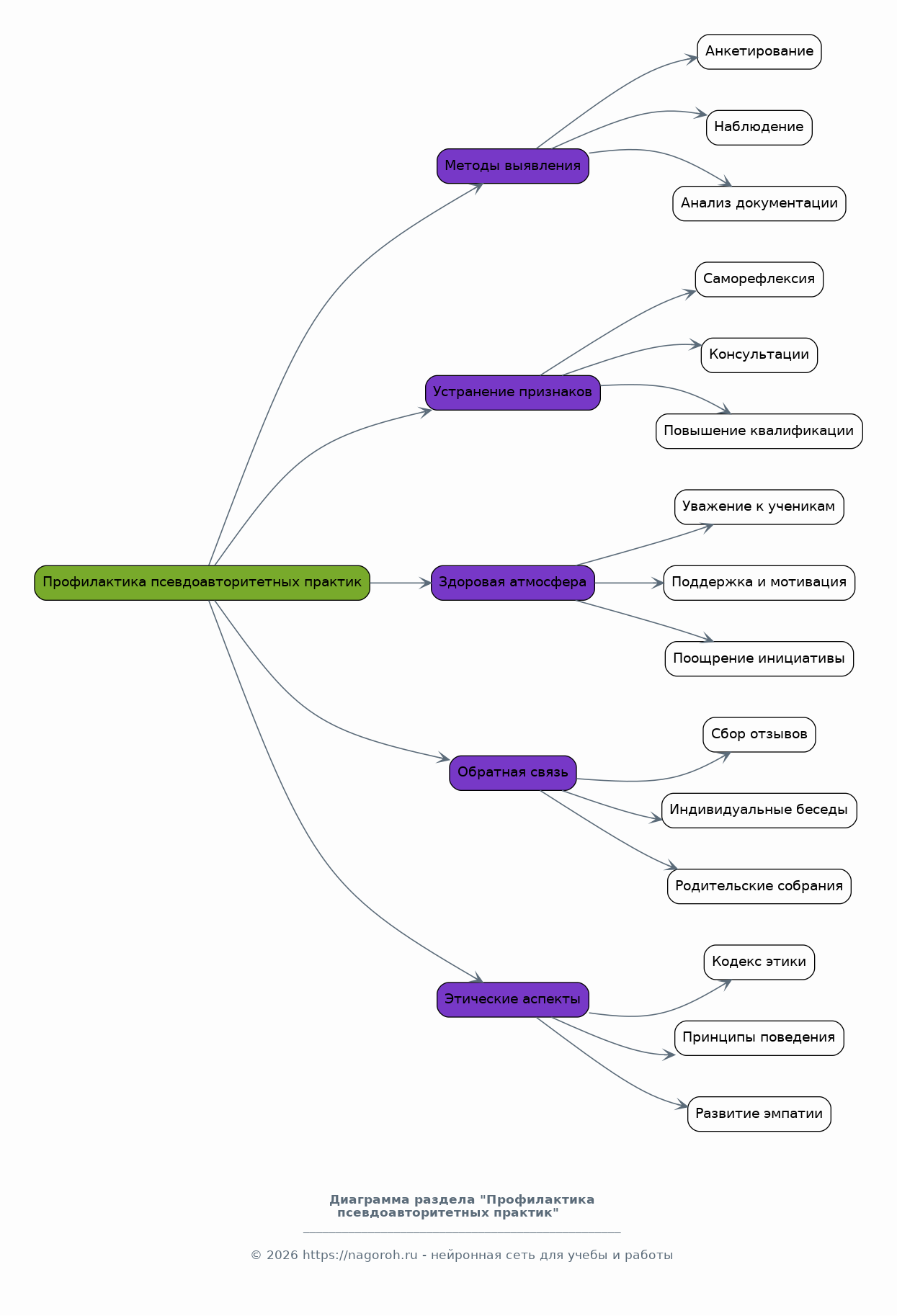
Профилактика псевдоавторитетных практик

Содержимое раздела

Этот раздел посвящен профилактике псевдоавторитетных практик и предотвращению их негативного воздействия на образовательный процесс. Обсуждаются методы выявления и устранения признаков псевдоавторитета. Рассматриваются подходы к формированию здоровой атмосферы в танцевальном коллективе. Предоставляются рекомендации по созданию системы обратной связи и взаимодействия с учащимися, родителями и коллегами. Анализируются этические аспекты деятельности педагога и предлагаются пути для формирования осознанного поведения.

Список литературы

Содержимое раздела

В этом разделе представлен список использованных источников, включая научные статьи, монографии и другие публикации, которые послужили основой для данного исследования. Указываются основные источники, цитируемые в докладе, соблюдаются правила оформления списка литературы. Список включает в себя работы по педагогике, психологии, социологии и хореографии, обеспечивая комплексный обзор темы. Подробный список использованных источников обеспечивает подтверждение достоверности и обоснованности представленных выводов.

Получи Такой Доклад

До 90% уникальность
Готовый файл Word
Оформление по ГОСТ
Список источников по ГОСТ
Таблицы и схемы
Презентация

Создать Доклад на любую тему за 5 минут

Создать

#6092913