Нейросеть

Азот: Физико-химические характеристики, свойства и практическое применение (Доклад)

Нейросеть для создания доклада Гарантия уникальности Строго по ГОСТу Высочайшее качество Поддержка 24/7

Данный доклад посвящен всестороннему изучению азота, элемента периодической таблицы с уникальными свойствами и широким спектром применений. Мы рассмотрим его физические и химические свойства, включая молекулярную структуру, плотность, температуру кипения и взаимодействие с другими элементами. Особое внимание будет уделено роли азота в различных отраслях промышленности, сельском хозяйстве и медицине, а также его влиянию на окружающую среду. Цель работы — предоставить комплексное понимание значимости азота в современном мире.

Идея:

Изучить свойства и применение азота в различных областях, от промышленности до медицины. Проанализировать его роль в современных технологиях и перспективах развития.

Актуальность:

Азот является одним из наиболее распространенных элементов на Земле и играет ключевую роль во многих природных процессах и технологических применениях. Понимание свойств и применений азота необходимо для эффективного использования этого элемента и решения актуальных проблем, связанных с его влиянием на окружающую среду и устойчивое развитие.

Оглавление:

Введение

Физические свойства азота

Химические свойства азота и его соединений

Получение азота

Применение азота в промышленности

Применение азота в сельском хозяйстве

Применение азота в медицине

Список литературы

Наименование образовательного учреждения

Доклад

на тему

Азот: Физико-химические характеристики, свойства и практическое применение

Выполнил: ФИО

Руководитель: ФИО

Содержание

  • Введение 1
  • Физические свойства азота 2
  • Химические свойства азота и его соединений 3
  • Получение азота 4
  • Применение азота в промышленности 5
  • Применение азота в сельском хозяйстве 6
  • Применение азота в медицине 7
  • Список литературы 8

Введение

Содержимое раздела

Вводная часть доклада, представляющая собой общее знакомство с азотом, его местом в периодической таблице и историей открытия. Будут рассмотрены основные сведения, без которых невозможно дальнейшее изучение темы. Также будет представлен обзор целей и задач данной работы, ее актуальность и обоснование выбора темы. Введение также включает в себя краткий обзор структуры доклада и его основных разделов, чтобы обеспечить понимание общей картины для читателей.

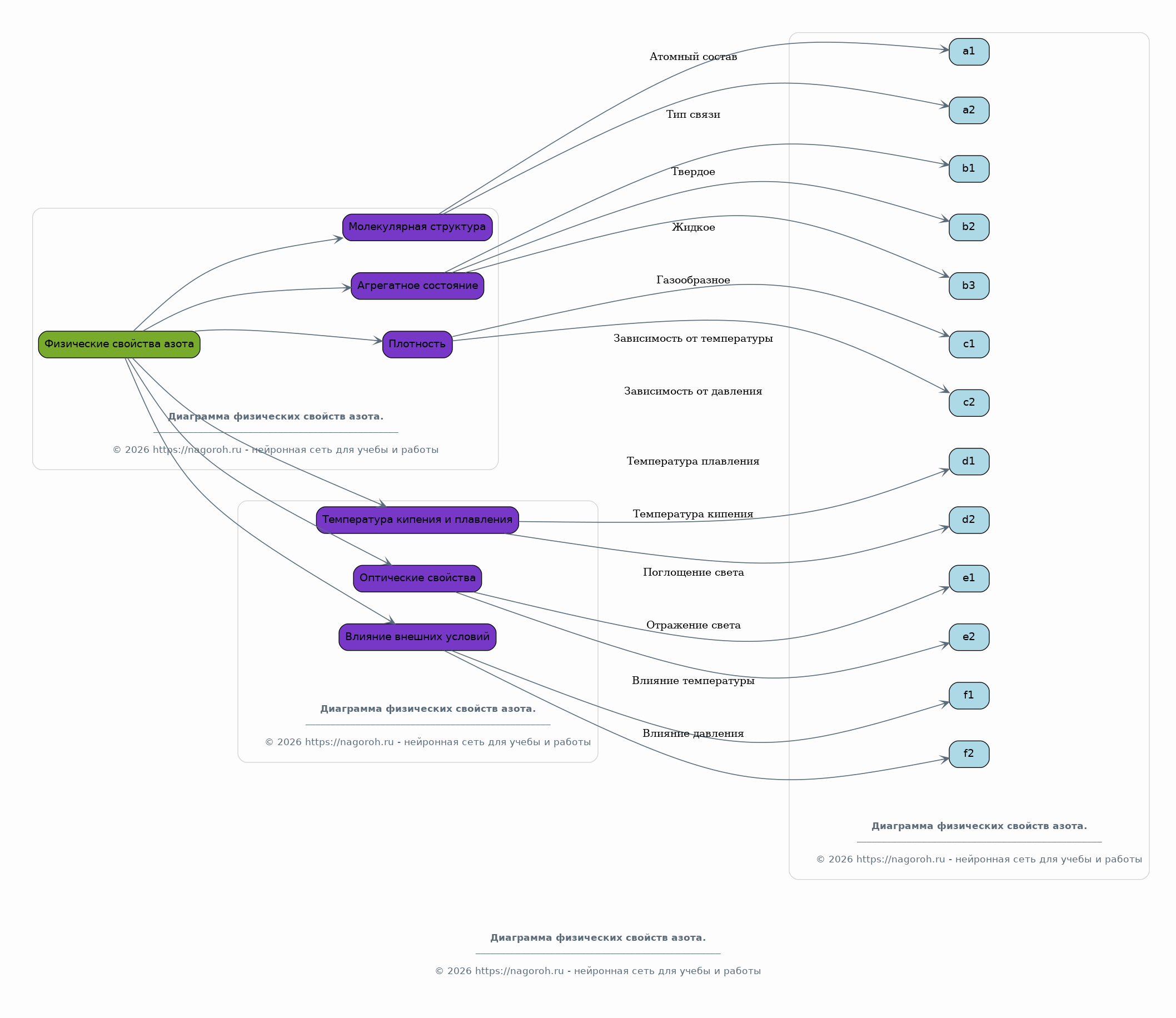
Физические свойства азота

Содержимое раздела

Раздел посвящен детальному рассмотрению физических свойств азота. Будут рассмотрены такие параметры, как молекулярная структура, агрегатное состояние при различных температурах и давлениях, плотность, температура кипения и плавления. Также будут проанализированы оптические свойства азота, включая его способность поглощать и отражать свет. Особое внимание будет уделено изменениям в физических свойствах азота в зависимости от внешних условий и их влиянию на его поведение.

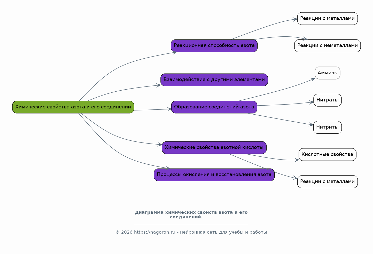
Химические свойства азота и его соединений

Содержимое раздела

Детальный анализ химических свойств азота, включая его реакционную способность и взаимодействие с другими элементами. Будут рассмотрены основные химические реакции, в которых участвует азот, а также образование различных соединений, таких как аммиак, нитраты и нитриты. Особое внимание будет уделено химическим свойствам азотной кислоты и ее роли в различных химических процессах. Также будут рассмотрены процессы окисления и восстановления азота.

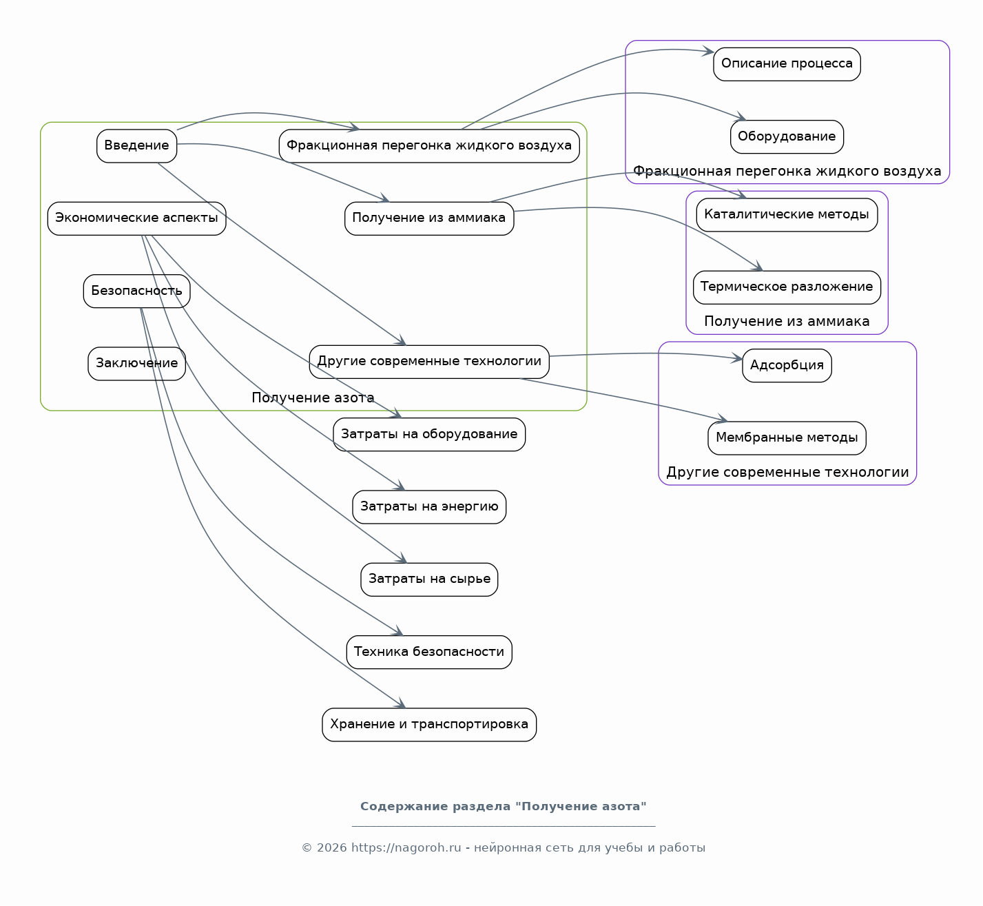
Получение азота

Содержимое раздела

Описание основных методов получения азота в промышленных и лабораторных условиях. Будут рассмотрены такие методы, как фракционная перегонка жидкого воздуха, получение азота из аммиака и другие современные технологии. Особое внимание будет уделено экономическим аспектам получения азота, включая затраты на оборудование, энергию и сырье. Так же будут рассмотрены вопросы безопасности при получении и хранении азота, а также его транспортировке.

Применение азота в промышленности

Содержимое раздела

Рассмотрение широкого спектра применений азота в промышленности, включая использование в качестве инертного газа для защиты веществ от окисления, в холодильных установках и для создания инертной атмосферы. Будут рассмотрены примеры использования азота в металлургии, химической промышленности и производстве электроники. Особое внимание будет уделено применению азота в пищевой промышленности, в том числе для упаковки продуктов и увеличения срока их годности. Также будут рассмотрены экономические аспекты использования азота в промышленности.

Применение азота в сельском хозяйстве

Содержимое раздела

Анализ роли азота в сельском хозяйстве, в частности, в качестве основного компонента азотных удобрений, таких как аммиачная селитра и мочевина. Будет рассмотрено влияние азотных удобрений на рост растений и урожайность сельскохозяйственных культур. Также будет рассмотрено влияние избыточного использования азотных удобрений на окружающую среду, включая загрязнение почв и водоемов. Особое внимание будет уделено вопросам устойчивого земледелия и альтернативным способам использования азота в сельском хозяйстве.

Применение азота в медицине

Содержимое раздела

Рассмотрение медицинских применений азота, включая использование жидкого азота в криотерапии и криохирургии. Будут рассмотрены примеры применения азота в диагностике и лечении различных заболеваний. Особое внимание будет уделено вопросам безопасности при использовании азота в медицинских целях, включая риски и противопоказания. Также будут рассмотрены перспективные направления использования азота в медицине, такие как разработка новых лекарственных препаратов и методов лечения.

Список литературы

Содержимое раздела

В данном разделе представлен список использованной литературы, включающий научные статьи, книги и другие источники информации, которые были использованы при подготовке доклада. Список будет включать полные библиографические данные, такие как авторы, названия, издательства и даты публикации. Список литературы служит для подтверждения достоверности представленной информации и позволяет читателям углубиться в изучение темы. Важность списка литературы для академической работы.

Получи Такой Доклад

До 90% уникальность
Готовый файл Word
Оформление по ГОСТ
Список источников по ГОСТ
Таблицы и схемы
Презентация

Создать Доклад на любую тему за 5 минут

Создать

#6091582