Нейросеть

Безопасное поведение в местах общего пользования: анализ рисков и рекомендации для школьников (Доклад)

Нейросеть для создания доклада Гарантия уникальности Строго по ГОСТу Высочайшее качество Поддержка 24/7

В данном докладе представлен всесторонний обзор вопросов безопасности в общественных местах, адаптированный для школьников. Рассматриваются потенциальные угрозы, с которыми учащиеся могут столкнуться, такие как кражи, насилие и другие опасные ситуации. Предлагаются конкретные стратегии и практические советы, направленные на повышение осведомленности о безопасности и развитие навыков безопасного поведения. Особое внимание уделяется правилам взаимодействия с незнакомцами, способам избежания конфликтных ситуаций и действиям в экстренных случаях

Идея:

Цель доклада — предоставить школьникам инструменты для осознанного и безопасного поведения в различных общественных средах. Это позволит им чувствовать себя увереннее и защищеннее, а также способствует общему снижению рисков возникновения опасных ситуаций.

Актуальность:

Актуальность данного исследования обусловлена необходимостью формирования у школьников навыков самосохранения и способности адекватно реагировать на различные угрозы. Обеспечение безопасности детей является приоритетной задачей для общества, и данный доклад вносит свой вклад в решение этой задачи, предоставляя полезные знания и практические рекомендации.

Оглавление:

Введение

Анализ потенциальных угроз в общественных местах

Стратегии предотвращения: основы безопасного поведения

Безопасность в цифровом мире: кибербуллинг и онлайн-угрозы

Действия при чрезвычайных ситуациях: алгоритмы и помощь

Взаимодействие с правоохранительными органами и службами

Роль школы и семьи в обеспечении безопасности

Заключение

Список литературы

Наименование образовательного учреждения

Доклад

на тему

Безопасное поведение в местах общего пользования: анализ рисков и рекомендации для школьников

Выполнил: ФИО

Руководитель: ФИО

Содержание

  • Введение 1
  • Анализ потенциальных угроз в общественных местах 2
  • Стратегии предотвращения: основы безопасного поведения 3
  • Безопасность в цифровом мире: кибербуллинг и онлайн-угрозы 4
  • Действия при чрезвычайных ситуациях: алгоритмы и помощь 5
  • Взаимодействие с правоохранительными органами и службами 6
  • Роль школы и семьи в обеспечении безопасности 7
  • Заключение 8
  • Список литературы 9

Введение

Содержимое раздела

Вводная часть доклада, устанавливающая контекст и обосновывающая важность темы безопасности в местах общего пользования для школьников. Здесь будет определено понятие "безопасность", указана актуальность проблемы, а также сформулированы цели и задачи исследования. Представлены основные вызовы и угрозы, с которыми дети могут столкнуться в общественных местах, и подчеркнута необходимость разработки конкретных рекомендаций для повышения уровня безопасности школьников. Также будет кратко очерчена структура доклада и обозначены основные рассматриваемые темы.

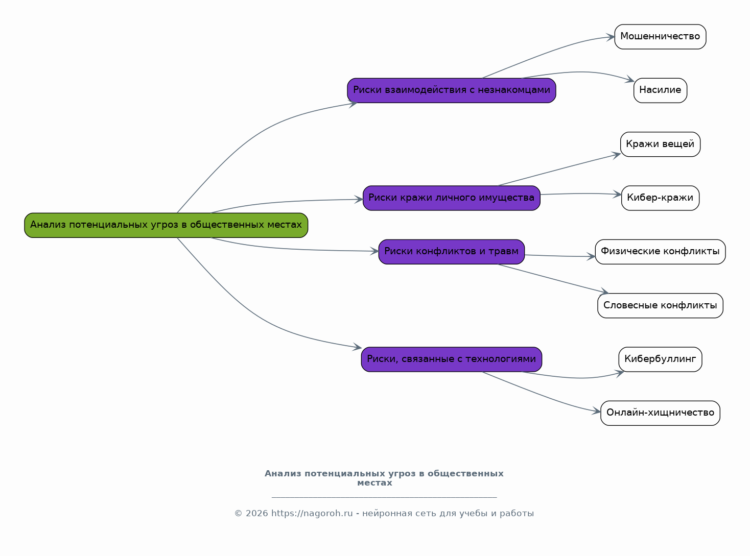
Анализ потенциальных угроз в общественных местах

Содержимое раздела

В этом разделе будет проведен детальный анализ различных видов опасностей, подстерегающих школьников в общественных местах. Рассмотрят риски, связанные с взаимодействием с незнакомыми людьми, включая попытки вовлечения в мошеннические схемы или ситуации насилия. Будут проанализированы угрозы, связанные с кражами личного имущества, а также с возникновением конфликтов и травматических ситуаций. Особое внимание будет уделено потенциальным опасностям, связанным с использованием современных технологий и социальных сетей, таких как кибербуллинг и онлайн-хищничество.

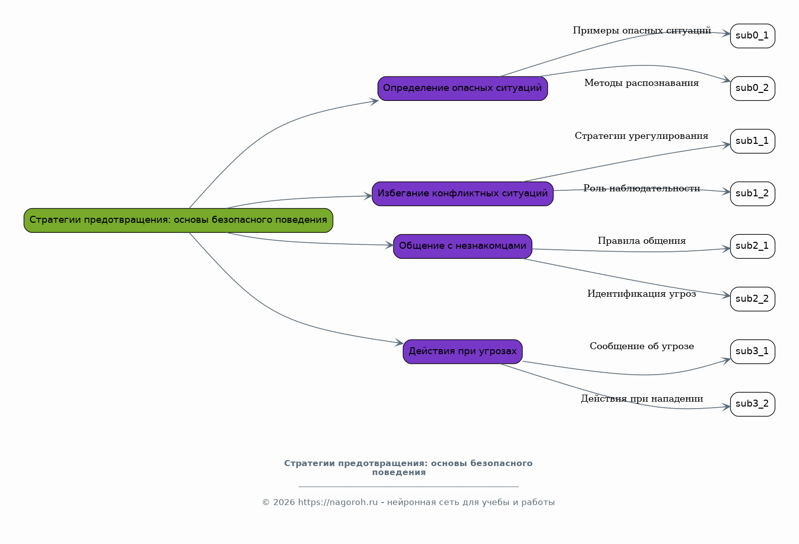
Стратегии предотвращения: основы безопасного поведения

Содержимое раздела

Данный пункт посвящен разработке и представлению конкретных стратегий и практических рекомендаций для школьников по обеспечению собственной безопасности. Речь пойдет о развитии навыков распознавания опасных ситуаций и принятии правильных решений в критических моментах. Будут обсуждены способы избежания конфликтных ситуаций, правильное общение с незнакомыми людьми и методы сообщения о возникших угрозах. Отдельное внимание будет уделено правилам поведения в различных общественных пространствах, таких как транспорт, торговые центры и школьные мероприятия. Будут предложены конкретные примеры и кейсы для наглядности.

Безопасность в цифровом мире: кибербуллинг и онлайн-угрозы

Содержимое раздела

Рассмотрение угроз, связанных с использованием интернета и социальных сетей, таких как кибербуллинг, онлайн-хищничество и распространение вредоносного контента. Будут представлены способы распознавания и предотвращения кибербуллинга, а также методы защиты личной информации в сети. Обсуждение рисков, связанных с общением с незнакомцами онлайн и правил безопасного поведения в социальных сетях. Предоставление практических советов и ресурсов для школьников, родителей и преподавателей по обеспечению безопасности в цифровом пространстве. Разбор кейсов и примеров из реальной жизни для лучшего понимания проблематики.

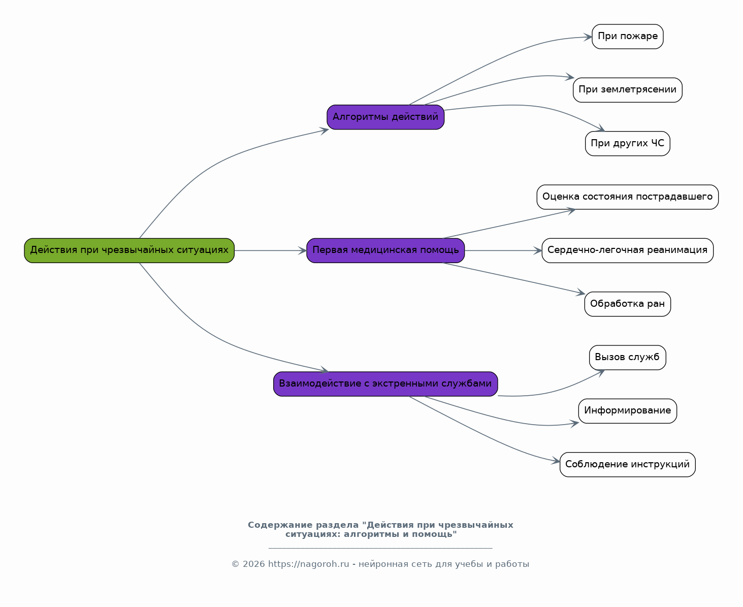
Действия при чрезвычайных ситуациях: алгоритмы и помощь

Содержимое раздела

Предоставление школьникам алгоритмов действий при возникновении чрезвычайных ситуаций, таких как пожар, землетрясение или другие природные катаклизмы. Обучение правилам эвакуации, оказанию первой медицинской помощи и вызову экстренных служб. Рассмотрение вопросов взаимодействия с сотрудниками экстренных служб и важности соблюдения инструкций. Обсуждение психологических аспектов поведения в стрессовых ситуациях и предоставление рекомендаций по сохранению спокойствия и принятию правильных решений. Практические упражнения и симуляции для закрепления полученных знаний.

Взаимодействие с правоохранительными органами и службами

Содержимое раздела

Обучение школьников основам взаимодействия с полицией и другими правоохранительными органами в случае необходимости. Предоставление информации о правах и обязанностях школьников в ситуациях, требующих вмешательства правоохранительных органов. Обсуждение способов сообщения о преступлениях и правонарушениях, а также принципов безопасного свидетельствования. Рассмотрение различных видов помощи, которые могут быть предоставлены правоохранительными органами, включая психологическую поддержку. Предоставление конкретных контактов и справочной информации для экстренных случаев.

Роль школы и семьи в обеспечении безопасности

Содержимое раздела

Анализ роли школы, семьи и других социальных институтов в формировании безопасной среды для школьников. Обсуждение необходимости сотрудничества между школой, родителями и учениками для повышения уровня безопасности. Рассмотрение программ и мероприятий, направленных на повышение осведомленности о безопасности в школе. Представление рекомендаций для родителей по воспитанию безопасного поведения у детей и созданию благоприятной атмосферы в семье. Обсуждение способов поддержки школьников в трудных ситуациях и оказания им необходимой помощи.

Заключение

Содержимое раздела

Обобщение основных результатов доклада и формулировка выводов о важности безопасного поведения в общественных местах для школьников. Подчеркивание необходимости постоянного обучения и развития навыков самосохранения. Акцент на ответственности каждого школьника за свою безопасность и за безопасность окружающих. Призыв к сотрудничеству между школой, семьей и обществом в деле защиты детей от угроз. Краткий обзор перспектив дальнейших исследований в области безопасности школьников.

Список литературы

Содержимое раздела

В данном разделе будет представлен список использованной литературы и источников, на основе которых был подготовлен доклад. В перечень войдут научные статьи, книги, нормативные документы и другие материалы, используемые для анализа проблемы и разработки рекомендаций. Список будет структурирован в соответствии с общепринятыми стандартами цитирования. Это позволит читателям ознакомиться с использованными источниками и углубить понимание темы.

Получи Такой Доклад

До 90% уникальность
Готовый файл Word
Оформление по ГОСТ
Список источников по ГОСТ
Таблицы и схемы
Презентация

Создать Доклад на любую тему за 5 минут

Создать

#6140956