Нейросеть

Биоразлагаемые полимеры: перспективы для устойчивого развития общества (Доклад)

Нейросеть для создания доклада Гарантия уникальности Строго по ГОСТу Высочайшее качество Поддержка 24/7

Данный доклад посвящен исследованию перспектив использования пластиков биологического происхождения в контексте перехода к устойчивому обществу. Рассматриваются различные типы биопластиков, их свойства, методы производства и области применения. Анализируются экологические преимущества и недостатки биоразлагаемых материалов по сравнению с традиционными пластиками, а также их влияние на окружающую среду. В заключение обсуждаются вызовы и возможности, связанные с внедрением биопластиков в различных секторах экономики, а также роль государства и общества в поддержке данной инновации, общее описание должно быть не менее 400 и не более 600 символов.

Идея:

Основная идея доклада заключается в том, чтобы подчеркнуть потенциал биопластиков как ключевого элемента устойчивого развития. Предлагается рассмотреть возможности перехода от ископаемых пластиков к биоразлагаемым аналогам на различных уровнях.

Актуальность:

Актуальность исследования обусловлена растущей проблемой загрязнения окружающей среды пластиковыми отходами и необходимостью поиска альтернативных материалов. Биопластики, обладая потенциалом снижения негативного воздействия на экологию, становятся важным направлением для развития.

Оглавление:

Введение

Типы и классификация биопластиков

Экологические преимущества биопластиков

Недостатки и ограничения биопластиков

Применение биопластиков в различных отраслях

Перспективы развития и инновации

Роль государства и общества

Список литературы

Наименование образовательного учреждения

Доклад

на тему

Биоразлагаемые полимеры: перспективы для устойчивого развития общества

Выполнил: ФИО

Руководитель: ФИО

Содержание

  • Введение 1
  • Типы и классификация биопластиков 2
  • Экологические преимущества биопластиков 3
  • Недостатки и ограничения биопластиков 4
  • Применение биопластиков в различных отраслях 5
  • Перспективы развития и инновации 6
  • Роль государства и общества 7
  • Список литературы 8

Введение

Содержимое раздела

В этом разделе будет представлен обзор проблемы загрязнения пластиком и обоснована актуальность использования биоразлагаемых полимеров. Будут рассмотрены основные типы традиционных пластиков и их негативное воздействие на окружающую среду, включая загрязнение океанов, почв и вред для живых организмов. Также будет сформулирована цель доклада, определены его задачи и обозначена структура. Введение подчеркнет необходимость перехода к более экологичным материалам и роль биопластиков в этом переходе, данное описание должно содержать минимум 250 и максимум 350 символов.

Типы и классификация биопластиков

Содержимое раздела

Этот раздел посвящен различным видам биопластиков, их классификации и методам производства. Будут рассмотрены полимеры, получаемые из возобновляемых ресурсов, таких как крахмал, целлюлоза, сахарный тростник и другие. Будут проанализированы основные свойства каждого типа биопластика, такие как прочность, эластичность, термостойкость и биоразлагаемость. Также будет уделено внимание методам их производства и возможностям масштабирования производства. Особое внимание будет уделено их применению в различных отраслях, включая упаковку, сельское хозяйство и медицину. Нужно не менее 250 и не более 350 символов.

Экологические преимущества биопластиков

Содержимое раздела

В данной части акцентируется внимание на экологических преимуществах биопластиков по сравнению с традиционными пластмассами. Будет рассмотрен процесс биоразложения, его скорость и условия протекания для различных типов биопластиков. Детально будут проанализированы такие факторы, как сокращение выбросов парниковых газов, уменьшение зависимости от ископаемого сырья, а также снижение загрязнения почв и океанов. Будут приведены конкретные примеры успешного применения биопластиков и их положительного влияния на окружающую среду. Сохраняем размер минимальный в 250 символов, максимальный в 350.

Недостатки и ограничения биопластиков

Содержимое раздела

В этом разделе будут обсуждаться недостатки и ограничения, связанные с использованием биопластиков. Будут рассмотрены такие факторы, как высокая стоимость производства, зависимость от сельскохозяйственных культур, влияние на продовольственную безопасность и конкуренция за земельные ресурсы. Также будут проанализированы проблемы, связанные с биоразложением в различных условиях, например, на свалках или в океане. Будет уделено внимание необходимости разработки более эффективных методов переработки и утилизации биопластиков.

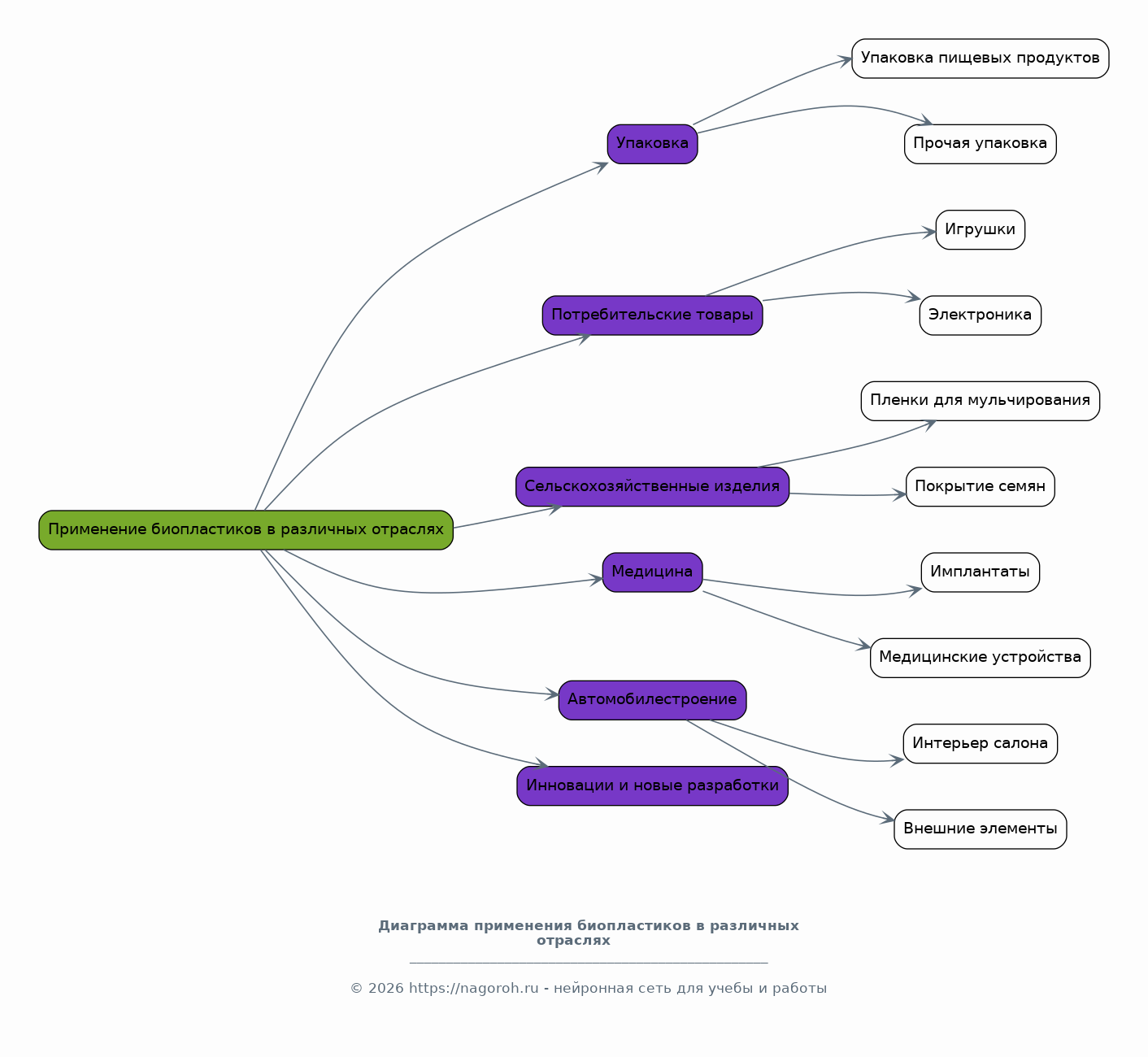
Применение биопластиков в различных отраслях

Содержимое раздела

В данном разделе будет рассмотрено применение биопластиков в ключевых отраслях экономики. Будут представлены примеры использования биопластиков в упаковке пищевых продуктов, потребительских товаров и сельскохозяйственных изделий. Будет проанализировано их применение в медицине, например, для производства имплантатов и медицинских устройств. Кроме того, будет рассмотрено использование биопластиков в автомобильной промышленности и других секторах. Особое внимание будет уделено инновациям и новым разработкам в этой области.

Перспективы развития и инновации

Содержимое раздела

В этой части доклада будут рассмотрены перспективы развития индустрии биопластиков и инновационные направления. Будут проанализированы возможности улучшения свойств биопластиков, таких как прочность, долговечность и устойчивость к внешним факторам. Будет уделено внимание разработке новых типов биопластиков, в том числе из нетрадиционных источников сырья, таких как водоросли или отходы. Также будут обсуждаться вопросы масштабирования производства, снижения стоимости и повышения конкурентоспособности биопластиков на рынке. Необходимо минимум 250 и максимум 350 символов.

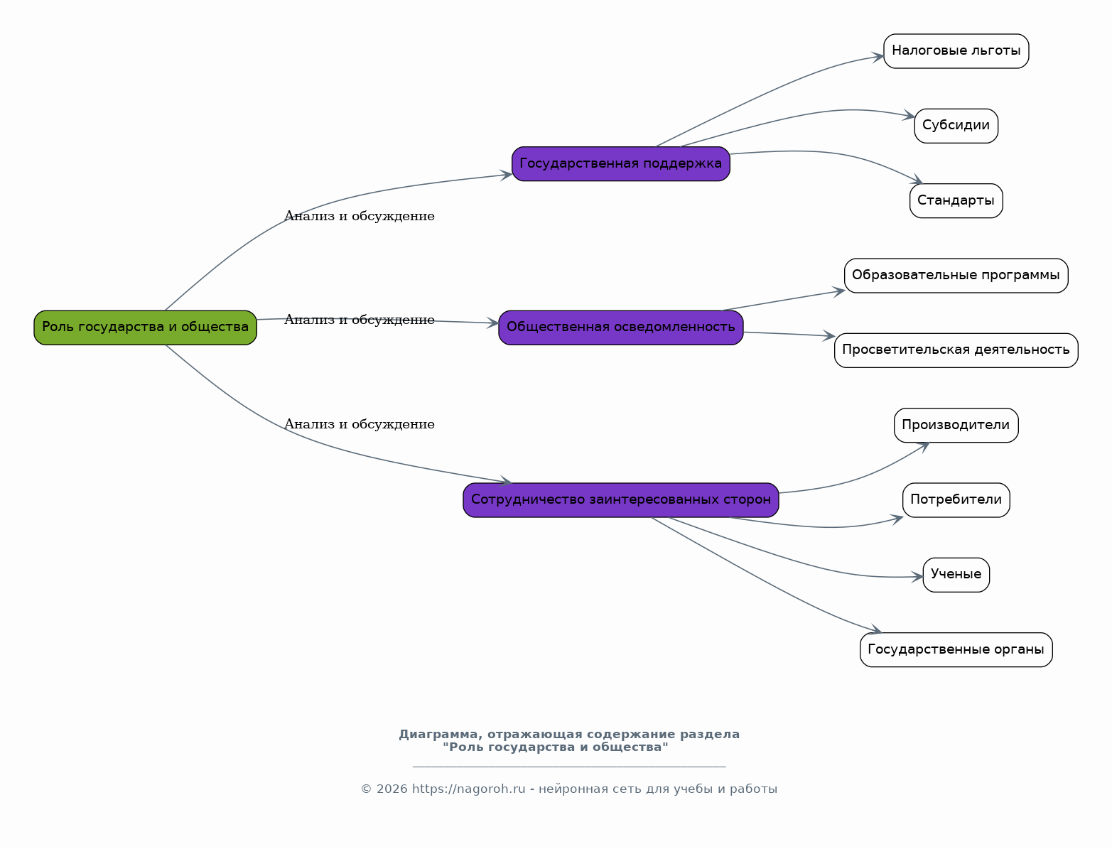
Роль государства и общества

Содержимое раздела

В данном разделе будет проанализирована роль государства и общества в поддержке развития индустрии биопластиков. Будут рассмотрены меры государственной поддержки, такие как налоговые льготы, субсидии и стандарты. Будет обсуждена роль образовательных программ и просветительской деятельности для повышения осведомленности населения о биопластиках. Будет уделено внимание необходимости сотрудничества между различными заинтересованными сторонами, включая производителей, потребителей, ученых и государственных органов, для успешного внедрения биопластиков. Минимум 250 символов, максимум 350.

Список литературы

Содержимое раздела

В этом разделе будет представлен список использованных источников, включая научные статьи, книги, обзоры и другие публикации, на которые ссылается доклад. Список будет оформлен в соответствии с общепринятыми стандартами цитирования. Будут указаны полные библиографические данные каждого источника, чтобы обеспечить возможность проверки информации. Данный раздел является важным для подтверждения достоверности представленных данных и соблюдения авторских прав.

Получи Такой Доклад

До 90% уникальность
Готовый файл Word
Оформление по ГОСТ
Список источников по ГОСТ
Таблицы и схемы
Презентация

Создать Доклад на любую тему за 5 минут

Создать

#5471065