Нейросеть

Биотехнологии в Медицине: Инновации и Перспективы Будущего (Доклад)

Нейросеть для создания доклада Гарантия уникальности Строго по ГОСТу Высочайшее качество Поддержка 24/7

Данный доклад посвящен передовым биотехнологическим разработкам, которые формируют будущее медицины. Рассматриваются ключевые направления, такие как генная терапия, редактирование генома и создание биофармацевтических препаратов. Анализируются последние достижения в области диагностики и лечения заболеваний, а также этические аспекты, связанные с применением новых технологий. Доклад нацелен на анализ потенциала биотехнологий для улучшения здоровья и увеличения продолжительности жизни.

Идея:

Цель доклада — представить обзор современных биотехнологических достижений в медицине и оценить их влияние. Основной акцент делается на перспективах развития новых методов лечения и диагностики заболеваний.

Актуальность:

Актуальность темы обусловлена быстрым прогрессом в области биотехнологий, открывающим новые возможности для борьбы с болезнями. Исследование важно для понимания текущих трендов и перспектив развития медицинской науки.

Оглавление:

Введение

Генная Терапия: Путь к Персонализированной Медицине

Биофармацевтика: Разработка Лекарств Нового Поколения

Клеточная Терапия и Регенеративная Медицина

Биоинженерия и Новые Медицинские Технологии

Этические Аспекты Биотехнологий в Медицине

Перспективы и Будущее Биотехнологий в Медицине

Список литературы

Наименование образовательного учреждения

Доклад

на тему

Биотехнологии в Медицине: Инновации и Перспективы Будущего

Выполнил: ФИО

Руководитель: ФИО

Содержание

  • Введение 1
  • Генная Терапия: Путь к Персонализированной Медицине 2
  • Биофармацевтика: Разработка Лекарств Нового Поколения 3
  • Клеточная Терапия и Регенеративная Медицина 4
  • Биоинженерия и Новые Медицинские Технологии 5
  • Этические Аспекты Биотехнологий в Медицине 6
  • Перспективы и Будущее Биотехнологий в Медицине 7
  • Список литературы 8

Введение

Содержимое раздела

Введение в мир биотехнологий и их роль в современной медицине. Обзор основных направлений, включая генную инженерию, клеточные технологии и биофармацевтику. Определяются основные цели и задачи доклада, а также его структура. Дается общее представление о влиянии биотехнологий на диагностику, профилактику и лечение заболеваний, рассматривается краткая история развития этой области и её текущее состояние. Подчеркивается значение междисциплинарного подхода в биотехнологических исследованиях.

Генная Терапия: Путь к Персонализированной Медицине

Содержимое раздела

Детальный анализ генной терапии как одного из наиболее перспективных направлений биотехнологий в медицине. Рассматриваются различные подходы, включая доставку генов, редактирование генома (например, CRISPR-Cas9) и их применение для лечения наследственных заболеваний и рака. Обсуждаются достижения и вызовы в области генной терапии, включая проблемы безопасности, эффективности и этические аспекты. Приводятся примеры успешного применения генной терапии и перспективные направления исследований.

Биофармацевтика: Разработка Лекарств Нового Поколения

Содержимое раздела

Обзор биофармацевтики как области, разрабатывающей лекарственные препараты на основе биологических систем. Рассматриваются различные типы биофармацевтических препаратов, такие как моноклональные антитела, вакцины и рекомбинантные белки. Обсуждается процесс разработки, производства и контроля качества биофармацевтических препаратов. Отдельное внимание уделяется роли биофармацевтики в лечении онкологических заболеваний, аутоиммунных расстройств и инфекционных болезней. Обсуждаются перспективы развития и вызовы в этой области.

Клеточная Терапия и Регенеративная Медицина

Содержимое раздела

Изучение клеточной терапии и её роли в регенеративной медицине. Рассматриваются различные типы стволовых клеток и их применение для восстановления поврежденных тканей и органов. Обсуждаются современные методы выделения, культивирования и трансплантации стволовых клеток. Анализируются перспективы клеточной терапии в лечении сердечно-сосудистых заболеваний, диабета, нейродегенеративных заболеваний и других патологий. Обсуждаются этические вопросы и вызовы, связанные с применением клеточной терапии.

Биоинженерия и Новые Медицинские Технологии

Содержимое раздела

Обзор инновационных медицинских технологий, основанных на принципах биоинженерии. Рассматриваются такие направления, как создание биосовместимых материалов, нанотехнологии в медицине и разработка новых диагностических инструментов. Обсуждаются перспективы использования 3D-печати в медицине, искусственных органов и умных имплантатов. Анализируется влияние биоинженерии на улучшение диагностики и лечения заболеваний, а также на повышение качества жизни пациентов. Подчеркивается важность междисциплинарного взаимодействия.

Этические Аспекты Биотехнологий в Медицине

Содержимое раздела

Рассмотрение этических вопросов, связанных с применением биотехнологий в медицине. Обсуждаются вопросы доступа к новым методам лечения, справедливости распределения ресурсов и защиты прав пациентов. Анализируются этические дилеммы, связанные с генной терапией, редактированием генома и применением стволовых клеток. Обсуждается роль этических комитетов и регуляторных органов в обеспечении безопасности и этичности биотехнологических разработок. Подчеркивается важность общественного диалога и просвещения.

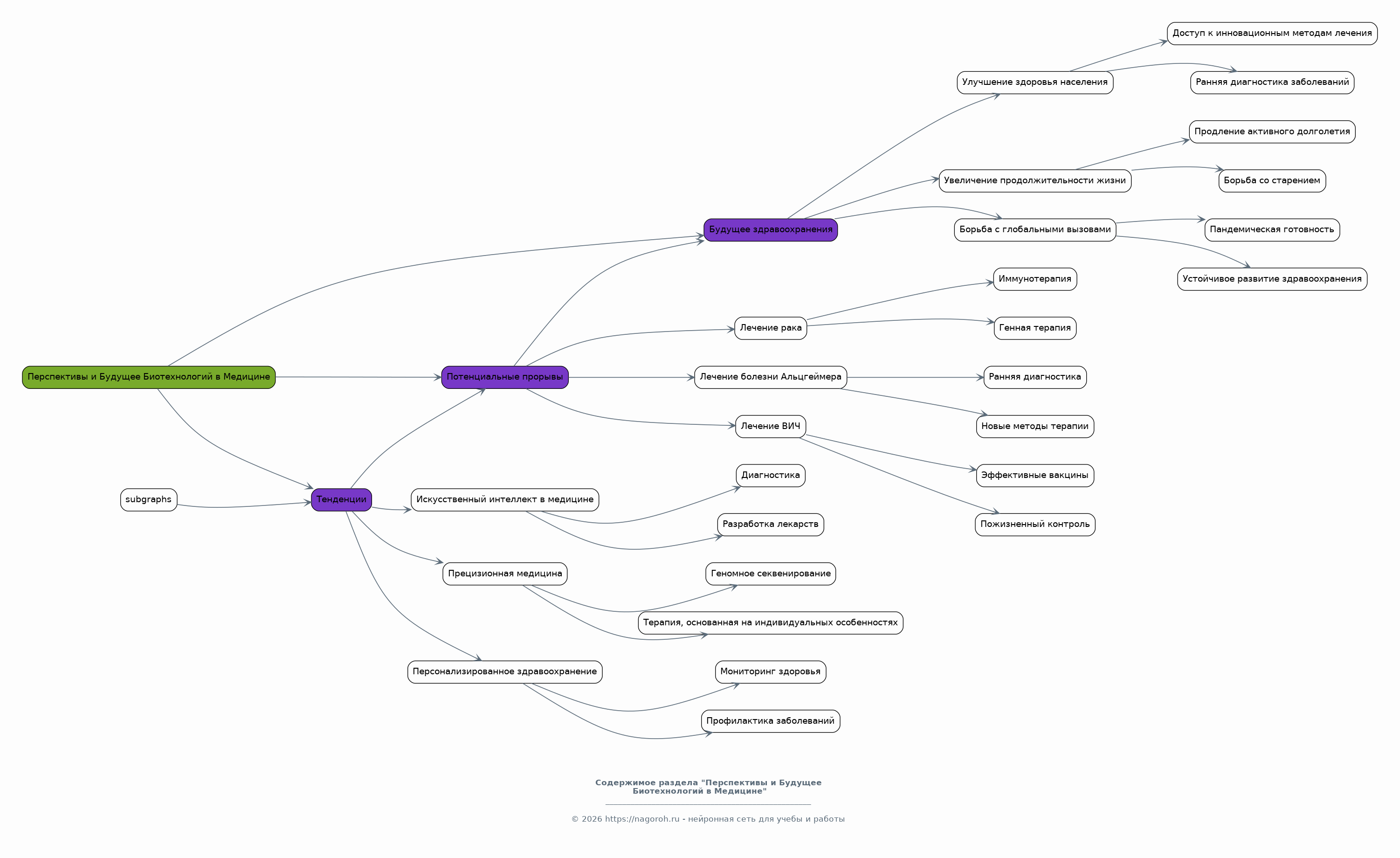
Перспективы и Будущее Биотехнологий в Медицине

Содержимое раздела

Прогнозы и перспективы развития биотехнологий в медицине на ближайшие десятилетия. Обсуждаются новые тенденции, такие как искусственный интеллект в медицине, прецизионная медицина и персонализированное здравоохранение. Анализируются потенциальные прорывы в лечении различных заболеваний, включая рак, болезни Альцгеймера и ВИЧ. Обсуждается роль биотехнологий в улучшении здоровья населения, увеличении продолжительности жизни и борьбе с глобальными вызовами в области здравоохранения. Предлагаются пути для дальнейших исследований.

Список литературы

Содержимое раздела

В разделе предоставляется список использованных источников, включая научные статьи, книги и другие публикации, которые были использованы при подготовке доклада. Список оформлен в соответствии с требованиями к цитированию. Указываются ссылки на ресурсы, использованные для получения информации о биотехнологиях в медицине. Данный раздел служит для подтверждения достоверности представленной информации и позволяет читателям углубиться в интересующие темы.

Получи Такой Доклад

До 90% уникальность
Готовый файл Word
Оформление по ГОСТ
Список источников по ГОСТ
Таблицы и схемы
Презентация

Создать Доклад на любую тему за 5 минут

Создать

#5528080