Нейросеть

Бунташный век в истории России: Социальные потрясения и трансформация государства (XVII столетие) (Доклад)

Нейросеть для создания доклада Гарантия уникальности Строго по ГОСТу Высочайшее качество Поддержка 24/7

Данный доклад посвящен анализу сложного и противоречивого периода в истории России, известного как Бунташный век. В рамках исследования будут рассмотрены основные социальные, экономические и политические факторы, приведшие к многочисленным восстаниям и переменам в XVII веке. Особое внимание уделяется влиянию этих событий на дальнейшее развитие Российского государства и формирование его внутренней политики. Работа базируется на изучении широкого спектра исторических источников, включая летописи, указы и другие документальные свидетельства эпохи.

Идея:

Целью доклада является всесторонний анализ причин, хода и последствий социальных потрясений XVII века в России. Будет предпринята попытка оценить роль различных социальных групп в этих событиях и выявить долгосрочные последствия для российского общества.

Актуальность:

Изучение Бунташного века имеет ключевое значение для понимания механизмов социальных конфликтов и трансформации государств. Анализ данного периода позволяет лучше оценить преемственность и изменения в российской истории, а также извлечь уроки для современного общества.

Оглавление:

Введение

Социально-экономические предпосылки бунтов

Политическая обстановка и кризис власти

Основные события Бунташного века: анализ восстаний

Влияние бунтов на государственное управление

Социальные последствия и изменения в обществе

Культурное отражение эпохи: фольклор и литература

Заключение

Список литературы

Наименование образовательного учреждения

Доклад

на тему

Бунташный век в истории России: Социальные потрясения и трансформация государства (XVII столетие)

Выполнил: ФИО

Руководитель: ФИО

Содержание

  • Введение 1
  • Социально-экономические предпосылки бунтов 2
  • Политическая обстановка и кризис власти 3
  • Основные события Бунташного века: анализ восстаний 4
  • Влияние бунтов на государственное управление 5
  • Социальные последствия и изменения в обществе 6
  • Культурное отражение эпохи: фольклор и литература 7
  • Заключение 8
  • Список литературы 9

Введение

Содержимое раздела

Вводная часть доклада, определяющая контекст и цели исследования. Здесь будет представлен общий обзор Бунташного века, его хронологические рамки и основные события, такие как Соляной бунт, Медный бунт, восстание Степана Разина, и другие. Обозначена актуальность темы, подчеркивается важность изучения данного периода для понимания эволюции Российского государства. Далее будет сформулирована основная исследовательская задача и кратко описана структура доклада.

Социально-экономические предпосылки бунтов

Содержимое раздела

Этот раздел посвящен анализу глубинных причин социальных волнений XVII века. Будут рассмотрены факторы, такие как усиление крепостного права, налоговый гнет, экономические трудности и рост социального расслоения. Отдельное внимание будет уделено влиянию этих факторов на различные социальные группы: крестьянство, посадское население, казачество. В конце параграфа будет сделан вывод о ключевых социально-экономических противоречиях, приведших к взрыву недовольства.

Политическая обстановка и кризис власти

Содержимое раздела

В этом разделе будет проанализирована политическая ситуация в России XVII века, включая борьбу за власть после Смутного времени, усиление централизации государства и изменение роли Земских соборов. Рассмотрены ошибки и просчеты в политике правительства, приведшие к нарастанию недовольства. Будет изучено влияние внешних факторов, таких как войны и дипломатические отношения, на внутреннюю стабильность. Анализ политической обстановки поможет понять причины слабости власти.

Основные события Бунташного века: анализ восстаний

Содержимое раздела

Детальный анализ наиболее значимых восстаний, таких как Соляной бунт (1648), Медный бунт (1662) и восстание Степана Разина (1670-1671). Исследование причин, хода развития, участников и последствий каждого из этих событий. Акцент будет сделан на выявлении общих закономерностей и различий между восстаниями, а также на анализе роли лидеров и идеологии бунтов. Будут рассмотрены методы подавления восстаний и их влияние на политику государства.

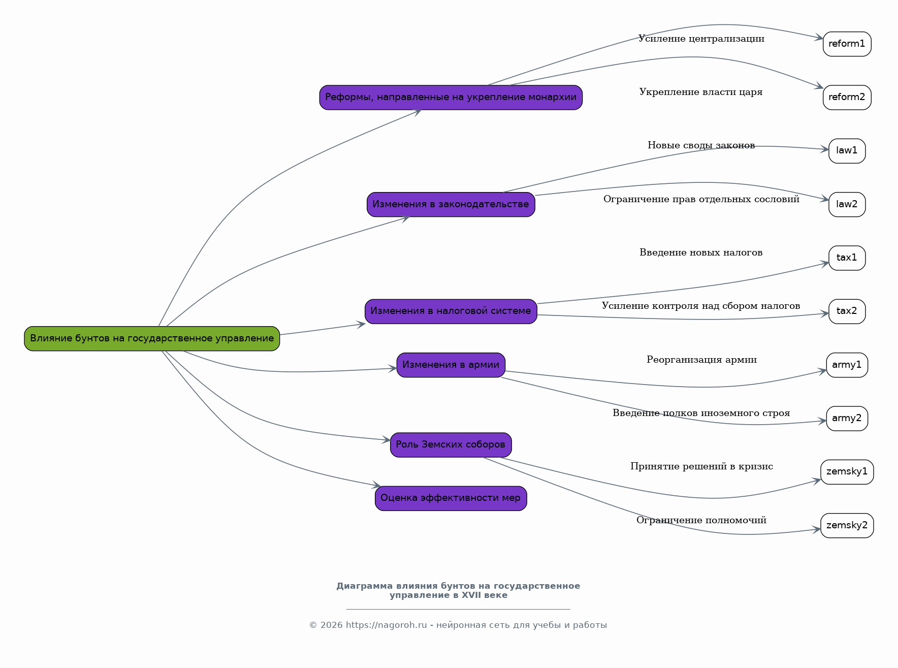
Влияние бунтов на государственное управление

Содержимое раздела

Рассмотрение того, как социальные потрясения повлияли на изменения в системе управления государством. Анализ реформ, направленных на укрепление монархии и централизацию власти. Изучение изменений в законодательстве, налоговой системе и армии, произошедших под влиянием бунтов. Особое внимание будет уделено роли Земских соборов и других институтов власти в период кризиса. Оценка эффективности предпринятых мер.

Социальные последствия и изменения в обществе

Содержимое раздела

Оценка изменений в социальной структуре российского общества в результате Бунташного века. Анализ усиления крепостного права, изменений в положении различных социальных групп (дворянство, крестьянство, посадское население). Рассмотрение влияния бунтов на формирование национальной идентичности и общественных настроений. Определение долгосрочных последствий социальных потрясений для развития российского общества и выявление новых тенденций.

Культурное отражение эпохи: фольклор и литература

Содержимое раздела

Рассмотрение культурного контекста Бунташного века, включая фольклор, литературу и изобразительное искусство. Анализ отражения социальных волнений в народных песнях, сказаниях и легендах. Изучение литературных произведений, посвященных этому периоду, и их значения для понимания настроений общества. Оценка роли культуры в формировании общественного сознания и представлений о власти и справедливости. Демонстрация взаимосвязи между событиями и их отражением в культуре.

Заключение

Содержимое раздела

Обобщение основных результатов исследования и подведение итогов по всем рассмотренным аспектам. Формулировка выводов о ключевых причинах, ходе и последствиях Бунташного века. Оценка влияния социальных потрясений на дальнейшее развитие России. Подчеркивание значимости изучения данного периода для понимания российской истории и современных социально-политических процессов. Определение перспектив дальнейшего изучения данной темы.

Список литературы

Содержимое раздела

Список использованных источников и литературы, включая монографии, статьи, архивные материалы и другие источники, использованные в процессе исследования. Материалы будут представлены в соответствии с принятыми академическими стандартами. Список будет включать как русскоязычные, так и иностранные источники, необходимые для всестороннего анализа темы. Данный раздел подтверждает глубину и основательность проведенного исследования.

Получи Такой Доклад

До 90% уникальность
Готовый файл Word
Оформление по ГОСТ
Список источников по ГОСТ
Таблицы и схемы
Презентация

Создать Доклад на любую тему за 5 минут

Создать

#6142053