Нейросеть

Ценности Российской Цивилизации: Уникальность, Эволюция и Взаимосвязи (Доклад)

Нейросеть для создания доклада Гарантия уникальности Строго по ГОСТу Высочайшее качество Поддержка 24/7

Данный доклад посвящен глубокому анализу основополагающих ценностей российской цивилизации, их формированию, исторической эволюции и современной роли в контексте глобальных вызовов. Исследование направлено на выявление специфических черт, отличающих российскую цивилизацию от других культурных и политических систем, а также на определение их влияния на внутреннее развитие страны и ее международные отношения. Особое внимание уделяется выявлению взаимосвязей между различными ценностями и их влиянию на формирование национальной идентичности и стратегических приоритетов. В работе будут рассмотрены механизмы трансляции ценностей и их адаптация к меняющимся условиям.

Идея:

Цель доклада – всесторонний анализ ценностного базиса российской цивилизации, выявление его уникальных черт и механизмов взаимодействия. Исследование направлено на формирование целостного представления о ценностной системе, определяющей социокультурное, политическое и экономическое развитие России.

Актуальность:

В современном мире, характеризующемся усилением геополитической напряженности и культурного многообразия, понимание ценностей различных цивилизаций приобретает особую актуальность. Актуальность доклада обусловлена необходимостью глубокого анализа ценностных оснований российской цивилизации для формирования конструктивного диалога с другими культурами и обеспечения устойчивого развития страны в условиях глобализации.

Оглавление:

Введение

Исторические Корни и Формирование Ценностей Российской Цивилизации

Основные Ценности Российской Цивилизации: Анализ и Интерпретация

Роль Государства и Общества в Трансляции Ценностей

Влияние Ценностей на Внутреннее Развитие России

Российская Цивилизация в Контексте Глобальных Вызовов

Взаимосвязи Ценностей и Формирование Национальной Идентичности

Заключение

Список литературы

Наименование образовательного учреждения

Доклад

на тему

Ценности Российской Цивилизации: Уникальность, Эволюция и Взаимосвязи

Выполнил: ФИО

Руководитель: ФИО

Содержание

  • Введение 1
  • Исторические Корни и Формирование Ценностей Российской Цивилизации 2
  • Основные Ценности Российской Цивилизации: Анализ и Интерпретация 3
  • Роль Государства и Общества в Трансляции Ценностей 4
  • Влияние Ценностей на Внутреннее Развитие России 5
  • Российская Цивилизация в Контексте Глобальных Вызовов 6
  • Взаимосвязи Ценностей и Формирование Национальной Идентичности 7
  • Заключение 8
  • Список литературы 9

Введение

Содержимое раздела

Вводная часть доклада, представляющая собой общий обзор темы исследования и обоснование ее актуальности. Этот раздел объяснит, почему изучение ценностей российской цивилизации является важной задачей в современном мире, особенно в контексте социокультурных и политических изменений. Будет представлен краткий обзор основных подходов к определению ценностей, а также сформулированы цели и задачи исследования, что позволит читателю понять структуру и логику последующего изложения. Укажем на важность понимания культурного кода для эффективного взаимодействия и построения долгосрочных отношений.

Исторические Корни и Формирование Ценностей Российской Цивилизации

Содержимое раздела

В данном разделе будет рассмотрен процесс формирования ценностного базиса российской цивилизации, начиная с древних времен и до современности. Особое внимание будет уделено влиянию различных исторических факторов, таких как принятие христианства, взаимодействие с Византией, Золотой Ордой и другими культурами. Будут проанализированы основные этапы формирования ценностной системы, включая роль православия, самодержавия, общинного уклада и других институтов в формировании уникальных черт российской цивилизации. Раскроем, как эти факторы сформировали менталитет и мировоззрение народа.

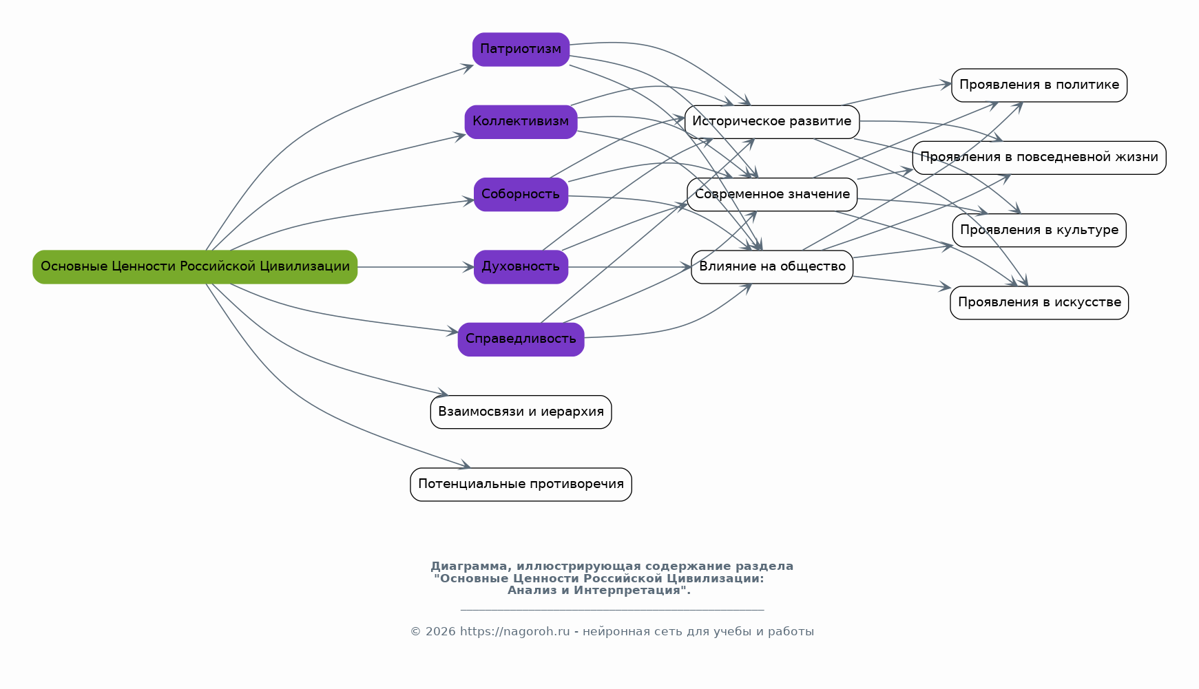
Основные Ценности Российской Цивилизации: Анализ и Интерпретация

Содержимое раздела

Этот раздел посвящен детальному анализу ключевых ценностей, определяющих специфику российской цивилизации. Будут рассмотрены такие понятия, как соборность, духовность, справедливость, патриотизм, коллективизм и другие. Каждый из этих аспектов будет проанализирован с точки зрения его исторического развития, современного значения и влияния на различные сферы жизни общества. Проанализируем, как эти ценности проявляются в культуре, искусстве, политике и повседневной жизни. Ставится задача показать взаимосвязь между ними, их иерархию и потенциальные противоречия.

Роль Государства и Общества в Трансляции Ценностей

Содержимое раздела

В данном разделе будет проанализирована роль государства, общественных институтов и гражданского общества в трансляции и поддержании ценностей российской цивилизации. Рассматривается роль образования, культуры, СМИ и других механизмов в формировании ценностных ориентаций населения. Будет оценено влияние государственной политики на формирование и распространение ценностей, а также проанализировано участие общественных организаций и институтов гражданского общества. Кроме того, будут рассмотрены различные подходы к формированию национальной идентичности, как они отражаются в политике и общественном дискурсе.

Влияние Ценностей на Внутреннее Развитие России

Содержимое раздела

В этом разделе будет исследовано влияние ценностного базиса российской цивилизации на различные аспекты внутреннего развития России. Рассмотрим, как ценности влияют на формирование экономической модели, политической системы и социальных отношений. Проанализируем связь между ценностями и уровнем социального благополучия, качеством жизни и устойчивостью общества. Будет оценено влияние ценностей на процессы модернизации, инновационного развития и формирование гражданского общества. Кроме того, будет рассмотрено, как ценности влияют на региональное развитие и культурную специфику.

Российская Цивилизация в Контексте Глобальных Вызовов

Содержимое раздела

В данном разделе будет проанализировано положение российской цивилизации в современном мире, характеризующемся глобализацией, геополитической конкуренцией и культурным разнообразием. Будут рассмотрены вызовы, с которыми сталкивается российская цивилизация, такие как сохранение идентичности, адаптация к изменениям и взаимодействие с другими культурами. Проанализируем роль ценностей в формировании внешней политики России, ее отношениях с другими странами и международными организациями. Рассматривается взаимосвязь между ценностями российской цивилизации и ее ролью в мировом сообществе, включая вопросы дипломатии и культурного обмена.

Взаимосвязи Ценностей и Формирование Национальной Идентичности

Содержимое раздела

В этой части работы будет детально проанализирована взаимосвязь между ценностями российской цивилизации и формированием национальной идентичности. Рассмотрится, как ценности влияют на самосознание граждан, их отношение к истории, культуре и государству. Будет проанализирована роль ценностей в формировании чувства принадлежности к определенной общности и в консолидации общества. Кроме того, рассматривается влияние различных факторов, таких как образование, СМИ и культурные мероприятия, на формирование национальной идентичности и ценностных ориентаций. Рассматривается роль исторической памяти в деле формирования национальной идентичности.

Заключение

Содержимое раздела

В заключении будут подведены итоги исследования и сформулированы основные выводы о роли ценностей российской цивилизации в современном мире. Будет обобщена информация о специфике, уникальности и взаимосвязях между различными ценностями. Будут обозначены перспективы дальнейших исследований и возможные направления развития в этой области. Также будут сформулированы рекомендации по практическому применению полученных результатов, в том числе, в области образования, культурной политики и внешней политики. Подчеркнем важность сохранения и развития ценностей для устойчивого развития страны.

Список литературы

Содержимое раздела

В этом разделе представлен список использованной литературы, включающий научные статьи, монографии, диссертации и другие источники, использованные при написании доклада. Список будет составлен в соответствии с требованиями к оформлению научных работ, что обеспечит максимальную академическую строгость. Раздел включает в себя как русскоязычные, так и зарубежные источники, что позволит дать наиболее полное представление о теме. Включены основные работы, которые послужили теоретической базой для исследования.

Получи Такой Доклад

До 90% уникальность
Готовый файл Word
Оформление по ГОСТ
Список источников по ГОСТ
Таблицы и схемы
Презентация

Создать Доклад на любую тему за 5 минут

Создать

#6103317