Нейросеть

Ценностные Ориентиры и Принципы Российского Цивилизационного Развития: Анализ и Перспективы (Доклад)

Нейросеть для создания доклада Гарантия уникальности Строго по ГОСТу Высочайшее качество Поддержка 24/7

Данный доклад посвящен исследованию ключевых ценностных принципов, формирующих основу российского цивилизационного развития. Представлен анализ исторического контекста и эволюции этих принципов. Особое внимание уделяется выявлению их влияния на современные социально-политические процессы. В рамках доклада предлагается рассмотреть перспективы развития российского общества сквозь призму этих ценностей.

Идея:

Доклад направлен на углубление понимания ценностных основ российской цивилизации и их роли в формировании национальной идентичности и стратегии развития. Он предполагает комплексный анализ, позволяющий выявить как сильные стороны, так и потенциальные вызовы, связанные с этими ценностями.

Актуальность:

Актуальность исследования обусловлена необходимостью осмысления ценностных ориентиров, определяющих будущее России в условиях глобальных изменений. Понимание этих принципов критически важно для эффективного государственного управления, укрепления общественного единства и обеспечения устойчивого развития страны.

Оглавление:

Введение

Исторический обзор: Формирование ценностных основ российской цивилизации

Ключевые ценностные принципы российского общества: анализ и интерпретация

Влияние ценностей на современные социально-политические процессы

Ценности и национальная идентичность: вопросы сохранения и трансформации

Перспективы развития: ценности как фактор устойчивого развития России

Вызовы и угрозы для ценностной системы России

Список литературы

Наименование образовательного учреждения

Доклад

на тему

Ценностные Ориентиры и Принципы Российского Цивилизационного Развития: Анализ и Перспективы

Выполнил: ФИО

Руководитель: ФИО

Содержание

  • Введение 1
  • Исторический обзор: Формирование ценностных основ российской цивилизации 2
  • Ключевые ценностные принципы российского общества: анализ и интерпретация 3
  • Влияние ценностей на современные социально-политические процессы 4
  • Ценности и национальная идентичность: вопросы сохранения и трансформации 5
  • Перспективы развития: ценности как фактор устойчивого развития России 6
  • Вызовы и угрозы для ценностной системы России 7
  • Список литературы 8

Введение

Содержимое раздела

Введение в контекст исследования: обоснование актуальности темы, определение целей и задач работы. Будет представлен обзор основных подходов к изучению ценностей в контексте цивилизационного развития. Обозначение структуры доклада и используемых методов исследования. В данном разделе также будут сформулированы ключевые вопросы, на которые предстоит ответить в ходе работы.

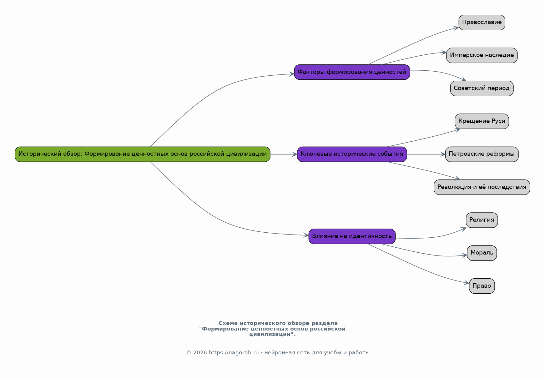
Исторический обзор: Формирование ценностных основ российской цивилизации

Содержимое раздела

Анализ исторического пути России и этапов формирования ценностных принципов, определяющих культурное и социальное развитие. Рассмотрение влияния различных факторов, таких как православие, имперское наследие, советский период, на формирование этих ценностей. Обзор ключевых исторических событий и личностей, оказавших существенное влияние на формирование российского менталитета и цивилизационной идентичности. Анализ роли религии, морали и права в формировании ценностной системы.

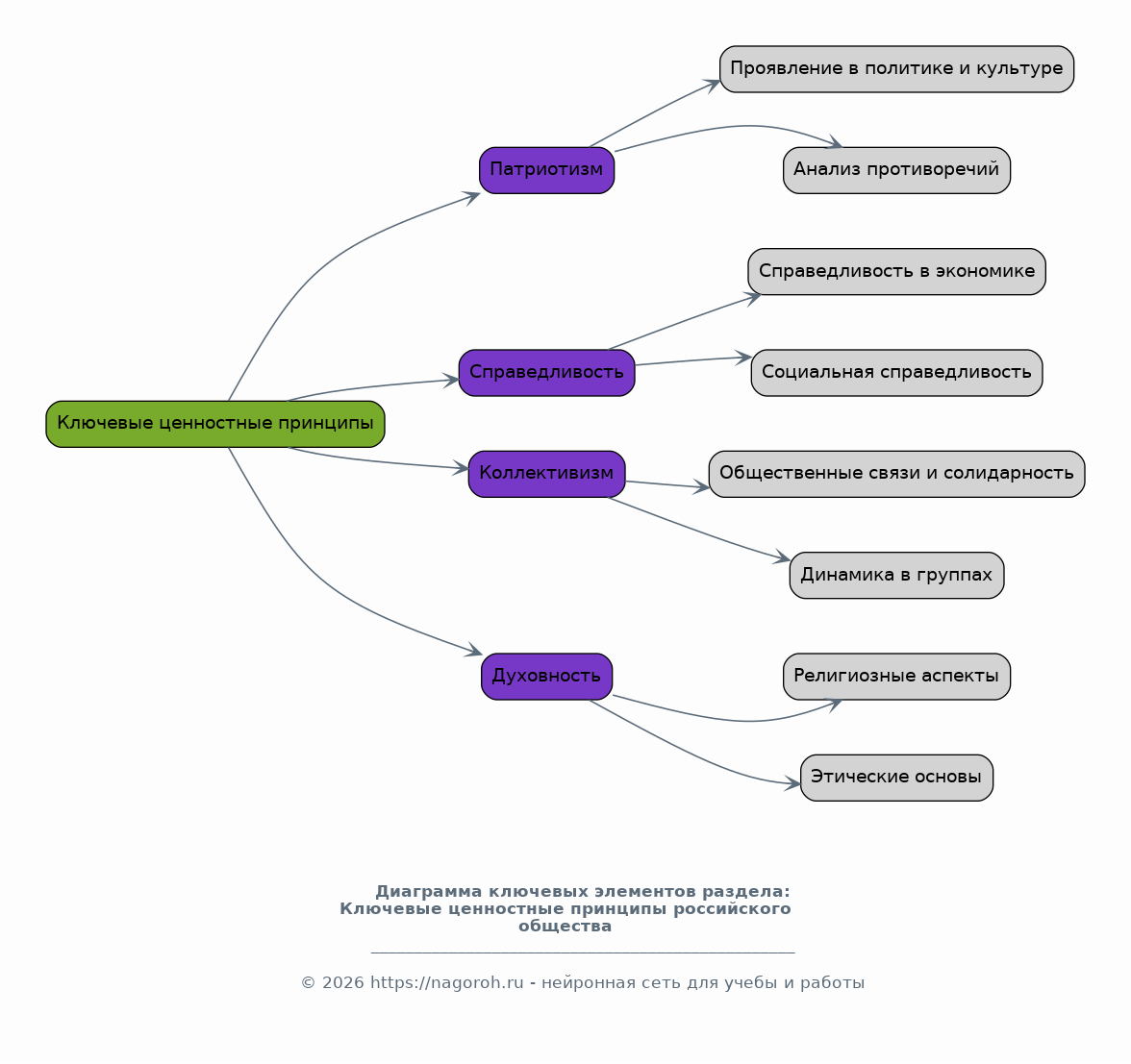
Ключевые ценностные принципы российского общества: анализ и интерпретация

Содержимое раздела

Идентификация и детальный анализ основных ценностных принципов, лежащих в основе российского общества, таких как патриотизм, справедливость, коллективизм, духовность. Рассмотрение их проявления в различных сферах жизни: политике, экономике, культуре, социальных отношениях. Анализ противоречий и внутренней динамики этих принципов. Выявление взаимосвязей между различными ценностями и их влиянием на общественное сознание.

Влияние ценностей на современные социально-политические процессы

Содержимое раздела

Анализ влияния ценностных принципов на современную политическую систему, включая взаимодействие общества и государства. Рассмотрение роли ценностей в формировании внешней политики России и ее взаимоотношений с другими странами. Изучение влияния ценностей на экономическое развитие и социальную сферу, включая образование, здравоохранение и культуру. Анализ возможных вызовов и рисков, связанных с трансформацией ценностной системы в условиях глобализации.

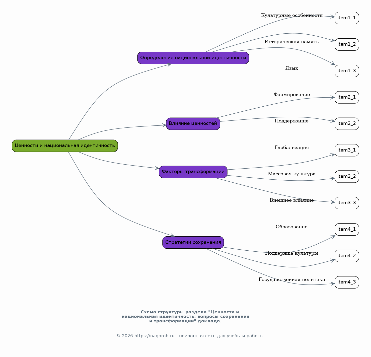
Ценности и национальная идентичность: вопросы сохранения и трансформации

Содержимое раздела

Исследование роли ценностей в формировании и поддержании национальной идентичности российского народа. Анализ взаимосвязи между ценностями и культурными особенностями, исторической памятью и языком. Рассмотрение рисков, связанных с потерей или трансформацией ценностей в условиях глобализации и массовой культуры. Обсуждение стратегий сохранения и укрепления национальной идентичности в контексте современных вызовов.

Перспективы развития: ценности как фактор устойчивого развития России

Содержимое раздела

Анализ перспектив развития российского общества на основе ценностных принципов. Рассмотрение возможностей и вызовов, связанных с использованием ценностей в различных сферах деятельности: политике, экономике, социальной сфере. Оценка влияния ценностей на устойчивое развитие страны, включая экологические, экономические и социальные аспекты. Разработка рекомендаций по укреплению ценностной основы российского общества.

Вызовы и угрозы для ценностной системы России

Содержимое раздела

Анализ внутренних и внешних вызовов, оказывающих влияние на ценностную систему России, включая глобализацию, информационные войны и культурное влияние. Рассмотрение угроз, связанных с негативными тенденциями в обществе, такими как девальвация моральных норм и рост социального неравенства. Оценка влияния этих вызовов на национальную безопасность и устойчивое развитие страны. Предложение стратегий противодействия этим угрозам.

Список литературы

Содержимое раздела

Список использованной литературы, включающий научные статьи, монографии, документы, относящиеся к теме исследования. Представление списка в соответствии с принятыми стандартами оформления научных работ. Указание полных библиографических данных для каждого источника. Размещение в алфавитном порядке или в порядке цитирования в тексте.

Получи Такой Доклад

До 90% уникальность
Готовый файл Word
Оформление по ГОСТ
Список источников по ГОСТ
Таблицы и схемы
Презентация

Создать Доклад на любую тему за 5 минут

Создать

#6092563