Нейросеть

Ценностные Ориентиры Российского Общества: Анализ и Современные Тенденции (Доклад)

Нейросеть для создания доклада Гарантия уникальности Строго по ГОСТу Высочайшее качество Поддержка 24/7

Данный доклад представляет собой всестороннее исследование ценностных ориентиров, преобладающих в российском обществе на текущий момент. Мы проанализируем исторические корни этих ценностей, их эволюцию под влиянием социально-политических изменений и культурных факторов. Особое внимание уделяется выявлению доминирующих ценностей, их влиянию на различные аспекты жизни общества, такие как экономика, политика и социальные отношения. В рамках исследования будут рассмотрены современные вызовы и возможности, связанные с формированием и сохранением ценностных ориентиров в условиях глобализации и цифровизации.

Идея:

Цель данного исследования - предоставить глубокий анализ ценностных ориентиров российского общества, выявить ключевые тенденции и факторы, определяющие их формирование. Мы стремимся проследить взаимосвязь между ценностями, общественным сознанием и развитием страны.

Актуальность:

Изучение ценностных ориентиров является актуальным, так как они формируют фундамент социальной идентичности и определяют траекторию развития общества. Понимание этих ценностей необходимо для эффективного государственного управления, разработки образовательных программ и успешного межкультурного взаимодействия как внутри страны, так и за её пределами.

Оглавление:

Введение

Исторический контекст формирования ценностей в России

Современные ценности российского общества: ключевые аспекты

Влияние культуры и медиа на формирование ценностей

Взаимосвязь ценностей и социального поведения

Влияние глобализации и цифровизации

Перспективы развития ценностных ориентиров

Заключение

Список литературы

Наименование образовательного учреждения

Доклад

на тему

Ценностные Ориентиры Российского Общества: Анализ и Современные Тенденции

Выполнил: ФИО

Руководитель: ФИО

Содержание

  • Введение 1
  • Исторический контекст формирования ценностей в России 2
  • Современные ценности российского общества: ключевые аспекты 3
  • Влияние культуры и медиа на формирование ценностей 4
  • Взаимосвязь ценностей и социального поведения 5
  • Влияние глобализации и цифровизации 6
  • Перспективы развития ценностных ориентиров 7
  • Заключение 8
  • Список литературы 9

Введение

Содержимое раздела

В данном разделе будет представлен общий обзор исследования, его цели и задачи, а также обоснование актуальности выбранной темы. Мы определим ключевые понятия, такие как "ценности", "ценностные ориентации" и "российское общество", чтобы создать общую основу для понимания дальнейшего материала. Будет указана методология исследования, включающая анализ научной литературы, статистических данных и социологических опросов, использованных для получения объективных выводов. Кроме того, будет кратко изложена структура доклада и указаны основные рассматриваемые темы.

Исторический контекст формирования ценностей в России

Содержимое раздела

Этот раздел посвящен анализу исторического формирования ценностных ориентиров в России. Мы рассмотрим влияние православия, самодержавия и коммунистической идеологии на формирование традиционных российских ценностей. Будут проанализированы ключевые исторические периоды, такие как эпоха Петра I, революция 1917 года и перестройка, и их воздействие на ценностные установки. Кроме того, мы исследуем роль культуры, литературы и искусства в формировании и трансляции ценностей в разные исторические эпохи.

Современные ценности российского общества: ключевые аспекты

Содержимое раздела

В данном разделе будет проведен анализ современных ценностных ориентиров, преобладающих в российском обществе. Мы рассмотрим такие ценности, как патриотизм, семья, коллективизм, справедливость, и их проявление в различных социальных группах. Особое внимание будет уделено исследованию влияния экономических, политических и социальных факторов на формирование и изменение ценностей. Будут проанализированы данные социологических исследований и опросов общественного мнения для определения ключевых тенденций в динамике ценностных установок.

Влияние культуры и медиа на формирование ценностей

Содержимое раздела

Этот раздел посвящен изучению роли культуры и медиа в формировании и трансляции ценностей в современном российском обществе. Мы рассмотрим, как средства массовой информации, кино, телевидение и интернет влияют на формирование общественного мнения и ценностных установок. Будет проанализирована роль образования и воспитания в формировании ценностей у подрастающего поколения. Кроме того, будет исследовано влияние культурных мероприятий и традиций на сохранение и передачу ценностных ориентиров между поколениями.

Взаимосвязь ценностей и социального поведения

Содержимое раздела

В данном разделе будет проанализирована взаимосвязь между ценностными ориентациями и социальным поведением в различных сферах жизни. Мы рассмотрим, как ценности влияют на политическое участие, экономическую активность и социальные отношения. Будет исследовано влияние ценностей на уровень доверия в обществе, социальную сплоченность и готовность к сотрудничеству. Кроме того, мы рассмотрим роль ценностей в формировании гражданской идентичности и национальной самоидентификации.

Влияние глобализации и цифровизации

Содержимое раздела

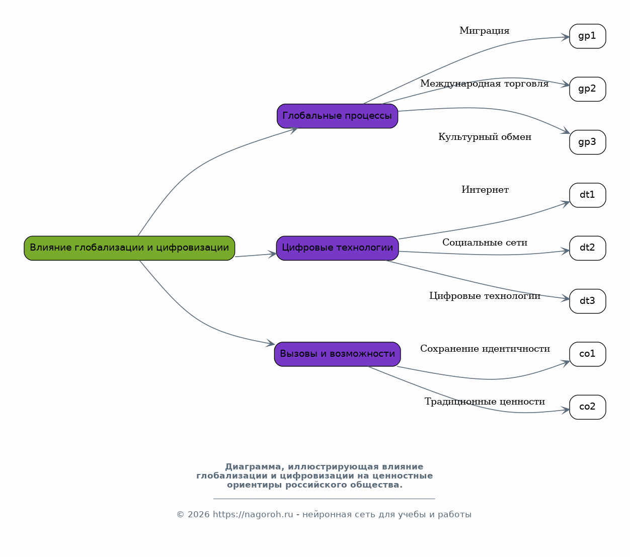
Этот раздел посвящен анализу влияния глобализации и цифровизации на ценностные ориентиры российского общества. Мы рассмотрим, как глобальные процессы, такие как миграция, международная торговля и культурный обмен, влияют на формирование и изменение ценностей. Будет исследовано влияние интернета, социальных сетей и цифровых технологий на распространение информации и формирование общественного мнения. Кроме того, мы проанализируем вызовы и возможности, которые возникают в связи с глобализацией и цифровизацией, для сохранения идентичности и традиционных ценностей.

Перспективы развития ценностных ориентиров

Содержимое раздела

В данном разделе будут рассмотрены перспективы развития ценностных ориентиров российского общества в будущем. Мы проанализируем факторы, которые могут повлиять на изменение ценностей, такие как демографические изменения, экономическое развитие и внешние вызовы. Будут предложены рекомендации по сохранению и укреплению ценностных основ общества в условиях современных реалий. Кроме того, мы обсудим роль государства, общественных организаций и институтов гражданского общества в формировании и поддержании позитивных ценностных ориентиров.

Заключение

Содержимое раздела

В заключении будет представлен общий обзор основных выводов, полученных в ходе исследования. Мы подведем итоги анализа ценностных ориентиров российского общества, выделим ключевые тенденции и факторы, оказывающие влияние на их формирование. Будут сформулированы основные рекомендации и предложены направления для дальнейших исследований в данной области. Кроме того, будет подчеркнута важность понимания ценностей для успешного развития страны и укрепления социальной стабильности.

Список литературы

Содержимое раздела

В данном разделе будет представлен список использованной литературы, включающий научные статьи, монографии, статистические данные и другие источники, использованные в процессе исследования. Список будет оформлен в соответствии с требованиями к академическим работам, с указанием авторов, названий работ, издательств и годов публикации. Литература будет разделена по категориям для удобства поиска и ознакомления с использованными источниками, например, книги, статьи в журналах, статистические сборники, онлайн ресурсы и другие.

Получи Такой Доклад

До 90% уникальность
Готовый файл Word
Оформление по ГОСТ
Список источников по ГОСТ
Таблицы и схемы
Презентация

Создать Доклад на любую тему за 5 минут

Создать

#6107736