Нейросеть

Ценностные Ориентиры Российской Федерации: Стабильность, Миссия, Ответственность и Справедливость в Контексте Развития (Доклад)

Нейросеть для создания доклада Гарантия уникальности Строго по ГОСТу Высочайшее качество Поддержка 24/7

Данный доклад посвящен анализу ключевых ценностных ориентиров, определяющих будущее России. В работе рассматриваются четыре основных компонента: стабильность как основа для устойчивого развития, национальная миссия, формирующая стратегическое видение, ответственность перед обществом и будущими поколениями, а также справедливость, как платформа для построения социального благополучия. Исследование направлено на выявление взаимосвязей между этими ценностями и их влиянием на различные сферы жизни российского общества, включая экономику, политику и культуру. Целью является формирование целостного представления о ценностном базисе, необходимом для достижения процветания России.

Идея:

Предлагается комплексный анализ взаимосвязи между ценностными ориентирами и долгосрочной стратегией развития России. Акцент делается на практических рекомендациях по укреплению этих ценностей в различных сферах деятельности.

Актуальность:

Актуальность исследования обусловлена необходимостью осмысления ценностных основ, определяющих траекторию развития России в условиях глобальных вызовов. В современных условиях возрастает потребность в четком определении и укреплении ценностных ориентиров для обеспечения устойчивости и процветания государства.

Оглавление:

Введение

Стабильность как Фундамент Развития

Национальная Миссия и Стратегическое Видение

Ответственность перед Обществом и Будущими Поколениями

Справедливость как Основа Социального Благополучия

Взаимосвязь Ценностей и Их Влияние на Развитие

Практические Рекомендации по Укреплению Ценностей

Список литературы

Наименование образовательного учреждения

Доклад

на тему

Ценностные Ориентиры Российской Федерации: Стабильность, Миссия, Ответственность и Справедливость в Контексте Развития

Выполнил: ФИО

Руководитель: ФИО

Содержание

  • Введение 1
  • Стабильность как Фундамент Развития 2
  • Национальная Миссия и Стратегическое Видение 3
  • Ответственность перед Обществом и Будущими Поколениями 4
  • Справедливость как Основа Социального Благополучия 5
  • Взаимосвязь Ценностей и Их Влияние на Развитие 6
  • Практические Рекомендации по Укреплению Ценностей 7
  • Список литературы 8

Введение

Содержимое раздела

В данном разделе представлено обоснование актуальности исследования ценностных ориентиров для развития России. Определяются основные цели и задачи работы, а также структура доклада. Рассматривается важность стабильности, миссии, ответственности и справедливости в контексте современных вызовов, стоящих перед российским обществом. Обозначается методология исследования и его теоретическая база, включающая анализ существующих подходов к формированию ценностных ориентиров.

Стабильность как Фундамент Развития

Содержимое раздела

Анализируется роль стабильности в обеспечении устойчивого экономического роста и социального благополучия. Рассматриваются факторы, влияющие на стабильность, такие как политическая система, экономическая политика и общественные институты. Оценивается влияние нестабильности на различные сферы жизни, включая инвестиционную привлекательность, уровень жизни населения и безопасность. Предлагаются конкретные меры по укреплению стабильности, направленные на снижение рисков и повышение устойчивости к внешним и внутренним вызовам.

Национальная Миссия и Стратегическое Видение

Содержимое раздела

Осуществляется анализ концепции национальной миссии и ее роли в формировании долгосрочных целей развития России. Рассматриваются различные подходы к определению национальной миссии, учитывающие исторические, культурные и геополитические особенности страны. Анализируется влияние национальной миссии на формирование стратегии развития, включая определение приоритетов и направлений государственной политики. Предлагается конкретная формулировка национальной миссии, соответствующая современным вызовам и задачам.

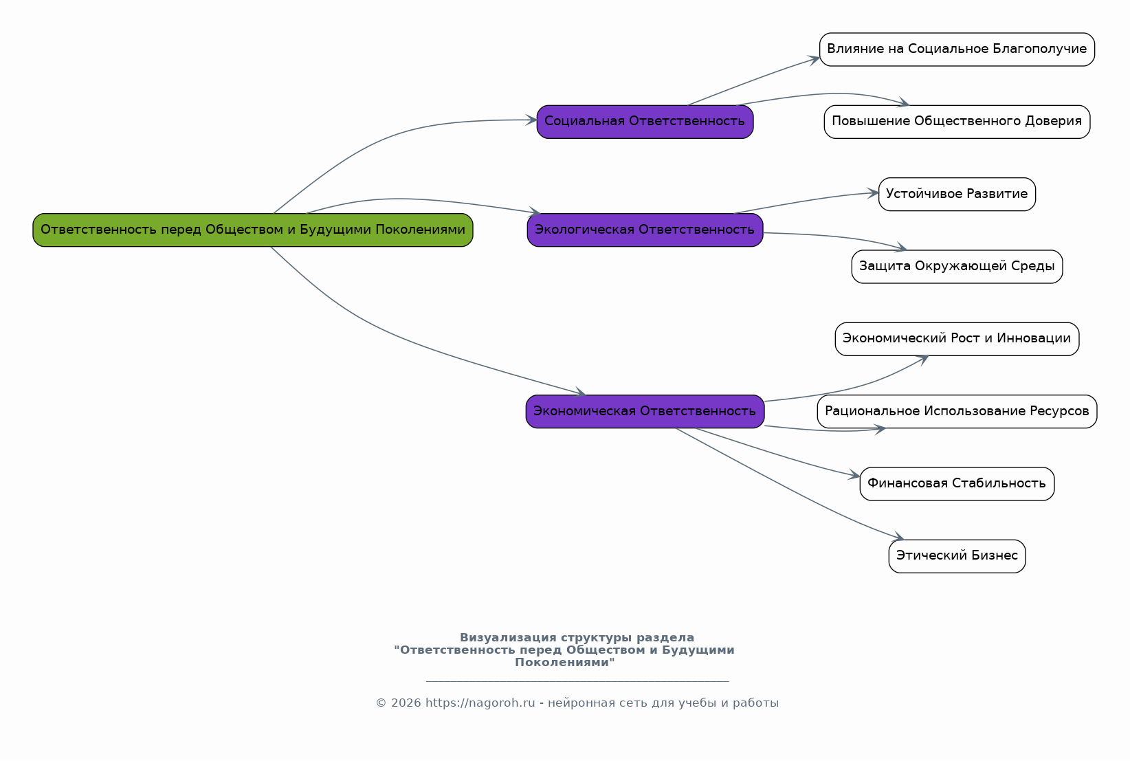
Ответственность перед Обществом и Будущими Поколениями

Содержимое раздела

Исследуется роль ответственности в формировании устойчивого и справедливого общества. Рассматриваются различные аспекты ответственности, включая социальную, экологическую и экономическую ответственность. Анализируется влияние ответственности на поведение граждан, деятельность бизнеса и государственное управление. Предлагаются конкретные меры по повышению уровня ответственности в различных сферах жизни, направленные на обеспечение благосостояния будущих поколений.

Справедливость как Основа Социального Благополучия

Содержимое раздела

Оценивается роль справедливости в обеспечении социальной гармонии и благополучия. Рассматриваются различные аспекты справедливости, включая экономическую, социальную и юридическую справедливость. Анализируется влияние справедливости на уровень доверия в обществе, социальную сплоченность и политическую стабильность. Предлагаются конкретные меры по обеспечению справедливости в различных сферах жизни, направленные на снижение неравенства и повышение социального благосостояния.

Взаимосвязь Ценностей и Их Влияние на Развитие

Содержимое раздела

Анализируются взаимосвязи между стабильностью, миссией, ответственностью и справедливостью, а также их влияние на различные сферы жизни российского общества. Рассматривается, как эти ценности влияют на экономический рост, социальное развитие, культурное наследие и международное положение России. Оценивается эффективность различных механизмов, направленных на укрепление этих ценностей. Предлагаются рекомендации по интеграции ценностных ориентиров в государственную политику и общественную практику.

Практические Рекомендации по Укреплению Ценностей

Содержимое раздела

Предлагаются конкретные практические рекомендации по укреплению ценностных ориентиров в различных сферах деятельности. Рассматриваются меры, направленные на укрепление стабильности, формирование национальной миссии, повышение ответственности и обеспечение справедливости. Рекомендации ориентированы на различные целевые аудитории, включая государственные органы, бизнес-сообщество, образовательные учреждения и общественные организации. Предлагаются конкретные проекты и инициативы, направленные на реализацию данных рекомендаций.

Список литературы

Содержимое раздела

В данном разделе представлен список использованных источников. Список включает научные статьи, монографии, законодательные акты, статистические данные и другие материалы, использованные в процессе исследования. Библиографическое описание источников соответствует общепринятым стандартам цитирования. Список литературы служит для подтверждения достоверности представленных данных и обеспечивает возможность дальнейшего изучения темы.

Получи Такой Доклад

До 90% уникальность
Готовый файл Word
Оформление по ГОСТ
Список источников по ГОСТ
Таблицы и схемы
Презентация

Создать Доклад на любую тему за 5 минут

Создать

#6105341