Нейросеть

Ценностные основы российской цивилизации: теоретические подходы и концептуальные идеи (Доклад)

Нейросеть для создания доклада Гарантия уникальности Строго по ГОСТу Высочайшее качество Поддержка 24/7

Данный доклад представляет собой детальный анализ ценностных принципов, формирующих российскую цивилизацию. Исследование сфокусировано на выявлении ключевых ценностей, таких как справедливость, солидарность и духовность, которые оказывают влияние на развитие российского общества. В работе рассматриваются различные подходы к определению и пониманию этих ценностей, включая исторические, философские и социологические перспективы. В итоге, будет представлен комплексный взгляд на ценностный базис, определяющий особенности российской цивилизации.

Идея:

Доклад стремится представить целостную картину ценностных основ российской цивилизации, выявляя их исторические корни и современное проявление. Особое внимание уделяется влиянию этих ценностей на формирование национальной идентичности и устойчивость российского общества.

Актуальность:

Актуальность исследования обусловлена необходимостью глубокого понимания ценностных ориентиров, определяющих развитие России в современном мире. Это важно для обеспечения устойчивости общества, укрепления национальной идентичности и эффективного взаимодействия с другими культурами.

Оглавление:

Введение

Исторический контекст формирования ценностей российской цивилизации

Основные ценности российской цивилизации: анализ и интерпретация

Влияние ценностей на формирование национальной идентичности

Ценности и современное российское общество: вызовы и перспективы

Ценности и внешняя политика России

Методология и эмпирическая база исследования

Заключение

Список литературы

Наименование образовательного учреждения

Доклад

на тему

Ценностные основы российской цивилизации: теоретические подходы и концептуальные идеи

Выполнил: ФИО

Руководитель: ФИО

Содержание

  • Введение 1
  • Исторический контекст формирования ценностей российской цивилизации 2
  • Основные ценности российской цивилизации: анализ и интерпретация 3
  • Влияние ценностей на формирование национальной идентичности 4
  • Ценности и современное российское общество: вызовы и перспективы 5
  • Ценности и внешняя политика России 6
  • Методология и эмпирическая база исследования 7
  • Заключение 8
  • Список литературы 9

Введение

Содержимое раздела

Введение служит отправной точкой для исследования ценностных принципов российской цивилизации, определяя его цели, задачи и методологическую основу. В этом разделе будет представлен обзор основных подходов к определению понятия ценностей и их роли в формировании цивилизаций. Будут обозначены ключевые вопросы, которые будут рассматриваться в докладе, а также обоснована актуальность выбранной темы. Таким образом, введение закладывает фундамент для дальнейшего анализа и обеспечивает общее понимание контекста исследования.

Исторический контекст формирования ценностей российской цивилизации

Содержимое раздела

Этот раздел посвящен анализу исторического контекста, в котором формировались ценностные принципы российской цивилизации. Будет рассмотрено влияние различных исторических периодов, включая Древнюю Русь, Московское царство, Российскую империю и советский период, на формирование ключевых ценностей. Особое внимание будет уделено влиянию православия, традиций общинной жизни и других факторов на формирование российской идентичности. Данный анализ позволит лучше понять эволюцию ценностных ориентиров.

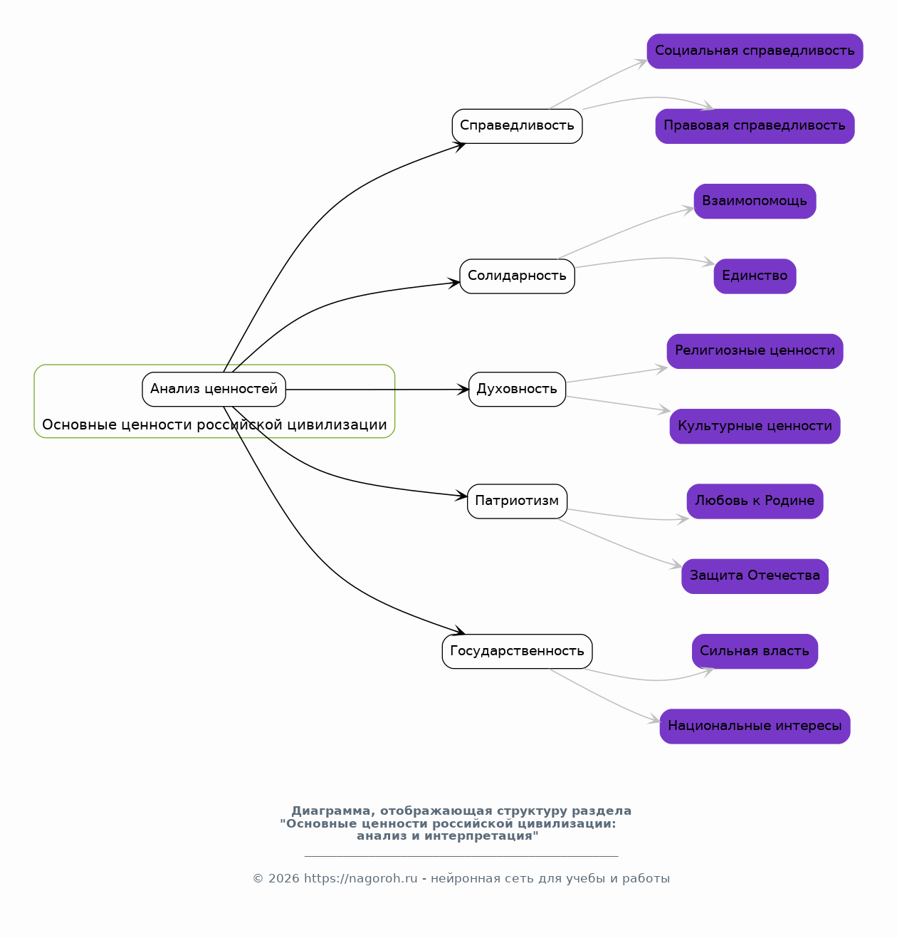
Основные ценности российской цивилизации: анализ и интерпретация

Содержимое раздела

В этом разделе будет представлен детальный анализ и интерпретация основных ценностей, присущих российской цивилизации. Ключевыми ценностями, которые будут рассмотрены, являются справедливость, солидарность, духовность, патриотизм и государственность. Будет предпринята попытка определить их сущность, взаимосвязи и проявления в различных сферах жизни российского общества. Анализ включит в себя обращение к философским, религиозным и культурным источникам, что позволит раскрыть многогранность этих ценностей.

Влияние ценностей на формирование национальной идентичности

Содержимое раздела

Раздел посвящен исследованию влияния ценностей на формирование и поддержание национальной идентичности в России. Будет проанализировано, как ценности, такие как единство, общность и уважение к истории, способствуют формированию чувства принадлежности к российской цивилизации. Рассмотрение примеров из культуры, образования и общественной жизни покажет, как эти ценности транслируются и укрепляются в обществе. Таким образом, будет выявлена роль ценностей в укреплении национальной идентичности.

Ценности и современное российское общество: вызовы и перспективы

Содержимое раздела

В данном разделе будет рассмотрено, как ценности российской цивилизации проявляются в современном российском обществе, а также какие вызовы и перспективы перед ними стоят. Будет проанализировано влияние глобализации, технологического прогресса и других факторов на ценностные ориентации россиян. Обсуждение коснется вопросов сохранения традиционных ценностей и их адаптации к современным условиям. Рассмотрение перспектив позволит оценить устойчивость ценностного базиса.

Ценности и внешняя политика России

Содержимое раздела

В этом разделе анализируется влияние ценностных ориентиров российской цивилизации на внешнюю политику России. Рассмотрено, как ценности, такие как суверенитет, многополярность и уважение к международному праву, формируют подходы России к международным отношениям. Будет проанализирована роль ценностей в формировании стратегических союзов и защите национальных интересов. Анализ позволит понять влияние ценностей на укрепление позиций России на мировой арене.

Методология и эмпирическая база исследования

Содержимое раздела

Этот раздел посвящен описанию методологии и эмпирической базы, использованных в исследовании. Здесь будут подробно изложены методы сбора и анализа данных, включая анализ исторических документов, социологические опросы, интервью и контент-анализ. Обосновывается выбор конкретных методов и их соответствие задачам исследования. Представление информации об эмпирической базе позволит оценить надежность и обоснованность выводов, сделанных в докладе.

Заключение

Содержимое раздела

В заключении будут подведены итоги исследования, обобщены основные выводы и представлены перспективы дальнейшего изучения ценностных принципов российской цивилизации. Будет сделана попытка оценить значимость полученных результатов для понимания современного российского общества и его будущего. Будет отмечена роль ценностей в формировании национальной идентичности и обеспечении устойчивости страны в условиях глобальных вызовов. Подводя итоги, будет подчеркнута важность сохранения и развития ценностного базиса.

Список литературы

Содержимое раздела

Данный раздел содержит перечень использованных источников, включая научные статьи, монографии, законодательные акты и другие материалы, которые были использованы в процессе исследования. Список литературы организован в соответствии с принятыми академическими стандартами, что обеспечивает его прозрачность и облегчает доступ к использованным источникам. Представление полного списка литературы подтверждает научную обоснованность работы. Таким образом, данная секция является важной частью для подтверждения академической строгости.

Получи Такой Доклад

До 90% уникальность
Готовый файл Word
Оформление по ГОСТ
Список источников по ГОСТ
Таблицы и схемы
Презентация

Создать Доклад на любую тему за 5 минут

Создать

#6082655