Нейросеть

Ценностные тренды современного российского общества в 2023 году: Анализ и перспективы (Доклад)

Нейросеть для создания доклада Гарантия уникальности Строго по ГОСТу Высочайшее качество Поддержка 24/7

Данный доклад представляет собой глубокий анализ ценностных ориентиров, преобладающих в российском обществе в текущем году. Исследование охватывает широкий спектр ценностей, начиная от традиционных семейных устоев и заканчивая новыми формами самореализации. Особое внимание уделяется выявлению ключевых трендов и их влиянию на различные сферы жизни, включая экономику, политику и культуру. В заключение, прогнозируются возможные сценарии развития и даются рекомендации для эффективного взаимодействия с выявленными изменениями.

Идея:

Основная идея доклада заключается в комплексном исследовании трансформации ценностных установок россиян, что позволяет понять мотивацию и поведение различных социальных групп. Это поможет выявить факторы, влияющие на формирование этих ценностей, и оценить их долгосрочное воздействие на общественное развитие.

Актуальность:

Актуальность исследования обусловлена необходимостью понимания динамики ценностей в условиях глобальных изменений и внутренней трансформации России. Результаты доклада могут быть использованы для разработки более эффективных стратегий в различных областях, от государственного управления до маркетинга, учитывающих текущие ценностные приоритеты населения.

Оглавление:

Введение

Методология исследования

Традиционные ценности и их трансформация

Современные ценности: индивидуализм, самореализация и потребление

Влияние внешних факторов на ценностные ориентации

Региональные особенности ценностных трендов

Перспективы развития ценностных трендов

Заключение

Список литературы

Наименование образовательного учреждения

Доклад

на тему

Ценностные тренды современного российского общества в 2023 году: Анализ и перспективы

Выполнил: ФИО

Руководитель: ФИО

Содержание

  • Введение 1
  • Методология исследования 2
  • Традиционные ценности и их трансформация 3
  • Современные ценности: индивидуализм, самореализация и потребление 4
  • Влияние внешних факторов на ценностные ориентации 5
  • Региональные особенности ценностных трендов 6
  • Перспективы развития ценностных трендов 7
  • Заключение 8
  • Список литературы 9

Введение

Содержимое раздела

В этом разделе представлен обзор методологии исследования и его целей, а также обозначены основные вопросы, которые будут рассмотрены в докладе. Раскрываются предпосылки и актуальность изучения ценностных трендов в современном российском обществе, учитывая сложные социокультурные и политические изменения последнего времени. Также будет представлен краткий обзор литературы по теме, включая основные теоретические подходы и эмпирические исследования, использованные в работе, что позволит понять контекст исследования и его место в научном дискурсе. Введение призвано сформировать общее понимание проблематики.

Методология исследования

Содержимое раздела

В данном пункте подробно описываются методы, использованные для сбора и анализа данных. Будет представлен выборка респондентов, критерии отбора и демографические характеристики, что позволит оценить репрезентативность исследования. Основное внимание будет уделено методам социологического опроса, глубинным интервью и анализу вторичных данных, таких как статистические отчеты и публикации в СМИ. Также будут уточнены инструменты анализа данных, включая статистические методы и качественный контент-анализ, что обеспечит надежность и объективность выводов.

Традиционные ценности и их трансформация

Содержимое раздела

Рассматриваются традиционные ценности, такие как семья, религия и патриотизм, и анализируются изменения, которые они претерпевают под влиянием современных вызовов. Оценивается степень их сохранения и адаптации в различных социальных группах и регионах. Анализируется влияние различных факторов, таких как экономическая нестабильность, информационное воздействие и глобализация, на восприятие этих ценностей. Проводится сравнение текущих трендов с историческими данными, выделяя основные тенденции и вызовы для сохранения и развития традиционных ценностей.

Современные ценности: индивидуализм, самореализация и потребление

Содержимое раздела

В этом разделе анализируются новые ценности, такие как индивидуализм, стремление к самореализации, успех и материальное благополучие, а также их распространение в российском обществе. Рассматриваются различные аспекты, включая мотивацию, формы проявления и влияние на поведение людей. Анализируются факторы, способствующие росту этих ценностей, такие как развитие технологий, рост социальной мобильности и изменение культурных норм. Оценивается их взаимодействие с традиционными ценностями и их роль в формировании новых социальных идентичностей.

Влияние внешних факторов на ценностные ориентации

Содержимое раздела

Изучается влияние глобальных процессов, таких как геополитическая обстановка, экономические кризисы и информационные войны на ценностные ориентации россиян. Анализируется воздействие культурных обменов, миграции и развития цифровых технологий на формирование ценностей. Рассматривается роль СМИ, социальных сетей и других каналов коммуникации в формировании общественного мнения и ценностных представлений. Оцениваются долгосрочные последствия этих внешних факторов для российского общества.

Региональные особенности ценностных трендов

Содержимое раздела

Проводится сравнительный анализ ценностных ориентаций в различных регионах России, выявляются сходства и различия. Анализируются факторы, влияющие на формирование региональных особенностей, такие как экономическое развитие, культурные традиции и этнический состав населения. Рассматривается роль региональных элит и местных сообществ в формировании ценностных приоритетов. Оценивается влияние региональных особенностей на общую картину ценностных трендов в стране.

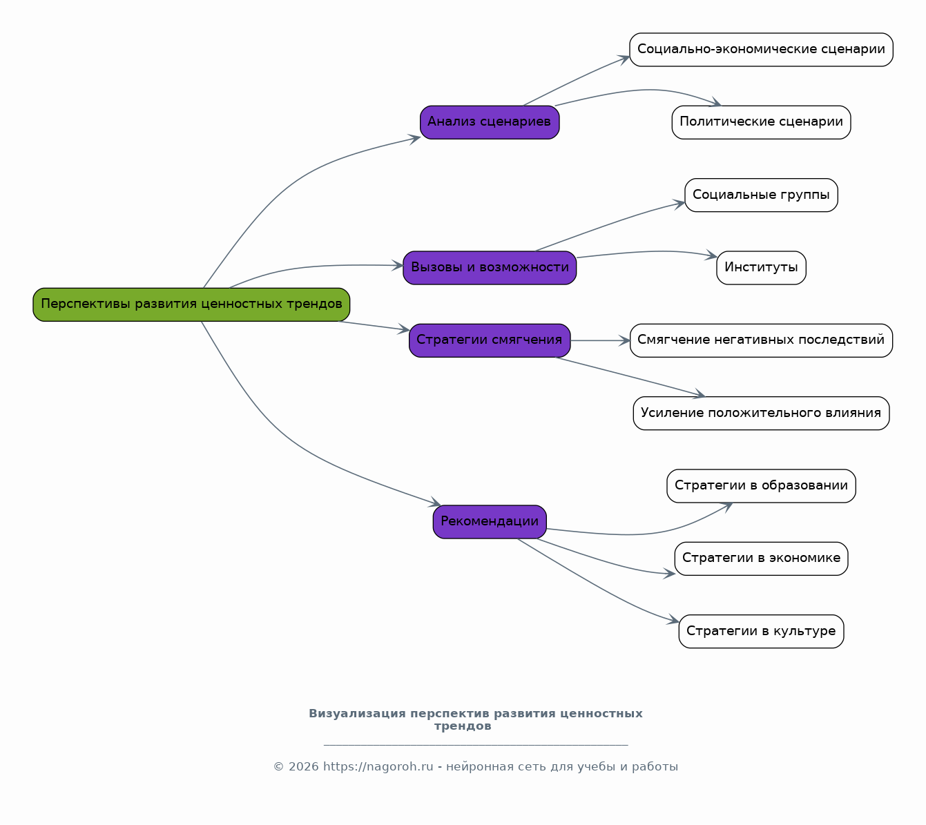
Перспективы развития ценностных трендов

Содержимое раздела

Представлены прогнозы относительно дальнейшего развития выявленных ценностных трендов в российском обществе, учитывая возможные социально-экономические и политические сценарии. Анализируются потенциальные вызовы и возможности, связанные с этими трендами, для различных социальных групп и институтов. Обсуждаются пути смягчения негативных последствий и усиления положительного влияния ценностных изменений. Предлагаются рекомендации для разработки эффективных стратегий в различных областях.

Заключение

Содержимое раздела

В заключении обобщаются основные выводы исследования, подчеркивается значимость полученных результатов и их вклад в понимание современных тенденций в российском обществе. Оценивается соответствие результатов поставленным целям и задачам исследования. Определяются перспективы дальнейших исследований в этой области. Подводятся итоги и даются рекомендации для практического применения полученных знаний, предлагая возможные пути реализации.

Список литературы

Содержимое раздела

В этом разделе представлены источники, использованные в ходе исследования, включая научные статьи, монографии, статистические данные и другие материалы. Список литературы составлен в соответствии с требованиями к оформлению научных работ и обеспечивает доступ к использованным источникам информации. Указаны полные библиографические данные каждого источника, чтобы читатели могли легко найти и использовать их в своих исследованиях. Включены только источники, непосредственно цитируемые или использованные в работе.

Получи Такой Доклад

До 90% уникальность
Готовый файл Word
Оформление по ГОСТ
Список источников по ГОСТ
Таблицы и схемы
Презентация

Создать Доклад на любую тему за 5 минут

Создать

#5476726