Нейросеть

Ценностные вызовы современного российского общества: анализ, тенденции и перспективы (Доклад)

Нейросеть для создания доклада Гарантия уникальности Строго по ГОСТу Высочайшее качество Поддержка 24/7

Данный доклад посвящен исследованию ценностных вызовов, стоящих перед российским обществом в XXI веке. Он анализирует трансформацию традиционных ценностей в условиях глобализации, цифровизации и геополитических изменений. В работе рассматриваются ключевые факторы, влияющие на формирование ценностных ориентаций граждан, а также их влияние на социальную сплоченность и устойчивость страны. Особое внимание уделяется выявлению противоречий и потенциальных точек напряженности в системе ценностей, а также разработке рекомендаций для укрепления позитивной динамики.

Идея:

Основная идея доклада заключается в комплексном анализе ценностного ландшафта российского общества, выявлении доминирующих тенденций и прогнозировании их влияния на будущее страны. Автор стремится предложить конкретные практические шаги для формирования устойчивой системы ценностей, способствующей социальному прогрессу.

Актуальность:

Актуальность исследования обусловлена необходимостью глубокого понимания ценностных основ, определяющих устойчивость и развитие современного российского общества. В условиях динамичных изменений в мире и внутри страны, ценностный анализ позволяет выявлять риски и возможности, а также формировать эффективные стратегии для достижения национальных целей.

Оглавление:

Введение

Теоретико-методологические основы исследования ценностей

Трансформация ценностей в современном российском обществе

Влияние на социальную сплоченность и устойчивость

Ценности и молодежь: формирование будущих ориентиров

Ценностные вызовы в условиях глобализации и цифровизации

Рекомендации по формированию устойчивой системы ценностей

Заключение

Список литературы

Наименование образовательного учреждения

Доклад

на тему

Ценностные вызовы современного российского общества: анализ, тенденции и перспективы

Выполнил: ФИО

Руководитель: ФИО

Содержание

  • Введение 1
  • Теоретико-методологические основы исследования ценностей 2
  • Трансформация ценностей в современном российском обществе 3
  • Влияние на социальную сплоченность и устойчивость 4
  • Ценности и молодежь: формирование будущих ориентиров 5
  • Ценностные вызовы в условиях глобализации и цифровизации 6
  • Рекомендации по формированию устойчивой системы ценностей 7
  • Заключение 8
  • Список литературы 9

Введение

Содержимое раздела

Введение задает контекст для дальнейшего исследования, определяя основные понятия и методологические подходы, которые будут использоваться в работе. Обосновывается актуальность анализа ценностных вызовов, стоящих перед российским обществом в современный период, и подчеркивается значимость этого анализа для понимания текущих социальных процессов. Представлены основные цели и задачи исследования, а также структура доклада, чтобы читатели могли ориентироваться в содержании. Раскрывается краткая история развития ценностей в России, что позволяет установить связь между прошлым и настоящим и проследить эволюцию ценностных ориентиров.

Теоретико-методологические основы исследования ценностей

Содержимое раздела

В этом разделе рассматриваются теоретические рамки, используемые для анализа ценностей, включая различные социологические, философские и психологические подходы. Определяются ключевые понятия, такие как "ценность", "ценностные ориентации", "ценностный конфликт", и описываются их взаимосвязи и значение в контексте исследования. Анализируются основные методологические принципы, используемые для изучения ценностей, такие как количественные и качественные методы сбора и анализа данных. Рассматриваются вопросы валидности и надежности используемых методов, а также их применимость к изучению российского общества.

Трансформация ценностей в современном российском обществе

Содержимое раздела

В данном разделе рассматривается динамика трансформации ценностей в российском обществе в последние десятилетия, уделяя особое внимание периоду после распада Советского Союза. Анализируются основные факторы, влияющие на изменение ценностных ориентаций, такие как глобализация, влияние западной культуры, экономические реформы и политические изменения. Исследуются противоречивые тенденции, такие как столкновение традиционных и современных ценностей, индивидуализма и коллективизма, светских и религиозных ценностей, и их влияние на различные социальные группы. Проводится анализ статистических данных и результатов социологических опросов, подтверждающих выводы.

Влияние на социальную сплоченность и устойчивость

Содержимое раздела

Этот раздел рассматривает взаимосвязь между ценностями и социальной сплоченностью, анализируя, как различные ценностные ориентации влияют на формирование доверия, солидарности и гражданской активности. Исследуется роль ценностей в укреплении или ослаблении социальных связей, а также их влияние на устойчивость общества к внутренним и внешним вызовам. Анализируются примеры социальных конфликтов, вызванных ценностными разногласиями, и рассматриваются механизмы управления этими конфликтами. Оценивается влияние ценностей на политическую стабильность и экономическое развитие страны.

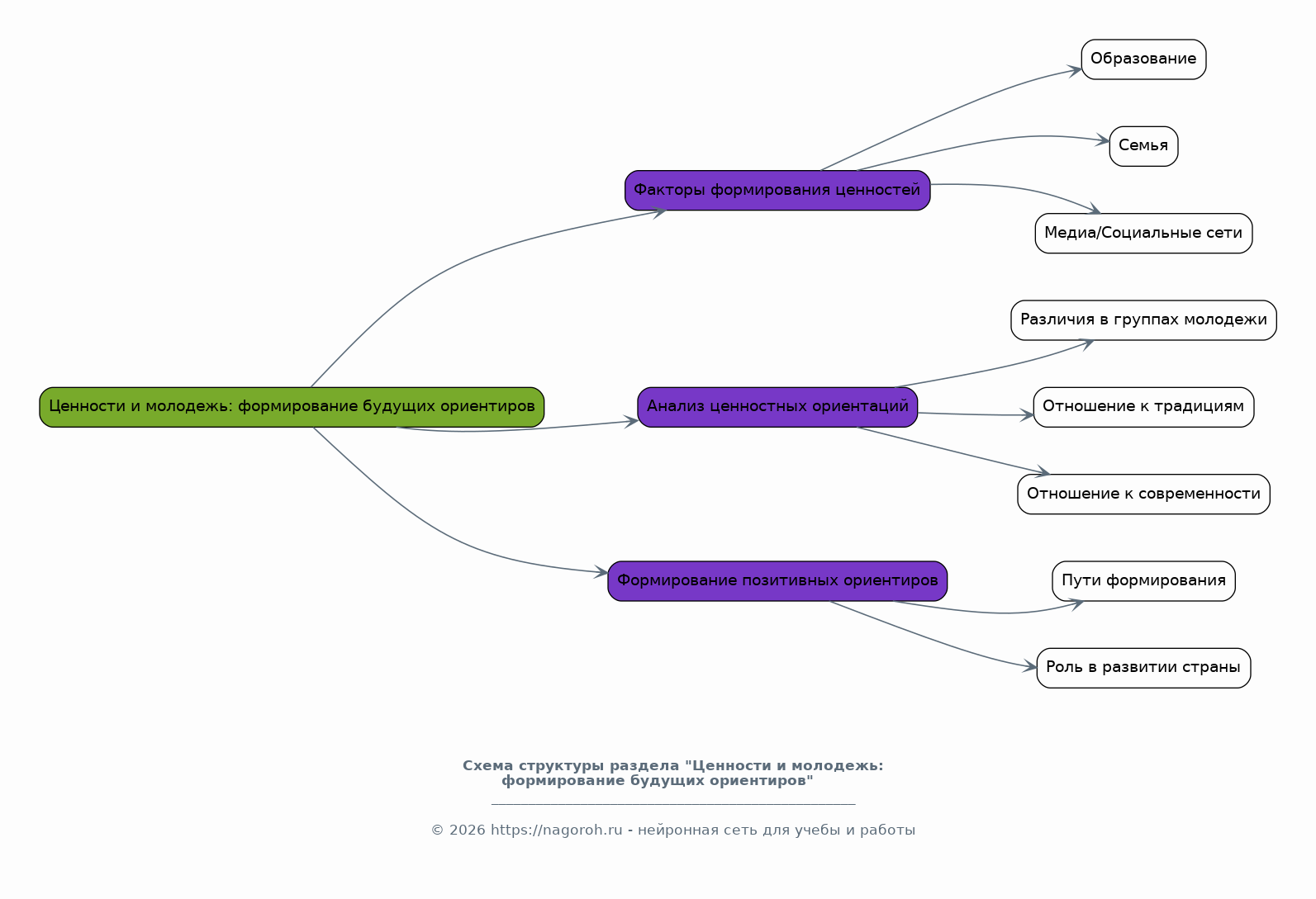
Ценности и молодежь: формирование будущих ориентиров

Содержимое раздела

В этом разделе особое внимание уделяется анализу ценностных ориентаций молодежи - ключевой группы, определяющей будущее российского общества. Рассматриваются факторы, влияющие на формирование ценностей молодежи, такие как образование, семья, медиа и социальные сети. Анализируются различия в ценностных ориентациях между различными молодежными группами, а также их отношение к традиционным и современным ценностям. Обсуждаются возможные пути формирования позитивных ценностных ориентиров у молодежи и их роль в будущем развитии страны.

Ценностные вызовы в условиях глобализации и цифровизации

Содержимое раздела

Раздел посвящен анализу влияния глобализации и цифровизации на ценностный ландшафт российского общества. Рассматриваются вызовы, связанные с распространением западных ценностей и культуры в условиях глобализации, а также их влияние на традиционные ценности. Анализируется роль цифровых технологий и социальных медиа в формировании ценностных ориентаций и их влияние на социальные процессы. Оцениваются риски и возможности, связанные с цифровизацией, такие как информационные войны и распространение дезинформации, а также их влияние на ценностную систему.

Рекомендации по формированию устойчивой системы ценностей

Содержимое раздела

В данном разделе предлагаются практические рекомендации по формированию и укреплению устойчивой системы ценностей в российском обществе. Рассматриваются меры, направленные на воспитание патриотизма, гражданственности и уважения к традиционным ценностям. Предлагаются рекомендации по усилению роли образования и культуры в формировании ценностных ориентаций, а также по развитию диалога между различными социальными группами для преодоления ценностных разногласий. Оценивается эффективность предлагаемых мер и их потенциальное влияние на будущее развитие страны.

Заключение

Содержимое раздела

Заключение обобщает основные выводы, полученные в ходе исследования, и подводит итоги проведенного анализа ценностных вызовов в российском обществе. Обозначаются ключевые тенденции в трансформации ценностей и их влияние на социальную динамику, а также подчеркивается важность ценностного фактора для будущего развития страны. Определяются перспективные направления дальнейших исследований в области ценностей и предлагаются рекомендации для разработки и реализации политики, направленной на укрепление позитивных ценностных ориентиров. Подчеркивается значимость ценностного диалога для обеспечения стабильности и процветания российского общества.

Список литературы

Содержимое раздела

В этом разделе представлены все источники, использованные в ходе исследования, в соответствии с принятыми стандартами цитирования. Указываются книги, статьи в научных журналах, статистические данные и другие материалы, которые были использованы для анализа и обоснования выводов. Список литературы служит подтверждением научной обоснованности исследования и позволяет читателям ознакомиться с использованными источниками для более глубокого понимания темы. Он также обеспечивает возможность для дальнейшего изучения затронутых вопросов и расширения знаний в области ценностных исследований.

Получи Такой Доклад

До 90% уникальность
Готовый файл Word
Оформление по ГОСТ
Список источников по ГОСТ
Таблицы и схемы
Презентация

Создать Доклад на любую тему за 5 минут

Создать

#5715443