Нейросеть

Цифровизация экономики в Европейском союзе: анализ развития, вызовы и перспективы роста (Доклад)

Нейросеть для создания доклада Гарантия уникальности Строго по ГОСТу Высочайшее качество Поддержка 24/7

Данный доклад посвящен всестороннему исследованию процесса цифровизации экономики в Европейском союзе, анализируя его динамику, достигнутые результаты и открывающиеся возможности. Мы рассмотрим ключевые аспекты цифровой трансформации, включая внедрение новых технологий в различные секторы экономики, влияние на рынок труда и изменения в бизнес-моделях. Особое внимание уделено вызовам, стоящим перед ЕС в контексте цифровизации, таким как кибербезопасность, защита данных и необходимость адаптации к меняющимся условиям. Кроме того, в докладе представлены прогнозы и рекомендации относительно дальнейшего развития цифровой экономики в ЕС, с учетом глобальных трендов и стратегических приоритетов.

Идея:

Целью данного исследования является предоставление комплексного обзора текущего состояния и перспектив цифровизации экономики в Европейском союзе. Основная идея заключается в анализе влияния цифровых технологий на различные аспекты экономического развития, выявление ключевых трендов и факторов, определяющих успех цифровой трансформации.

Актуальность:

Актуальность исследования обусловлена стремительным развитием цифровых технологий и их все возрастающим влиянием на мировую экономику, включая Европейский союз. Цифровизация становится ключевым фактором, определяющим конкурентоспособность и устойчивость экономик, что делает изучение этого процесса критически важным. Понимание вызовов и возможностей, связанных с цифровой трансформацией, необходимо для разработки эффективных стратегий и политики, направленных на стимулирование экономического роста и благосостояния.

Оглавление:

Введение

Теоретические основы цифровизации экономики

Анализ текущего состояния цифровой экономики в ЕС

Влияние цифровизации на различные секторы экономики

Вызовы и риски цифровизации в ЕС

Перспективы и направления развития цифровой экономики в ЕС

Рекомендации по дальнейшему развитию цифровой экономики в ЕС

Список литературы

Наименование образовательного учреждения

Доклад

на тему

Цифровизация экономики в Европейском союзе: анализ развития, вызовы и перспективы роста

Выполнил: ФИО

Руководитель: ФИО

Содержание

  • Введение 1
  • Теоретические основы цифровизации экономики 2
  • Анализ текущего состояния цифровой экономики в ЕС 3
  • Влияние цифровизации на различные секторы экономики 4
  • Вызовы и риски цифровизации в ЕС 5
  • Перспективы и направления развития цифровой экономики в ЕС 6
  • Рекомендации по дальнейшему развитию цифровой экономики в ЕС 7
  • Список литературы 8

Введение

Содержимое раздела

Вводная часть доклада, представляющая общую картину цифровизации экономики в Европейском союзе. В этой секции будет представлен обзор текущего состояния цифровой экономики в ЕС, ее основные характеристики и тенденции развития. Будут обозначены ключевые факторы, влияющие на цифровизацию, включая государственную политику, инвестиции в инфраструктуру и инновации. Кроме того, будет сформулирована цель исследования и определены основные вопросы, на которые будет дан ответ в ходе доклада. Это поможет читателям сформировать общее понимание контекста и значимости темы.

Теоретические основы цифровизации экономики

Содержимое раздела

В этом разделе будет представлен теоретический фундамент цифровизации экономики, раскрывающий основные понятия, принципы и методологические подходы. Мы рассмотрим различные теории и концепции, связанные с цифровой трансформацией, включая теорию сетевых эффектов, теорию технологического детерминизма и другие. Особое внимание будет уделено роли информационных и коммуникационных технологий (ИКТ) в формировании цифровой экономики, а также влиянию цифровизации на различные экономические показатели, такие как производительность труда, экономический рост и инновации. Также будут рассмотрены модели и измерения цифровой экономики.

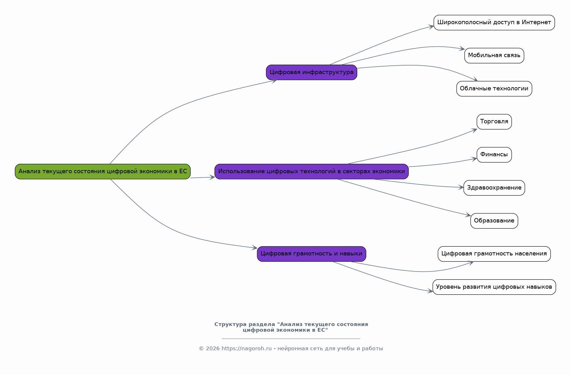
Анализ текущего состояния цифровой экономики в ЕС

Содержимое раздела

Данный раздел посвящен детальному анализу текущего состояния цифровой экономики в Европейском союзе. Будут рассмотрены ключевые показатели и тренды, характеризующие уровень цифровизации в различных странах ЕС. Особое внимание будет уделено развитию цифровой инфраструктуры, включая широкополосный доступ в Интернет, мобильную связь и облачные технологии. Будет проведен анализ использования цифровых технологий в различных секторах экономики, таких как торговля, финансы, здравоохранение и образование. Также будут проанализированы данные о цифровой грамотности населения и уровне развития цифровых навыков.

Влияние цифровизации на различные секторы экономики

Содержимое раздела

В этом разделе будет рассмотрено влияние цифровизации на различные секторы экономики Европейского союза. Мы проанализируем, как цифровые технологии меняют бизнес-модели, процессы и структуру различных отраслей. Особое внимание будет уделено влиянию цифровизации на малый и средний бизнес (МСБ), включая возможности и вызовы, связанные с цифровой трансформацией. Будут рассмотрены примеры успешных цифровых проектов и инициатив, а также проанализированы проблемы, такие как кибербезопасность, защита данных и инновации в секторах, таких как здравоохранение, транспорт, энергетика и сельское хозяйство.

Вызовы и риски цифровизации в ЕС

Содержимое раздела

В этом разделе будут рассмотрены основные вызовы и риски, связанные с цифровизацией экономики в Европейском союзе. Мы проанализируем проблемы, такие как кибербезопасность, защита данных, цифровое неравенство и этические вопросы, связанные с использованием искусственного интеллекта. Особое внимание будет уделено влиянию цифровизации на рынок труда, включая автоматизацию, изменение навыков и необходимость переквалификации работников. Будут рассмотрены регуляторные и политические аспекты цифровизации, включая роль ЕС в разработке стандартов и правил, обеспечивающих устойчивое и инклюзивное развитие цифровой экономики.

Перспективы и направления развития цифровой экономики в ЕС

Содержимое раздела

Этот раздел посвящен анализу перспектив и направлений развития цифровой экономики в Европейском союзе. Мы рассмотрим долгосрочные тренды и прогнозные оценки, касающиеся развития цифровых технологий и их влияния на экономику. Будут проанализированы ключевые направления политики ЕС в области цифровизации, включая развитие искусственного интеллекта, больших данных, облачных технологий и кибербезопасности. Особое внимание будет уделено стратегии ЕС по формированию цифрового единого рынка, стимулированию инноваций и поддержке цифрового предпринимательства. Будут также рассмотрены перспективы сотрудничества с другими странами.

Рекомендации по дальнейшему развитию цифровой экономики в ЕС

Содержимое раздела

В данном разделе будут представлены практические рекомендации по дальнейшему развитию цифровой экономики в Европейском союзе. Рекомендации будут охватывать различные аспекты, включая государственную политику, инвестиции в инфраструктуру, развитие человеческого капитала и поддержку инноваций. Особое внимание будет уделено политике стимулирования цифровой трансформации в различных секторах экономики, а также обеспечению устойчивого и инклюзивного развития, учитывающего интересы всех участников. Будут предложены конкретные шаги, направленные на устранение существующих проблем и использование возможностей цифровизации для достижения экономического роста и повышения качества жизни.

Список литературы

Содержимое раздела

В заключительном разделе представлен список использованной литературы, включающий научные статьи, монографии, отчеты международных организаций и другие источники, послужившие основой для данного исследования. Список будет структурирован в соответствии с международными стандартами цитирования, обеспечивая возможность проверки и дальнейшего изучения затронутых вопросов. Перечень литературы включит в себя как теоретические работы, так и эмпирические исследования, позволяющие всесторонне осветить исследуемую тему и предоставить читателям возможность углубить свои знания.

Получи Такой Доклад

До 90% уникальность
Готовый файл Word
Оформление по ГОСТ
Список источников по ГОСТ
Таблицы и схемы
Презентация

Создать Доклад на любую тему за 5 минут

Создать

#5536390