Нейросеть

Чистая лирика в поэзии XIX века: Анализ творчества А.К. Толстого и его современников (Доклад)

Нейросеть для создания доклада Гарантия уникальности Строго по ГОСТу Высочайшее качество Поддержка 24/7

Данный доклад посвящен исследованию феномена "чистой лирики" в русской поэзии XIX века, фокусируясь на творчестве Алексея Константиновича Толстого и его окружении. В рамках работы будет проанализировано, как понятие "чистоты" лирического высказывания отражалось в поэтических произведениях того времени, какие аспекты творчества Толстого и его современников позволяют отнести их к представителям этого направления и как взгляды критиков повлияли на формирование и восприятие "чистой лирики". Особое внимание будет уделено выявлению общих черт и различий в поэтике, тематике и стилистических приемах, использованных поэтами-лириками XIX века.

Идея:

Доклад ставит своей целью проанализировать специфику "чистой лирики" в русской поэзии XIX века, выделив ее основные черты и значение. Будет предпринята попытка определить роль Алексея Константиновича Толстого в развитии данного направления и выявить его вклад в русскую литературу.

Актуальность:

Изучение "чистой лирики" в XIX веке имеет важное значение для понимания эволюции русской поэзии и ее взаимосвязи с общекультурными процессами. Анализ творчества Толстого и его современников позволяет глубже осознать особенности художественного мышления эпохи и оценить вклад отдельных поэтов в формирование национального литературного канона.

Оглавление:

Введение

Понятие «чистой лирики» в контексте русской поэзии XIX века

А.К. Толстой как представитель «чистой лирики»: биография и творческий путь

Основные темы и мотивы в лирике А.К. Толстого

Поэтика и стиль А.К. Толстого: особенности и приемы

А.К. Толстой и его современники: контекст и влияние

«Чистая лирика» в оценках критиков и литературоведов

Заключение

Список литературы

Наименование образовательного учреждения

Доклад

на тему

Чистая лирика в поэзии XIX века: Анализ творчества А.К. Толстого и его современников

Выполнил: ФИО

Руководитель: ФИО

Содержание

  • Введение 1
  • Понятие «чистой лирики» в контексте русской поэзии XIX века 2
  • А.К. Толстой как представитель «чистой лирики»: биография и творческий путь 3
  • Основные темы и мотивы в лирике А.К. Толстого 4
  • Поэтика и стиль А.К. Толстого: особенности и приемы 5
  • А.К. Толстой и его современники: контекст и влияние 6
  • «Чистая лирика» в оценках критиков и литературоведов 7
  • Заключение 8
  • Список литературы 9

Введение

Содержимое раздела

Вводная часть доклада, представляющая общую проблематику исследования и обосновывающая его актуальность. Здесь будет обозначено понятие "чистой лирики" как одного из направлений в русской поэзии XIX века, а также цели и задачи работы. Будут определены основные аспекты, которые будут рассмотрены в дальнейшем исследовании: специфика лирического героя, особенности поэтического языка, тематическое разнообразие и взаимосвязь творчества поэтов с культурным контекстом эпохи. Также будут указаны источники и методология исследования, включая анализ поэтических текстов и критических материалов того времени.

Понятие «чистой лирики» в контексте русской поэзии XIX века

Содержимое раздела

В этом разделе будет представлен теоретический обзор понятия «чистой лирики» в русской литературе XIX века. Будут рассмотрены основные характеристики этого направления, такие как акцент на субъективных переживаниях, уход от социальных и политических проблем, стремление к гармонии и красоте в поэзии. Проанализированы взгляды критиков и литературоведов на «чистую лирику» и ее место в общем литературном процессе. Будет проведено сопоставление с другими течениями, такими как романтизм и реализм, для выявления специфики и особенностей "чистой лирики".

А.К. Толстой как представитель «чистой лирики»: биография и творческий путь

Содержимое раздела

Раздел посвящен анализу жизни и творчества Алексея Константиновича Толстого, как одного из ключевых представителей "чистой лирики". Будут рассмотрены основные этапы его биографии, повлиявшие на формирование его творческой личности. Проанализированы его поэтические произведения, выделены основные темы, мотивы и образы, характерные для его лирики. Будет уделено внимание особенностям его поэтического языка, стилистическим приемам и отношению к слову. Рассмотрено влияние философских взглядов и мировоззрения Толстого на его поэтическое творчество, делая акцент на его стремлении к идеалу и гармонии.

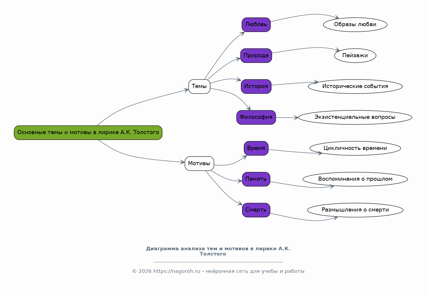
Основные темы и мотивы в лирике А.К. Толстого

Содержимое раздела

В данном разделе будет проведен детальный анализ основных тем и мотивов, присутствующих в лирике А.К. Толстого. Будут рассмотрены темы любви, природы, истории, философские размышления о смысле жизни и месте человека в мире. Проанализированы мотивы, связанные с восприятием времени, памяти, смерти и бессмертия. Будет уделено внимание символике и аллегориям, используемым в его поэзии для выражения глубоких философских и эмоциональных переживаний. Рассмотрены взаимосвязи между темами и мотивами, а также их эволюция в течение творческого пути поэта.

Поэтика и стиль А.К. Толстого: особенности и приемы

Содержимое раздела

Этот раздел посвящен анализу поэтики и стиля Алексея Константиновича Толстого. Будут рассмотрены особенности его поэтического языка, включая лексику, синтаксис и ритмику. Проанализированы используемые им поэтические приемы, такие как метафоры, сравнения, эпитеты и другие средства выразительности. Будет уделено внимание его мастерству в создании образов и передаче настроений. Рассмотрены особенности его стихосложения, включая выбор размеров и строфических форм. Отдельно будут проанализированы его баллады, как примеры синтеза различных поэтических приемов и стилей.

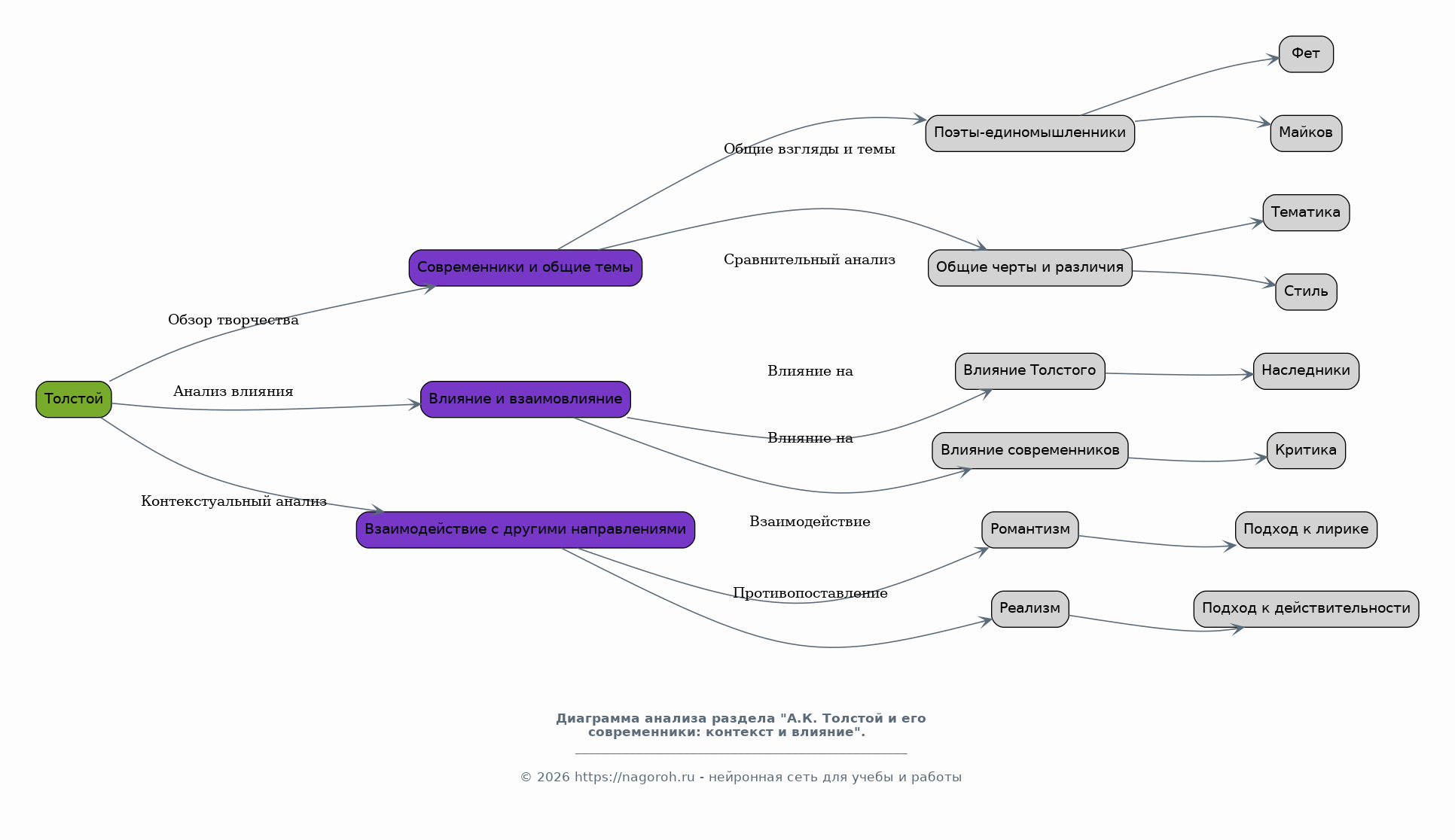
А.К. Толстой и его современники: контекст и влияние

Содержимое раздела

В этом разделе будет рассмотрено творчество А.К. Толстого в контексте его современников. Будет проанализировано, какие поэты разделяли его взгляды на "чистую лирику" и какие темы были общими для них. Рассмотрено влияние Толстого на творчество других поэтов того времени и наоборот. Будут выделены общие черты и различия в их поэтике, тематике и стиле. Проанализированы литературные связи и взаимовлияния, которые сформировали общую картину развития "чистой лирики" в русской поэзии XIX века. Особое внимание будет уделено взаимодействию с другими направлениями и течениями.

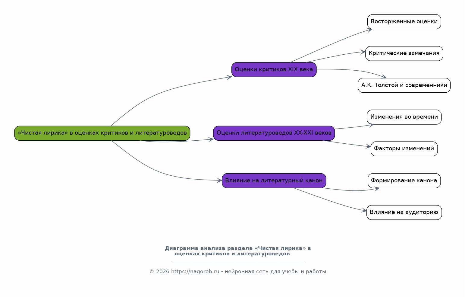
«Чистая лирика» в оценках критиков и литературоведов

Содержимое раздела

Раздел посвящен анализу восприятия «чистой лирики» критиками и литературоведами XIX века и последующих периодов. Будут рассмотрены различные точки зрения на это направление, начиная от восторженных оценок и заканчивая критическими замечаниями. Проанализированы подходы к оценке творчества А.К. Толстого и его современников. Будет уделено внимание тому, как взгляды критиков влияли на формирование литературного канона и восприятие поэзии того времени. Рассмотрено, как менялись оценки "чистой лирики" в течение времени и какие факторы влияли на эти изменения. Будет проанализировано влияние этих оценок на читательскую аудиторию.

Заключение

Содержимое раздела

В заключительной части доклада будут подведены итоги исследования. Будут сформулированы основные выводы относительно роли Алексея Константиновича Толстого в развитии "чистой лирики" в русской поэзии XIX века. Обобщены результаты анализа его творчества и его места в литературном процессе. Будет подчеркнуто значение "чистой лирики" для понимания поэзии того времени и ее влияния на последующие поколения поэтов. Оценивается вклад Толстого и его современников в формирование русской литературы. Указываются перспективы дальнейших исследований в этой области.

Список литературы

Содержимое раздела

В данном разделе будет представлен список использованной литературы, включающий в себя как поэтические произведения Алексея Константиновича Толстого и его современников, так и критические статьи, монографии и исследования, посвященные данной теме. Список будет структурирован по алфавиту авторов и содержать полную библиографическую информацию. Будут указаны основные источники, использованные при написании доклада, что позволит читателям ознакомиться с материалами, на которые опирался автор. Список будет включать как русскоязычные, так и зарубежные публикации, имеющие отношение к теме исследования. Будет обеспечена полнота и актуальность списка.

Получи Такой Доклад

До 90% уникальность
Готовый файл Word
Оформление по ГОСТ
Список источников по ГОСТ
Таблицы и схемы
Презентация

Создать Доклад на любую тему за 5 минут

Создать

#5692555