Нейросеть

Цивилизационный Подход в Социальных Науках: Анализ и Перспективы (Доклад)

Нейросеть для создания доклада Гарантия уникальности Строго по ГОСТу Высочайшее качество Поддержка 24/7

Данный доклад посвящен комплексному анализу цивилизационного подхода в социальных науках, рассматривая его теоретические основы и методологические особенности. Будут изучены ключевые концепции, такие как цивилизация, культурные коды, ценности и их влияние на социальные процессы и историческое развитие. Особое внимание уделяется сравнению различных подходов к цивилизационному анализу, включая работы выдающихся социологов и философов. Целью является показать взаимосвязь цивилизационного подхода с современными вызовами и перспективами развития общественных наук, демонстрируя его актуальность.

Идея:

Доклад призван систематизировать знания о цивилизационном подходе, представить его как целостную методологическую базу для исследования социальных явлений. Представленный анализ может способствовать лучшему пониманию сложных взаимоотношений между различными цивилизациями и их влиянию на мировую историю.

Актуальность:

Актуальность исследования связана с растущим интересом к вопросам культурной идентичности, межцивилизационного диалога и глобальных вызовов современности. Цивилизационный подход предоставляет инструменты для анализа этих вопросов, способствуя более глубокому пониманию динамики мирового развития. Это позволит лучше ориентироваться в современном мире, полном различных социальных и культурных проявлений.

Оглавление:

Введение

Теоретические основы цивилизационного подхода

Основные направления и школы цивилизационного анализа

Методология цивилизационного исследования

Цивилизационный подход и глобальные вызовы современности

Критика и перспективы развития цивилизационного подхода

Примеры практического применения цивилизационного анализа

Список литературы

Наименование образовательного учреждения

Доклад

на тему

Цивилизационный Подход в Социальных Науках: Анализ и Перспективы

Выполнил: ФИО

Руководитель: ФИО

Содержание

  • Введение 1
  • Теоретические основы цивилизационного подхода 2
  • Основные направления и школы цивилизационного анализа 3
  • Методология цивилизационного исследования 4
  • Цивилизационный подход и глобальные вызовы современности 5
  • Критика и перспективы развития цивилизационного подхода 6
  • Примеры практического применения цивилизационного анализа 7
  • Список литературы 8

Введение

Содержимое раздела

Данный раздел служит отправной точкой для всего исследования, определяя основные цели и задачи доклада, а также обосновывая выбор цивилизационного подхода как ключевой методологии. Будут изложены основные понятия и термины, используемые в рамках данного подхода, и объяснена его значимость для анализа современных социокультурных процессов. Также будет предоставлен краткий обзор истории развития цивилизационного подхода и его место в контексте общей социологической теории. Таким образом, будет заложено прочное основание для дальнейшего углубленного анализа.

Теоретические основы цивилизационного подхода

Содержимое раздела

В этом разделе будут подробно рассмотрены теоретические корни цивилизационного подхода, начиная с работ классиков социологии и философии, таких как Освальд Шпенглер, Арнольд Тойнби, и заканчивая современными исследователями. Особое внимание будет уделено анализу концепций цивилизации, культуры, идентичности, ценностей и их взаимосвязи. Рассматриваются различные школы и направления в рамках данного подхода, их сходства и различия, а также методологические особенности. Цель этого раздела — предоставить глубокое понимание теоретической базы, на которой строится цивилизационный анализ.

Основные направления и школы цивилизационного анализа

Содержимое раздела

Этот раздел посвящен обзору различных направлений и школ цивилизационного анализа, включая подходы, основанные на историческом, культурном и экономическом анализе. Будут рассмотрены такие течения, как теория цивилизаций Шпенглера, теория Тойнби о вызове и ответе, а также современные интерпретации цивилизаций Хантингтона и др. Анализируются методологические подходы, используемые в каждом направлении, их сильные и слабые стороны, а также вклад в понимание социальных процессов. Разделы будут включать сравнительный анализ и характеристику ключевых фигур, формировавших данные направления.

Методология цивилизационного исследования

Содержимое раздела

В данном разделе будет рассмотрена методология цивилизационного исследования, включая использование различных методов сбора и анализа данных. Будут обсуждаться подходы к изучению культурных кодов, ценностей, символов и других элементов, определяющих цивилизационную специфику. Также будут представлены примеры конкретных исследований, демонстрирующие практическое применение цивилизационного подхода. Рассмотрены вопросы количественных и качественных методов анализа, а также использование исторических и сравнительных подходов для выявления закономерностей и тенденций развития.

Цивилизационный подход и глобальные вызовы современности

Содержимое раздела

Этот раздел посвящен анализу современных глобальных вызовов через призму цивилизационного подхода, включая вопросы межкультурного взаимодействия, миграции, конфликтов и устойчивого развития. Будет рассмотрено, как цивилизационный анализ может способствовать пониманию этих сложных процессов и разработке эффективных стратегий решения. Особое внимание будет уделено анализу причин и последствий различных глобальных проблем, таких как изменение климата, экономическое неравенство и политическая нестабильность. Раздел включает примеры практического применения анализа к современным вызовам.

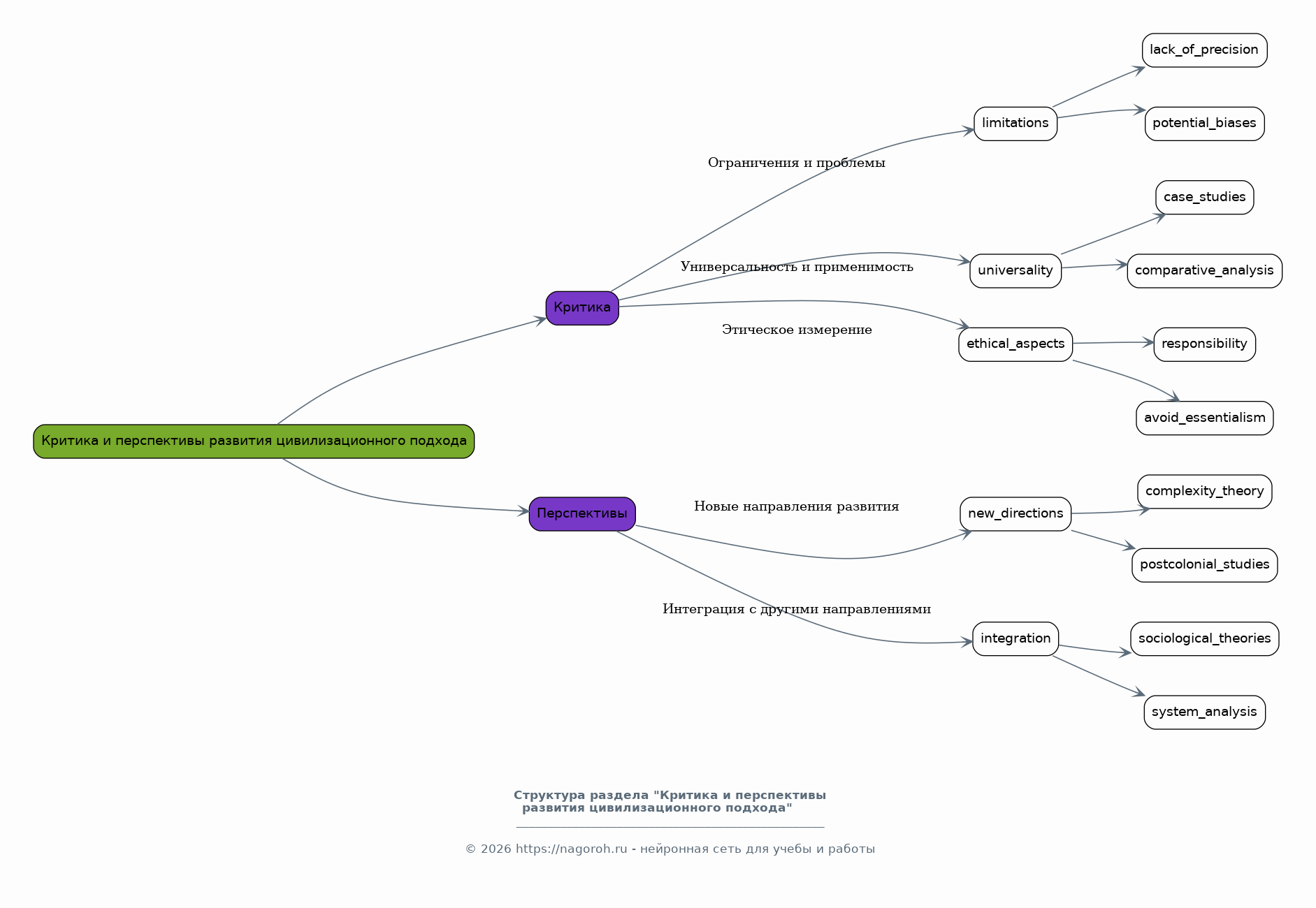
Критика и перспективы развития цивилизационного подхода

Содержимое раздела

В этом разделе будет представлен критический анализ цивилизационного подхода, рассматривая его сильные и слабые стороны, а также ограничения и потенциальные проблемы. Будут обсуждаться вопросы универсальности и применимости цивилизационного анализа в различных контекстах, а также этические аспекты его использования. Рассмотрены новые направления развития цивилизационного подхода с учетом современных вызовов и тенденций. Также планируется обсуждение перспектив интеграции цивилизационного подхода с другими теоретическими и методологическими направлениями.

Примеры практического применения цивилизационного анализа

Содержимое раздела

В данном разделе будут представлены конкретные примеры применения цивилизационного подхода для анализа различных социальных явлений и процессов, охватывающих широкий спектр тематик. Будут рассмотрены исследования, посвященные анализу культурных конфликтов, изучению исторических изменений, а также оценке глобальных проблем и их последствий. Анализ будет подкреплен эмпирическими данными и конкретными кейсами. Акцент на практическом применении методологии, демонстрирующем ее гибкость и эффективность в изучении сложных социальных явлений, с акцентом на значимость для современных исследований.

Список литературы

Содержимое раздела

В заключительном разделе представлен список использованной литературы, включающий основные работы, цитированные в докладе, а также другие важные источники, которые могут быть полезными для дальнейшего изучения цивилизационного подхода. Этот список содержит как теоретические работы классиков социологии и философии, так и современные исследования. Дополнительно, список может включать академические статьи, монографии и другие источники информации, которые помогут расширить понимание темы доклада и обеспечить поддержку используемым аргументам.

Получи Такой Доклад

До 90% уникальность
Готовый файл Word
Оформление по ГОСТ
Список источников по ГОСТ
Таблицы и схемы
Презентация

Создать Доклад на любую тему за 5 минут

Создать

#5531478