Нейросеть

Цивилизационный подход в социальных науках: Теоретические основы, методология и перспективы (Доклад)

Нейросеть для создания доклада Гарантия уникальности Строго по ГОСТу Высочайшее качество Поддержка 24/7

Данный доклад посвящен всестороннему исследованию цивилизационного подхода в контексте социальных наук. Будут рассмотрены ключевые теоретические аспекты, методологические принципы и практическое применение данного подхода при анализе различных общественных явлений. Особое внимание уделено историческому развитию цивилизационного подхода, его эволюции и актуальности в современном мире. Представленный анализ позволит глубже понять природу глобальных процессов и выявить новые направления для междисциплинарных исследований.

Идея:

Доклад стремится представить цивилизационный подход как эффективный инструмент для изучения социальных процессов. Основная идея заключается в демонстрации его методологического потенциала и возможности применения в различных областях социального знания.

Актуальность:

Актуальность исследования определяется возрастающей потребностью в комплексном анализе глобальных проблем. Цивилизационный подход позволяет учитывать культурные, исторические и ценностные факторы, что способствует более глубокому пониманию современных вызовов.

Оглавление:

Введение

Теоретические основы цивилизационного подхода

Методология цивилизационного анализа

Цивилизационный подход и глобализация

Цивилизационный подход в исследовании конфликтов

Применение цивилизационного подхода в современной науке

Критика и альтернативные подходы

Заключение

Список литературы

Наименование образовательного учреждения

Доклад

на тему

Цивилизационный подход в социальных науках: Теоретические основы, методология и перспективы

Выполнил: ФИО

Руководитель: ФИО

Содержание

  • Введение 1
  • Теоретические основы цивилизационного подхода 2
  • Методология цивилизационного анализа 3
  • Цивилизационный подход и глобализация 4
  • Цивилизационный подход в исследовании конфликтов 5
  • Применение цивилизационного подхода в современной науке 6
  • Критика и альтернативные подходы 7
  • Заключение 8
  • Список литературы 9

Введение

Содержимое раздела

Введение в проблематику цивилизационного подхода предполагает определение его ключевых понятий, целей и задач. Будет представлена история развития данного подхода, начиная с трудов выдающихся ученых, внесших значительный вклад в его формирование. Обсуждается его место в системе социальных наук, его отличия от других теоретических направлений и обосновывается актуальность исследования в контексте современных вызовов. Рассматриваются основные категории и понятия, используемые в цивилизационном подходе, такие как цивилизация, культура, ценности и их взаимосвязь.

Теоретические основы цивилизационного подхода

Содержимое раздела

Этот раздел посвящен рассмотрению теоретических основ цивилизационного подхода, включая анализ его основных концепций. Будут рассмотрены подходы различных ученых, таких как Тойнби, Шпенглер и Хантингтон, с акцентом на их вклад в развитие этого направления. Анализируются методологические принципы, такие как исторический анализ, сравнительный метод и культурный контекст. Рассматриваются различные типы цивилизаций, их характеристики и особенности, а также их взаимодействие в глобальном масштабе. Будет дана оценка сильным и слабым сторонам различных теоретических подходов.

Методология цивилизационного анализа

Содержимое раздела

В данном разделе рассматривается методология цивилизационного анализа, включая конкретные методы исследования. Будут представлены примеры использования различных подходов, таких как сравнительный анализ цивилизаций, анализ исторических данных и контент-анализ. Особое внимание уделяется анализу культурных кодов, ценностей и идентичности, как ключевых факторов цивилизационного развития. Обсуждается междисциплинарный характер цивилизационного анализа, его связь с другими научными дисциплинами, такими как история, социология и политология. Рассматриваются возможности количественных и качественных методов анализа применительно к цивилизационному подходу.

Цивилизационный подход и глобализация

Содержимое раздела

Этот раздел посвящен анализу взаимосвязи между цивилизационным подходом и процессами глобализации. Будет рассмотрено влияние глобализации на различные цивилизации, включая экономические, политические и культурные аспекты. Анализируются вызовы, стоящие перед цивилизациями в условиях глобализации, такие как сохранение идентичности, культурное многообразие и межцивилизационный диалог. Обсуждаются потенциальные конфликты и сотрудничество между цивилизациями в глобальном мире. Рассматривается роль цивилизационного подхода в понимании глобальных проблем и выработке стратегий устойчивого развития.

Цивилизационный подход в исследовании конфликтов

Содержимое раздела

Этот раздел рассматривает применение цивилизационного подхода к исследованию конфликтов, включая анализ их причин и последствий. Будут изучены различные типы конфликтов, возникающих между цивилизациями, такие как религиозные, культурные и политические. Анализируются факторы, влияющие на возникновение и эскалацию конфликтов, такие как культурные различия, исторические обиды и экономическое неравенство. Обсуждаются стратегии предотвращения и урегулирования конфликтов на основе цивилизационного подхода. Рассматривается роль различных международных организаций и институтов в поддержании мира и стабильности.

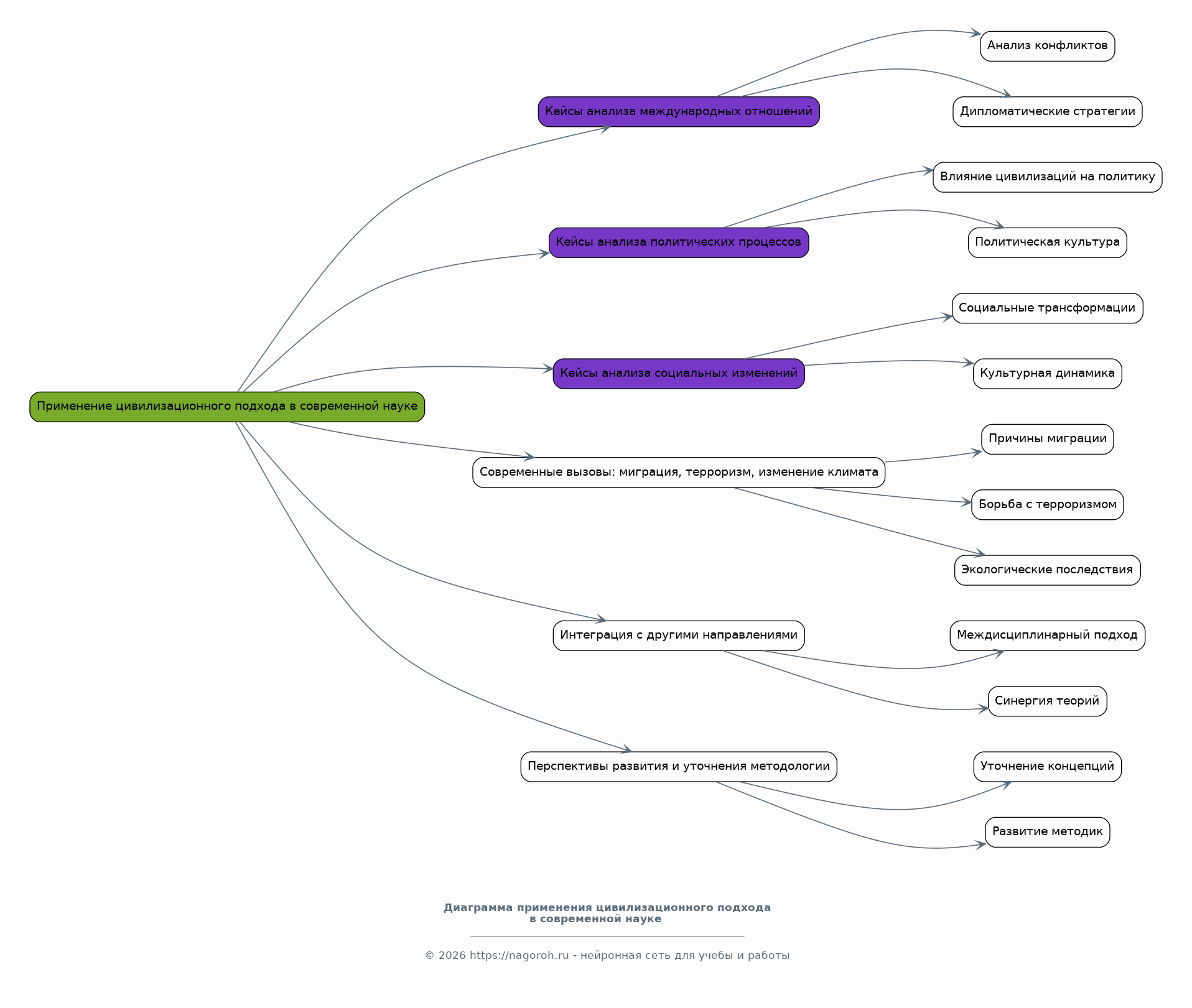
Применение цивилизационного подхода в современной науке

Содержимое раздела

В данном разделе рассматриваются примеры применения цивилизационного подхода в современных исследованиях, включая различные области знания. Будут представлены конкретные кейсы анализа международных отношений, политических процессов и социальных изменений с использованием цивилизационного подхода. Анализируется его вклад в понимание современных вызовов, таких как миграция, терроризм и изменение климата. Обсуждается возможность интеграции цивилизационного подхода с другими теоретическими направлениями. Рассматриваются перспективы дальнейшего развития и уточнения методологии.

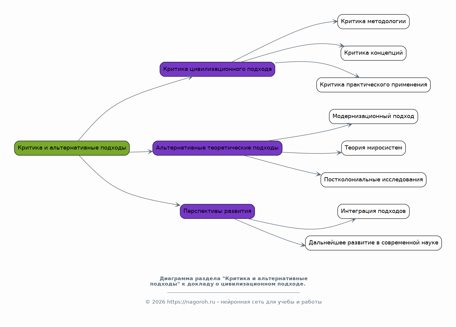
Критика и альтернативные подходы

Содержимое раздела

Этот раздел посвящен критическому анализу цивилизационного подхода, включая его сильные и слабые стороны. Будут рассмотрены основные критические замечания, касающиеся его методологии, концепций и практического применения. Анализируются альтернативные теоретические подходы, такие как модернизационный подход, теория миросистем и постколониальные исследования. Обсуждается возможность интеграции различных подходов для более полного понимания социальных процессов. Рассматриваются перспективы развития цивилизационного подхода в контексте современной науки.

Заключение

Содержимое раздела

В заключении будут подведены итоги исследования и сформулированы основные выводы. Обобщаются главные идеи и результаты, представленные в докладе. Оценивается значимость цивилизационного подхода для понимания современных социальных процессов и вызовов. Формулируются перспективы дальнейших исследований и направлений развития цивилизационного подхода. Подчеркивается необходимость междисциплинарного подхода к изучению сложных общественных явлений. Предлагаются рекомендации для дальнейшего изучения данной темы.

Список литературы

Содержимое раздела

В данном разделе представлен список использованной литературы, включающий основные научные публикации, монографии и статьи, на которые были сделаны ссылки в докладе. Список организован по алфавиту, с указанием авторов, названий, издательств и годов публикации. Включены работы, раскрывающие теоретические основы цивилизационного подхода, методологические аспекты, примеры практического применения и критические обзоры. Список литературы служит основой для дальнейших исследований и позволяет читателям углубить свои знания в области цивилизационного подхода.

Получи Такой Доклад

До 90% уникальность
Готовый файл Word
Оформление по ГОСТ
Список источников по ГОСТ
Таблицы и схемы
Презентация

Создать Доклад на любую тему за 5 минут

Создать

#5623201