Нейросеть

Дегидрирование 2-метилбутана на отечественном катализаторе GEN-4: Исследование и перспективы (Доклад)

Нейросеть для создания доклада Гарантия уникальности Строго по ГОСТу Высочайшее качество Поддержка 24/7

Данный доклад посвящен исследованию процесса дегидрирования 2-метилбутана с использованием нового отечественного катализатора GEN-4. В работе представлены результаты экспериментальных исследований, направленных на определение оптимальных условий проведения реакции. Анализируются кинетические параметры процесса, включая зависимость скорости реакции от температуры, давления и времени контакта. Полученные данные позволяют оценить эффективность нового катализатора и перспективы его применения в промышленности.

Идея:

Основная идея заключается в разработке и оптимизации эффективного каталитического процесса для производства изопрена, важного компонента синтетического каучука. Предлагается использование отечественного катализатора GEN-4, что снижает зависимость от импортных технологий и материалов.

Актуальность:

Актуальность исследования обусловлена необходимостью разработки импортозамещающих технологий в нефтехимической отрасли. Дегидрирование 2-метилбутана является одним из наиболее перспективных методов получения изопрена, востребованного в производстве шин и других резинотехнических изделий.

Оглавление:

Введение

Обзор литературы

Методология эксперимента

Результаты и обсуждение

Кинетическое моделирование

Сравнительный анализ катализаторов

Экономическая эффективность

Заключение

Список литературы

Наименование образовательного учреждения

Доклад

на тему

Дегидрирование 2-метилбутана на отечественном катализаторе GEN-4: Исследование и перспективы

Выполнил: ФИО

Руководитель: ФИО

Содержание

  • Введение 1
  • Обзор литературы 2
  • Методология эксперимента 3
  • Результаты и обсуждение 4
  • Кинетическое моделирование 5
  • Сравнительный анализ катализаторов 6
  • Экономическая эффективность 7
  • Заключение 8
  • Список литературы 9

Введение

Содержимое раздела

В разделе описывается общая проблема дефицита изопрена и необходимость разработки эффективных каталитических систем для его производства. Обосновывается выбор 2-метилбутана в качестве сырья для дегидрирования и анализируется текущее состояние рынка изопрена. Представлена цель работы – изучение процесса дегидрирования 2-метилбутана на новом катализаторе GEN-4, который обладает рядом преимуществ перед зарубежными аналогами. Указываются задачи исследования и его предполагаемая практическая значимость для отечественной промышленности.

Обзор литературы

Содержимое раздела

В данном разделе представлен анализ существующих методов дегидрирования алканов, включая их преимущества и недостатки. Рассматриваются различные типы катализаторов, применяемых в процессе дегидрирования 2-метилбутана, и их влияние на выход и селективность целевого продукта. Анализируются кинетические модели, используемые для описания процесса дегидрирования, и методы оптимизации реакционных условий. Особое внимание уделяется исследованиям отечественных ученых и их вкладу в развитие каталитических технологий.

Методология эксперимента

Содержимое раздела

В этом разделе подробно описывается используемая экспериментальная установка, включающая реактор, систему подачи реагентов и систему сбора продуктов реакции. Представлены характеристики катализатора GEN-4, включая его состав, структуру и физико-химические свойства. Описываются методы подготовки катализатора и условия проведения экспериментальных исследований, такие как температура, давление и время контакта. Указываются методы анализа продуктов реакции, включая газовую хроматографию, масс-спектрометрию и другие аналитические методы.

Результаты и обсуждение

Содержимое раздела

В данном разделе представлены результаты экспериментальных исследований, включая зависимость выхода изопрена и селективности от температуры, давления и времени контакта. Проводится анализ кинетических данных и определение оптимальных условий проведения реакции. Обсуждается влияние различных факторов на активность и стабильность катализатора GEN-4. Сравниваются полученные результаты с данными, полученными для других катализаторов и для других отечественных разработок. Предлагается механизм реакции дегидрирования на катализаторе GEN-4.

Кинетическое моделирование

Содержимое раздела

Раздел посвящен разработке кинетической модели процесса дегидрирования 2-метилбутана на катализаторе GEN-4. Представлены уравнения, описывающие скорость реакции, зависимость констант скорости от температуры и влияния различных факторов на процесс. Обсуждаются методы определения кинетических параметров, таких как энергии активации и частотные факторы. Проводится сравнение результатов кинетического моделирования с экспериментальными данными для проверки адекватности модели. Оценивается возможность использования разработанной модели для оптимизации процесса.

Сравнительный анализ катализаторов

Содержимое раздела

В этом разделе проводится сравнительный анализ катализатора GEN-4 с другими отечественными и зарубежными катализаторами, используемыми для дегидрирования 2-метилбутана. Оцениваются их активность, селективность, стабильность и стоимость. Анализируются технологические параметры процессов, в которых используются различные катализаторы. Выявляются преимущества и недостатки катализатора GEN-4 по сравнению с другими каталитическими системами. Делаются выводы о перспективности использования нового катализатора.

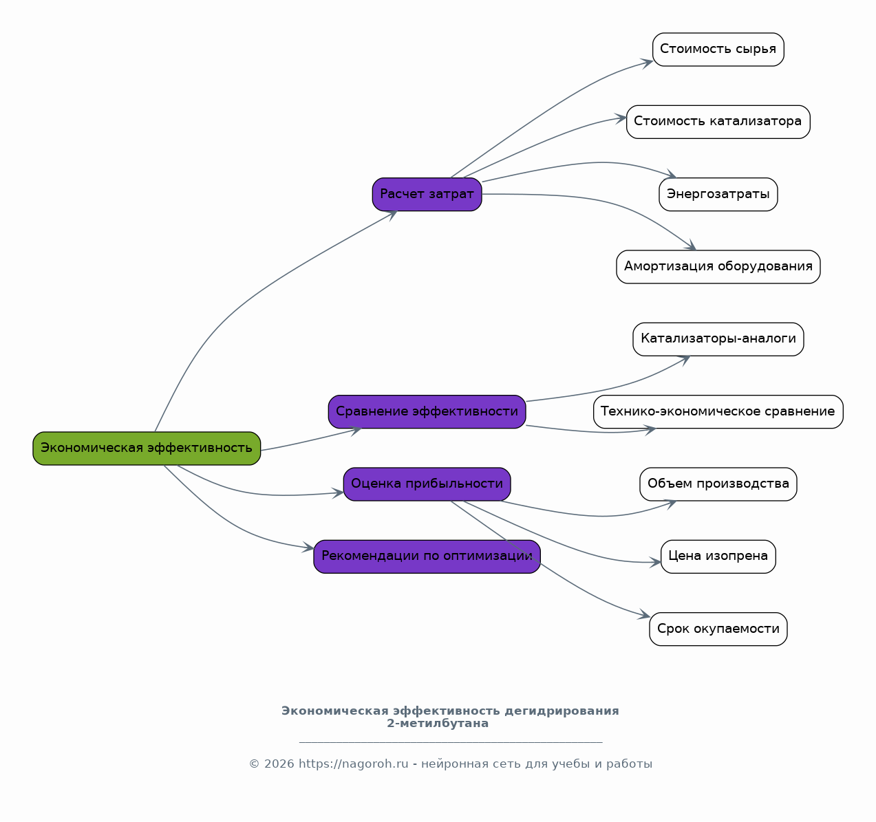
Экономическая эффективность

Содержимое раздела

В разделе рассматривается экономическая целесообразность применения катализатора GEN-4 в промышленном производстве изопрена. Проводится расчет затрат на производство изопрена с использованием нового катализатора, учитывая стоимость сырья, катализатора, энергии и оборудования. Выполняется сравнение экономической эффективности с использованием других катализаторов. Оценивается потенциальная прибыль и сроки окупаемости проекта с учетом текущей рыночной конъюнктуры. Предлагаются рекомендации по оптимизации процесса с экономической точки зрения.

Заключение

Содержимое раздела

В заключении обобщаются основные результаты проведенного исследования процесса дегидрирования 2-метилбутана на отечественном катализаторе GEN-4. Подводятся итоги анализа полученных экспериментальных данных и кинетического моделирования. Формулируются основные выводы о перспективности нового катализатора и его преимуществах. Оценивается практическая значимость работы для отечественной нефтехимической промышленности. Определяются направления дальнейших исследований и разработок в данной области.

Список литературы

Содержимое раздела

В данном разделе представлен список использованной литературы, включающий научные статьи, патенты, монографии и другие источники информации, которые были использованы в процессе написания доклада. Литература представлена в соответствии с действующими стандартами оформления научных работ (ГОСТ). Список включает как отечественные, так и зарубежные публикации по теме дегидрирования и катализа. Каждая ссылка содержит полную библиографическую информацию, необходимую для идентификации источника.

Получи Такой Доклад

До 90% уникальность
Готовый файл Word
Оформление по ГОСТ
Список источников по ГОСТ
Таблицы и схемы
Презентация

Создать Доклад на любую тему за 5 минут

Создать

#5691531