Нейросеть

Демографический вызов Российской Федерации в 2024 году: анализ тенденций и прогноз развития (Доклад)

Нейросеть для создания доклада Гарантия уникальности Строго по ГОСТу Высочайшее качество Поддержка 24/7

Данный доклад посвящен актуальной проблеме демографического развития России в текущем году. В нем рассматриваются ключевые факторы, влияющие на динамику численности населения, включая рождаемость, смертность и миграцию. Особое внимание уделяется анализу демографических трендов и их последствиям для социально-экономического развития страны. Предложены возможные сценарии развития демографической ситуации и меры по преодолению негативных тенденций.

Идея:

Цель исследования - комплексный анализ демографической ситуации в России и выявление основных вызовов. Основной задачей является разработка рекомендаций для улучшения демографической ситуации, учитывая государственные программы и региональные особенности.

Актуальность:

Актуальность исследования обусловлена необходимостью понимания текущих демографических процессов для разработки эффективной социальной политики. Демографические изменения оказывают прямое влияние на экономическое развитие, трудовые ресурсы и систему здравоохранения.

Оглавление:

Введение

Анализ динамики рождаемости и смертности

Миграционные процессы и их влияние

Факторы, влияющие на демографические тренды

Региональные особенности демографического развития

Прогноз демографического развития

Рекомендации по улучшению демографической ситуации

Список литературы

Наименование образовательного учреждения

Доклад

на тему

Демографический вызов Российской Федерации в 2024 году: анализ тенденций и прогноз развития

Выполнил: ФИО

Руководитель: ФИО

Содержание

  • Введение 1
  • Анализ динамики рождаемости и смертности 2
  • Миграционные процессы и их влияние 3
  • Факторы, влияющие на демографические тренды 4
  • Региональные особенности демографического развития 5
  • Прогноз демографического развития 6
  • Рекомендации по улучшению демографической ситуации 7
  • Список литературы 8

Введение

Содержимое раздела

В данном разделе будет представлена общая характеристика демографической ситуации в России на начало 2024 года. Будут обозначены ключевые тенденции, такие как снижение рождаемости, рост смертности и миграционные процессы. Также будет рассмотрено влияние демографических изменений на различные сферы жизни общества, включая экономику, здравоохранение и социальное обеспечение. Обозначим основные цели и задачи исследования, а также его методологическую базу и структуру.

Анализ динамики рождаемости и смертности

Содержимое раздела

Этот раздел посвящен детальному анализу показателей рождаемости и смертности в России за последние годы. Будут рассмотрены факторы, влияющие на рождаемость, включая социально-экономические условия, государственную политику и культурные особенности. Также будет проведен анализ причин смертности, выявление приоритетных направлений в сфере здравоохранения и оценки текущей ситуации в контексте пандемии COVID-19. Будут рассмотрены территориальные особенности динамики этих показателей.

Миграционные процессы и их влияние

Содержимое раздела

В этом разделе будет проведен анализ миграционных потоков в Россию, включая внутреннюю и внешнюю миграцию. Рассмотрены основные причины миграции, такие как экономические факторы, политическая нестабильность и личные обстоятельства. Будет оценено влияние миграции на численность населения, структуру занятости, а также на демографическую ситуацию в целом. Будет проанализирован вклад мигрантов в экономическое развитие и социальную сферу.

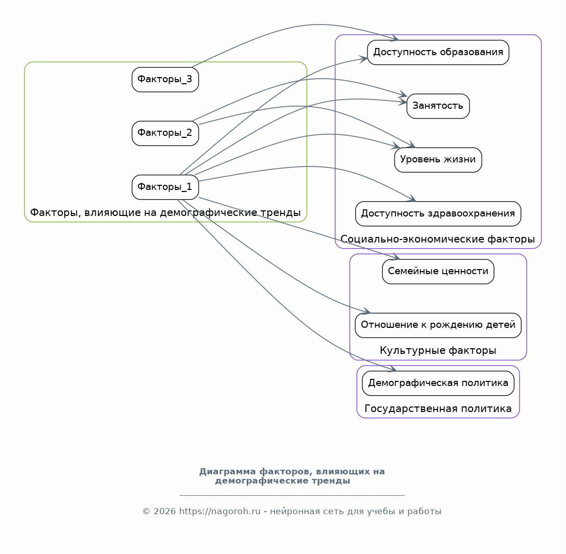
Факторы, влияющие на демографические тренды

Содержимое раздела

В данном разделе будут рассмотрены основные факторы, оказывающие влияние на демографические тенденции в России. Это социально-экономические факторы, такие как уровень жизни, занятость, доступность образования и здравоохранения. Будут проанализированы культурные факторы, включая семейные ценности и отношение к рождению детей. Особое внимание будет уделено роли государственной политики в области демографии и ее влиянию на поведение населения.

Региональные особенности демографического развития

Содержимое раздела

В этом разделе будет проведен анализ демографических показателей в различных регионах России. Будут рассмотрены различия в рождаемости, смертности и миграции, а также факторы, влияющие на эти различия. Будет осуществлен сравнительный анализ демографической ситуации в различных федеральных округах и субъектах Российской Федерации. Особое внимание будет уделено выявлению наиболее проблемных регионов и разработке рекомендаций по улучшению демографической ситуации в них.

Прогноз демографического развития

Содержимое раздела

В этом разделе будут представлены прогнозы демографического развития России на среднесрочную и долгосрочную перспективу. Будут рассмотрены различные сценарии развития, основанные на текущих тенденциях и возможных изменениях в социально-экономической политике. Будут проанализированы возможные последствия для различных сфер жизни общества, включая экономику, здравоохранение и систему социального обеспечения. Будут предложены рекомендации по разработке стратегии демографической политики.

Рекомендации по улучшению демографической ситуации

Содержимое раздела

В данном разделе будут предложены конкретные рекомендации по улучшению демографической ситуации в России. Рекомендации будут включать меры по стимулированию рождаемости, снижению смертности и регулированию миграционных потоков. Будет рассмотрен вопрос о необходимости совершенствования государственной политики в области демографии, а также меры по повышению качества жизни населения. Предложенные меры будут учитывать региональные особенности и направлены на достижение устойчивого демографического развития.

Список литературы

Содержимое раздела

В этом разделе будет представлен список использованной литературы, включая научные статьи, монографии, статистические данные и другие источники. Список будет составлен в соответствии с требованиями к оформлению научных работ. В него будут включены основные источники, использованные при подготовке доклада, что позволит читателям углубиться в интересующую тему и ознакомиться с дополнительными материалами по теме.

Получи Такой Доклад

До 90% уникальность
Готовый файл Word
Оформление по ГОСТ
Список источников по ГОСТ
Таблицы и схемы
Презентация

Создать Доклад на любую тему за 5 минут

Создать

#6136878