Нейросеть

Дезинтеграционные процессы в России и Европе в 1980-1990-х годах: Исторический анализ и сравнительный контекст (Доклад)

Нейросеть для создания доклада Гарантия уникальности Строго по ГОСТу Высочайшее качество Поддержка 24/7

Данный доклад посвящен исследованию дезинтеграционных процессов, протекавших в России и Европе в период с 1980-х по 1990-е годы. Основное внимание уделяется анализу политических, экономических и социальных факторов, которые способствовали распаду СССР и трансформации стран Восточной Европы. Проводится сравнительный анализ этих процессов, выявляя общие черты и различия в динамике дезинтеграции. Исследование включает в себя обзор ключевых событий, таких как перестройка в СССР, падение Берлинской стены и формирование новых политических образований.

Идея:

Цель доклада — выявить общие закономерности и специфические особенности дезинтеграции, произошедшей в различных регионах Евразии в указанный период. В результате будет предложен комплексный взгляд на причины, ход и последствия этих сложных исторических процессов.

Актуальность:

Изучение дезинтеграционных процессов остается актуальным в свете современных геополитических вызовов и изменений в мировом порядке. Понимание исторических корней и динамики дезинтеграции способствует более глубокому анализу современных конфликтов и региональных нестабильностей. Это позволяет лучше оценивать риски и возможности для будущего развития.

Оглавление:

Введение

Предпосылки дезинтеграции в СССР: политический и экономический кризис

Падение коммунистических режимов в Восточной Европе: причины и механизмы

Сравнительный анализ дезинтеграционных процессов: Россия и Восточная Европа

Влияние внешних факторов на дезинтеграцию: роль Запада и международных организаций

Последствия дезинтеграции: политические, экономические и социальные изменения

Региональные конфликты и этнические противоречия в контексте дезинтеграции

Заключение

Список литературы

Наименование образовательного учреждения

Доклад

на тему

Дезинтеграционные процессы в России и Европе в 1980-1990-х годах: Исторический анализ и сравнительный контекст

Выполнил: ФИО

Руководитель: ФИО

Содержание

  • Введение 1
  • Предпосылки дезинтеграции в СССР: политический и экономический кризис 2
  • Падение коммунистических режимов в Восточной Европе: причины и механизмы 3
  • Сравнительный анализ дезинтеграционных процессов: Россия и Восточная Европа 4
  • Влияние внешних факторов на дезинтеграцию: роль Запада и международных организаций 5
  • Последствия дезинтеграции: политические, экономические и социальные изменения 6
  • Региональные конфликты и этнические противоречия в контексте дезинтеграции 7
  • Заключение 8
  • Список литературы 9

Введение

Содержимое раздела

В вводной части доклада рассматриваются основные цели и задачи исследования, обосновывается актуальность выбранной темы. Дается краткий обзор историографии вопроса, отмечаются ключевые научные подходы и методологические принципы, используемые в работе. Определяются хронологические рамки исследования и объясняется выбор России и Европы в качестве объектов для сравнительного анализа. В общих чертах описывается структура доклада, представляются основные разделы и их содержание.

Предпосылки дезинтеграции в СССР: политический и экономический кризис

Содержимое раздела

Этот раздел посвящен анализу внутренних проблем, приведших к распаду Советского Союза. Детально рассматриваются политические реформы, проводимые Михаилом Горбачевым, их последствия и влияние на общественно-политическую ситуацию. Особое внимание уделяется экономическому кризису, проблемам в плановой экономике, дефициту товаров и нарастающему недовольству населения. Рассматривается роль национальных движений и рост центробежных тенденций в союзных республиках.

Падение коммунистических режимов в Восточной Европе: причины и механизмы

Содержимое раздела

В этой части доклада анализируются процессы, приведшие к крушению коммунистических режимов в странах Восточной Европы (Польша, Венгрия, Чехословакия, ГДР, Румыния, Болгария). Рассматриваются внешние факторы, такие как влияние политики перестройки и гласности в СССР, а также внутренние предпосылки, включая экономические трудности, недостаток политических свобод и растущее недовольство. Анализируются различные сценарии смены режимов и роль народных движений.

Сравнительный анализ дезинтеграционных процессов: Россия и Восточная Европа

Содержимое раздела

Раздел посвящен сопоставительному анализу дезинтеграционных процессов в России и Восточной Европе. Проводится сравнительный анализ политических и экономических факторов, роли различных акторов (государство, общество, политические элиты). Выявляются общие черты и различия в характере распада коммунистических систем и формировании новых политических образований. Анализируется влияние этих процессов на геополитическую ситуацию в Европе.

Влияние внешних факторов на дезинтеграцию: роль Запада и международных организаций

Содержимое раздела

Этот раздел рассматривает внешние факторы, оказавшие влияние на дезинтеграцию в России и Европе. Анализируется роль западных стран, международных организаций (ООН, НАТО, Европейский союз) и их политики в отношении СССР и стран Восточной Европы. Исследуется влияние экономического сотрудничества, культурных обменов и гуманитарной помощи. Оценивается роль информационной войны и других инструментов воздействия на процессы трансформации.

Последствия дезинтеграции: политические, экономические и социальные изменения

Содержимое раздела

В данном разделе рассматриваются результаты дезинтеграционных процессов, произошедших в России и Восточной Европе. Анализируются политические изменения, такие как формирование новых государств, изменение форм правления и развитие демократических институтов. Оцениваются экономические последствия перехода к рыночной экономике, включая приватизацию, безработицу и социальное неравенство. Обсуждаются социальные изменения, такие как рост национализма, миграция населения и культурные трансформации.

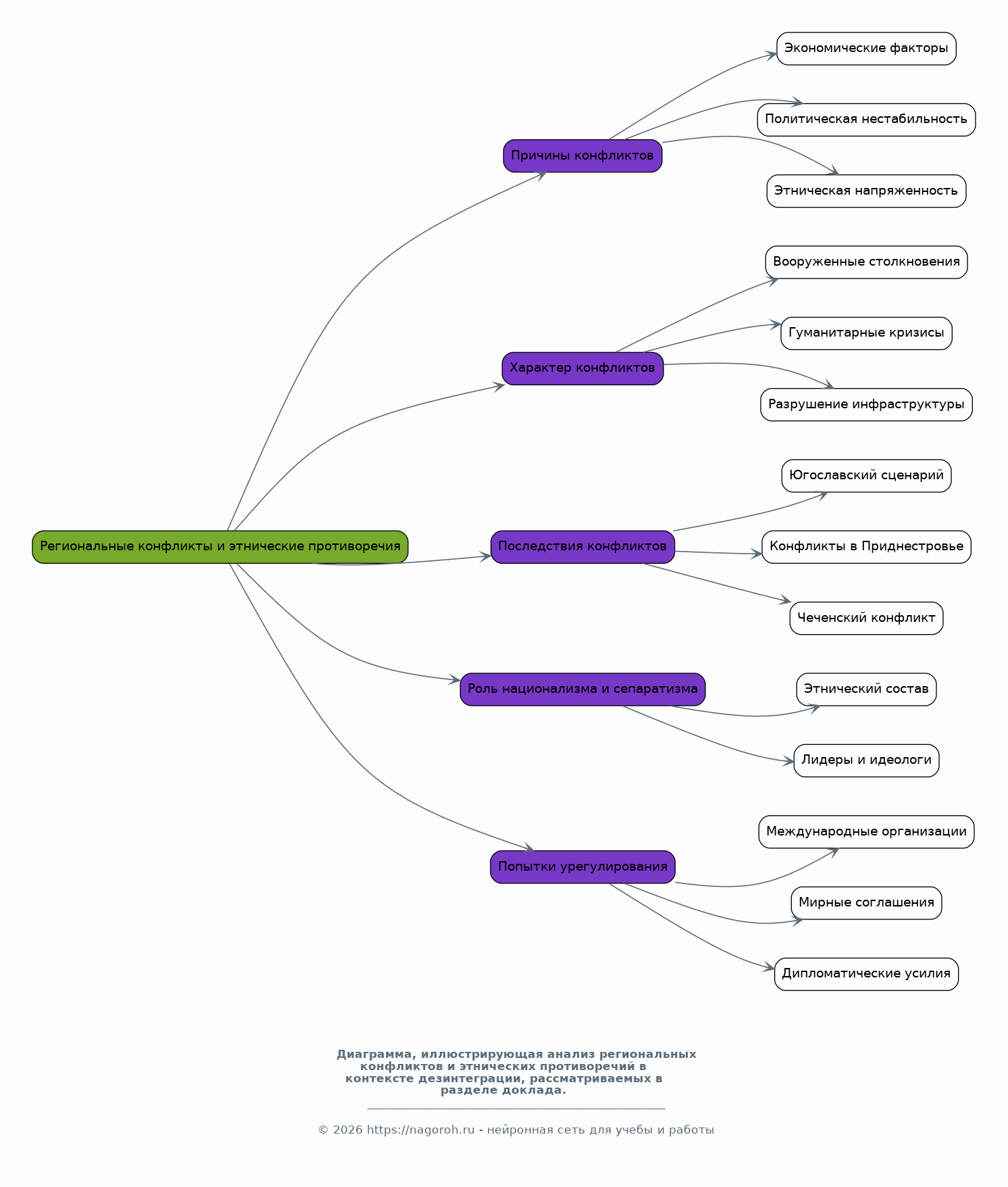
Региональные конфликты и этнические противоречия в контексте дезинтеграции

Содержимое раздела

Раздел посвящен анализу региональных конфликтов и этнических противоречий, обострившихся в результате дезинтеграционных процессов. Рассматриваются причины возникновения конфликтов, их характер и последствия (например, войны в Югославии, конфликты в Приднестровье, Чечне). Анализируется роль национализма и этнического сепаратизма в дестабилизации региона. Исследуются попытки урегулирования конфликтов и их результаты.

Заключение

Содержимое раздела

В заключительной части подводятся итоги исследования, обобщаются основные выводы и результаты. Кратко резюмируются ключевые аспекты дезинтеграционных процессов в России и Европе. Оценивается влияние этих процессов на современную геополитическую картину мира и формулируются рекомендации для дальнейших исследований. Подчеркивается значимость изучения истории для понимания современных вызовов и перспектив развития.

Список литературы

Содержимое раздела

В данном разделе представлен перечень использованных источников и литературы, включая монографии, статьи, архивные материалы и другие источники, послужившие основой для исследования. Список литературы организован в соответствии с принятыми академическими стандартами и включает полные библиографические данные каждого источника. Это обеспечивает прозрачность исследования и позволяет читателям ознакомиться с использованными материалами.

Получи Такой Доклад

До 90% уникальность
Готовый файл Word
Оформление по ГОСТ
Список источников по ГОСТ
Таблицы и схемы
Презентация

Создать Доклад на любую тему за 5 минут

Создать

#5476853