Нейросеть

Доказательность и убедительность речи: Анализ основных видов аргументов и их применения (Доклад)

Нейросеть для создания доклада Гарантия уникальности Строго по ГОСТу Высочайшее качество Поддержка 24/7

Данный доклад посвящен глубокому анализу ключевых аспектов доказательности и убедительности в речевой коммуникации. В рамках исследования будут рассмотрены различные типы аргументов, используемых для убеждения, с акцентом на их сильные и слабые стороны. Основной акцент будет сделан на классификации аргументов и примерах их эффективного применения в различных контекстах, включая академическую, публичную и деловую сферы. Представленный материал направлен на повышение навыков критического мышления и эффективного построения убедительной речи.

Идея:

Целью данного доклада является формирование понимания механизмов убеждения и развитие навыков распознавания и использования различных видов аргументов. Основной акцент делается на практических примерах и инструментах, которые помогут слушателям улучшить свои коммуникативные навыки и повысить эффективность взаимодействия.

Актуальность:

Актуальность данного исследования обусловлена возрастающей потребностью в эффективных коммуникативных навыках в современном обществе. Умение строить убедительную речь и распознавать манипуляции является critical for success во многих областях, от профессиональной деятельности до личных взаимоотношений.

Оглавление:

Введение

Теоретические основы доказательности и убедительности

Классификация основных видов аргументов

Аргументы к логике и разуму: особенности и применение

Аргументы к эмоциям: использование и этические аспекты

Применение аргументов в различных контекстах

Оценка эффективности аргументации и обратная связь

Список литературы

Наименование образовательного учреждения

Доклад

на тему

Доказательность и убедительность речи: Анализ основных видов аргументов и их применения

Выполнил: ФИО

Руководитель: ФИО

Содержание

  • Введение 1
  • Теоретические основы доказательности и убедительности 2
  • Классификация основных видов аргументов 3
  • Аргументы к логике и разуму: особенности и применение 4
  • Аргументы к эмоциям: использование и этические аспекты 5
  • Применение аргументов в различных контекстах 6
  • Оценка эффективности аргументации и обратная связь 7
  • Список литературы 8

Введение

Содержимое раздела

Вводная часть доклада, устанавливающая контекст и обозначающая цели исследования. Обосновывается актуальность темы: важность умения аргументировать и убеждать в современном мире. Определяется проблематика: сложные вопросы, связанные с восприятием аргументов и различиями в их эффективности в зависимости от аудитории и контекста. Предлагается краткий обзор структуры доклада, включая основные разделы и методологию исследования, а также ожидаемые результаты.

Теоретические основы доказательности и убедительности

Содержимое раздела

Этот раздел представляет собой углубленный анализ теоретических основ, лежащих в основе доказательности и убедительности речи. Будут рассмотрены основные понятия, такие как логическая структура аргумента, способы представления информации и влияние различных факторов на восприятие аудитории. Рассматриваются ключевые компоненты эффективной аргументации, включая тезис, аргументы и примеры. Также будет уделено внимание принципам риторики и тому, как они формируют убедительное выступление.

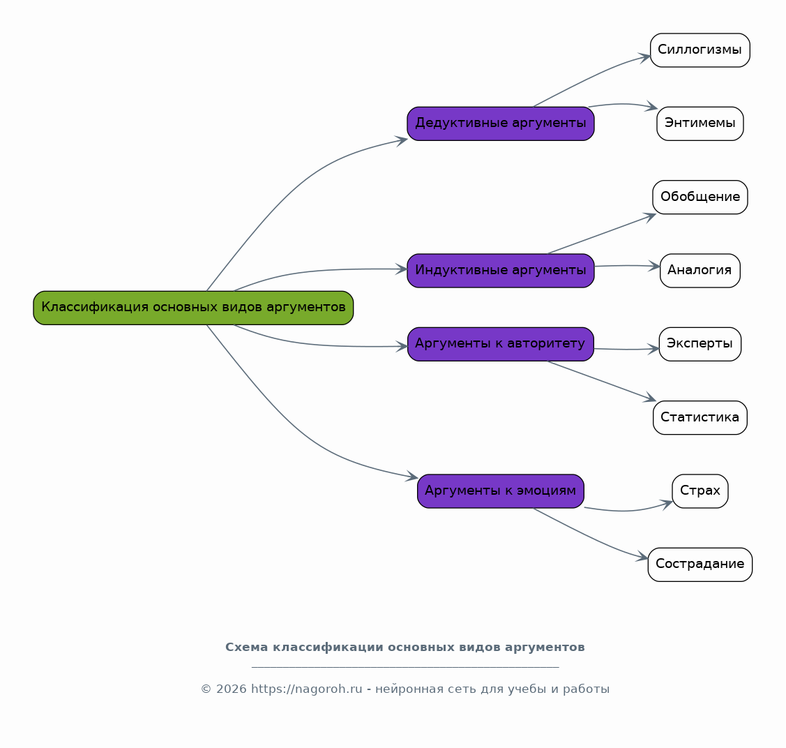
Классификация основных видов аргументов

Содержимое раздела

В данном разделе будет представлена подробная классификация различных типов аргументов, используемых в речевой практике. Будут рассмотрены такие виды аргументов, как дедуктивные, индуктивные, аргументы к авторитету, аргументы к эмоциям и другие. Для каждого вида аргумента будут приведены конкретные примеры и анализ их сильных и слабых сторон. Это позволит слушателям лучше понимать разнообразие аргументов и их потенциальное воздействие на аудиторию в различных ситуациях.

Аргументы к логике и разуму: особенности и применение

Содержимое раздела

Этот раздел посвящен детальному изучению аргументов, основанных на логике и разуме. Будут рассмотрены различные типы логических аргументов, такие как дедукция и индукция, с примерами их применения в различных областях. Анализируются правила логического вывода и распространенные логические ошибки, которые следует избегать при построении аргументации. Рассматривается роль критического мышления в оценке логических аргументов и повышении их убедительности для аудитории.

Аргументы к эмоциям: использование и этические аспекты

Содержимое раздела

В данном разделе рассматривается использование аргументов, апеллирующих к эмоциям, в процессе убеждения, с особым акцентом на этические аспекты. Анализируются различные эмоциональные стратегии, такие как создание чувства страха, надежды или сочувствия. Обсуждается вопрос о допустимости и эффективности эмоциональных аргументов в различных контекстах, а также риски манипуляции и злоупотребления. Приводятся примеры использования эмоциональных аргументов и способы их распознавания.

Применение аргументов в различных контекстах

Содержимое раздела

Этот раздел посвящен практическому применению различных видов аргументов в различных областях и ситуациях общения. Будут рассмотрены примеры использования аргументов в академической среде, публичных выступлениях, деловых переговорах и повседневном общении. Анализируются особенности аргументации в зависимости от целевой аудитории и контекста, а также методы адаптации аргументов для повышения их эффективности. Приводятся конкретные кейсы и практические рекомендации по применению изученных техник.

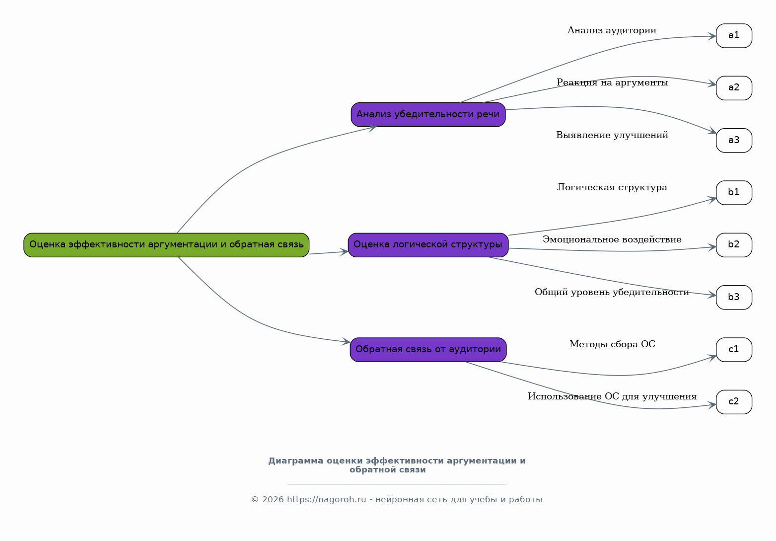
Оценка эффективности аргументации и обратная связь

Содержимое раздела

Данный раздел посвящен методам оценки эффективности аргументации и получению обратной связи. Рассматриваются различные подходы к анализу убедительности речи, включая анализ аудитории, учет реакции на аргументы и выявление возможных улучшений. Изучаются методы оценки логической структуры аргументов, эмоционального воздействия и общего уровня убедительности. Освещаются способы получения обратной связи от аудитории и использование ее для улучшения навыков аргументации и убеждения.

Список литературы

Содержимое раздела

В этом разделе представлен список использованной литературы, который включает в себя книги, статьи и другие источники, использованные при подготовке доклада. Список будет организован в соответствии со стандартами библиографического оформления, обеспечивая четкую и полную информацию о каждом источнике. Это позволит читателям получить доступ к дополнительной информации и углубить свои знания по теме. Список литературы представляет собой важный инструмент для подтверждения достоверности и надежности представленной информации.

Получи Такой Доклад

До 90% уникальность
Готовый файл Word
Оформление по ГОСТ
Список источников по ГОСТ
Таблицы и схемы
Презентация

Создать Доклад на любую тему за 5 минут

Создать

#6097159